Aplikacja komornicza. - Testy

Transkrypt

Aplikacja komornicza. - Testy
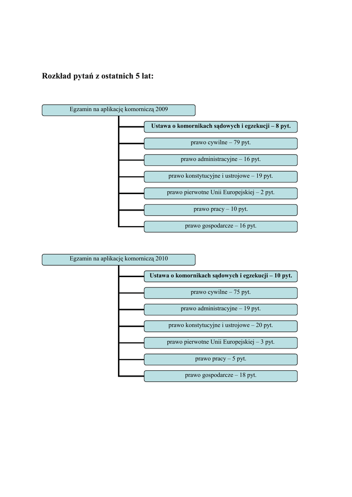
Rozkład pytań z ostatnich 5 lat:
Egzamin na aplikację komorniczą 2009
Ustawa o komornikach sądowych i egzekucji – 8 pyt.
prawo cywilne – 79 pyt.
prawo administracyjne – 16 pyt.
prawo konstytucyjne i ustrojowe – 19 pyt.
prawo pierwotne Unii Europejskiej – 2 pyt.
prawo pracy – 10 pyt.
prawo gospodarcze – 16 pyt.
Egzamin na aplikację komorniczą 2010
Ustawa o komornikach sądowych i egzekucji – 10 pyt.
prawo cywilne – 75 pyt.
prawo administracyjne – 19 pyt.
prawo konstytucyjne i ustrojowe – 20 pyt.
prawo pierwotne Unii Europejskiej – 3 pyt.
prawo pracy – 5 pyt.
prawo gospodarcze – 18 pyt.
Egzamin na aplikację komorniczą 2011
Ustawa o komornikach sądowych i egzekucji – 12 pyt.
prawo cywilne – 85 pyt.
prawo administracyjne – 17 pyt.
prawo konstytucyjne i ustrojowe – 13 pyt.
prawo pierwotne Unii Europejskiej – 3 pyt.
prawo pracy – 5 pyt.
prawo gospodarcze – 15 pyt.
Egzamin na aplikację komorniczą 2012
Ustawa o komornikach sądowych i egzekucji – 17 pyt.
prawo cywilne – 87 pyt.
prawo administracyjne – 12 pyt.
prawo konstytucyjne i ustrojowe – 17 pyt.
prawo pierwotne Unii Europejskiej – 3 pyt.
prawo pracy – 4 pyt.
prawo gospodarcze – 10 pyt.
Egzamin na aplikację komorniczą 2013
Ustawa o komornikach sądowych i egzekucji – 5 pyt.
prawo cywilne – 87 pyt.
prawo administracyjne – 24 pyt.
prawo konstytucyjne i ustrojowe – 12 pyt.
prawo pierwotne Unii Europejskiej – 2 pyt.
prawo pracy – 7 pyt
prawo gospodarcze – 13 pyt.
Akty normatywne zaliczone do poszczególnych grup:
PRAWO CYWILNE:
ustawa z 23.4.1964 r. – Kodeks cywilny
ustawa z 17.11.1964 r. – Kodeks postępowania cywilnego
ustawa z 24.6.1994 r. o własności lokali
ustawa z 15.12.2000 r. o spółdzielniach mieszkaniowych
ustawa z 25.2.1964 r. – Kodeks rodzinny i opiekuńczy
ustawa z 21.6.2001 r. o ochronie praw lokatorów, mieszkaniowym zasobie gminy
i o zmianie Kodeksu cywilnego
7. ustawa z 4.2.2011 – Prawo prywatne międzynarodowe
8. ustawa z 27.7.2002 r. o szczególnych warunkach sprzedaży konsumenckiej oraz
o zmianie Kodeksu cywilnego
1.
2.
3.
4.
5.
6.
PRAWO ADMINISTRACYJNE:
ustawa z 8.3.1990 r. o samorządzie gminnym
ustawa z 5.6.1998 r. o samorządzie powiatowym
ustawa z 5.6.1998 r. o samorządzie województwa
ustawa z 23.1.2009 r. o wojewodzie i administracji rządowej w województwa
ustawa z 20.6.2002 r. o bezpośrednim wyborze wójta, burmistrza i prezydenta miasta
ustawa z 24.7.1998 r. o wprowadzenia zasadniczego trójstopniowego podziału
terytorialnego państwa
7. ustawa z 14.6.1960 r. – Kodeks postępowania administracyjnego
8. ustawa z 8.8.1996 r. o Radzie Ministrów
9. ustawa z 21.5.1999 r. o broni i amunicji
10. ustawa z 27.7.2005 r. – Prawo o szkolnictwie wyższym
1.
2.
3.
4.
5.
6.
11. ustawa z 29.8.1997 r. o ochronie danych osobowych
12. ustawa z 15.7.2011 r. o kontroli w administracji rządowej
13. ustawa z 21.11.2008 r. o służbie cywilnej
14. ustawa z 29.8.1997 r. – Ordynacja podatkowa
PRAWO KONSTYTUCYJNE I USTROJOWE:
1.
2.
3.
4.
5.
Konstytucja RP z 2.4.1997 r.
ustawa z 27.7.2001 r. – Prawo o ustroju sądów powszechnych
ustawa z 25.7.2002 r. – Prawo o ustroju sądów administracyjnych
ustawa z 23.11.2002 r. o Sądzie Najwyższym
ustawa z 8.7.2005 r. o Prokuratorii Generalnej Skarbu Państwa
PRAWO PRACY:
ustawa z 26.6.1974 r. – Kodeks pracy
PRAWO GOSPODARCZE:
1.
2.
3.
4.
5.
6.
7.
8.
ustawa z 2.7.2004 r. o swobodzie działalności gospodarczej
ustawa z 28.2.2003 r. – Prawo upadłościowe i naprawcze
ustawa z 15.9.2000 r. – Kodeks spółek handlowych
ustawa z 20.8.1997 r. o Krajowym Rejestrze Sądowym
ustawa z 16.9.1982 r. – Prawo spółdzielcze
ustawa z 19.11.1999 r. – Prawo działalności gospodarczej
ustawa z 11.3.2004 r. o podatku od towarów i usług
ustawa z 27.8.2009 r. o finansach publicznych
PRAWO UNII EUROPEJSKIEJ
1. Traktat z 7.2.1992 r. o Unii Europejskiej
2. Traktat z 25.3.1957 r. o funkcjonowaniu Unii Europejskiej