Komendant Wojewódzki PSP WR WN WK WO WIŁ WL WS WZ WRP

Transkrypt

Komendant Wojewódzki PSP WR WN WK WO WIŁ WL WS WZ WRP
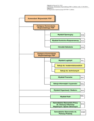
Załącznik do Decyzji Nr 42/10
Lubelskiego Komendanta Wojewódzkiego PSP w Lublinie z dnia 18 .08.2010 r.
Załącznik nr 1
do Regulaminu organizacyjnego KW PSP w Lublinie
Komendant Wojewódzki PSP
Zastępca Komendanta
Wojewódzkiego PSP
Wydział Operacyjny
WR
Wydział Kontrolno-Rozpoznawczy
WZ
Ośrodek Szkolenia
WS
Wydział Logistyki
WL
Zastępca Komendanta
Wojewódzkiego PSP
Sekcja ds. kwatermistrzowskich
Sekcja ds. technicznych
Wydział Finansów
WF
Sekcja Informatyki i Łączności
WIŁ
Wydział Organizacji i Nadzoru
WO
Wydział Kadr
WK
Samodzielne Stanowisko Pracy
ds. Ochrony Informacji
Niejawnych i Spraw Obronnych
WN
Samodzielne Stanowisko ds.
Pomocy Prawnej
WRP