Tabl. Postępowanie przed ETPC w trybie skargi

Transkrypt

Tabl. Postępowanie przed ETPC w trybie skargi
Prawo Europejskiej Konwencji Praw Człowieka
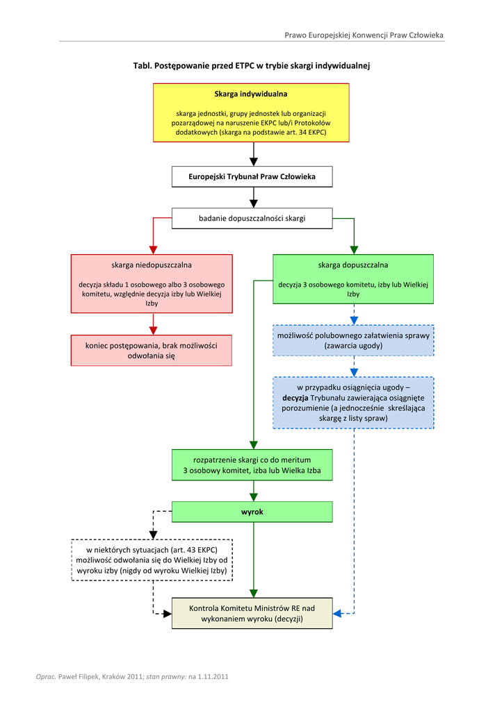
Tabl. Postępowanie przed ETPC w trybie skargi indywidualnej
Skarga indywidualna
skarga jednostki, grupy jednostek lub organizacji
pozarządowej na naruszenie EKPC lub/i Protokołów
dodatkowych (skarga na podstawie art. 34 EKPC)
Europejski Trybunał Praw Człowieka
badanie dopuszczalności skargi
skarga niedopuszczalna
skarga dopuszczalna
decyzja składu 1 osobowego albo 3 osobowego
komitetu, względnie decyzja izby lub Wielkiej
Izby
decyzja 3 osobowego komitetu, izby lub Wielkiej
Izby
możliwośd polubownego załatwienia sprawy
(zawarcia ugody)
koniec postępowania, brak możliwości
odwołania się
w przypadku osiągnięcia ugody –
decyzja Trybunału zawierająca osiągnięte
porozumienie (a jednocześnie skreślająca
skargę z listy spraw)
rozpatrzenie skargi co do meritum
3 osobowy komitet, izba lub Wielka Izba
wyrok
w niektórych sytuacjach (art. 43 EKPC)
możliwośd odwołania się do Wielkiej Izby od
wyroku izby (nigdy od wyroku Wielkiej Izby)
Kontrola Komitetu Ministrów RE nad
wykonaniem wyroku (decyzji)
Oprac. Paweł Filipek, Kraków 2011; stan prawny: na 1.11.2011