diagramy interakcji

Transkrypt

diagramy interakcji
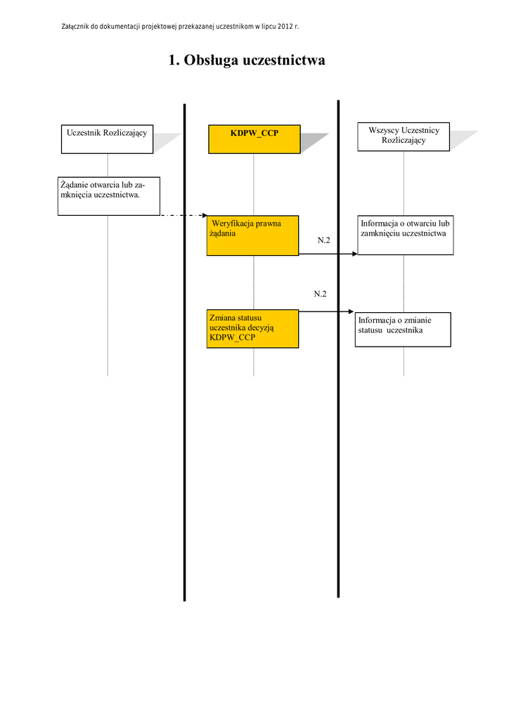
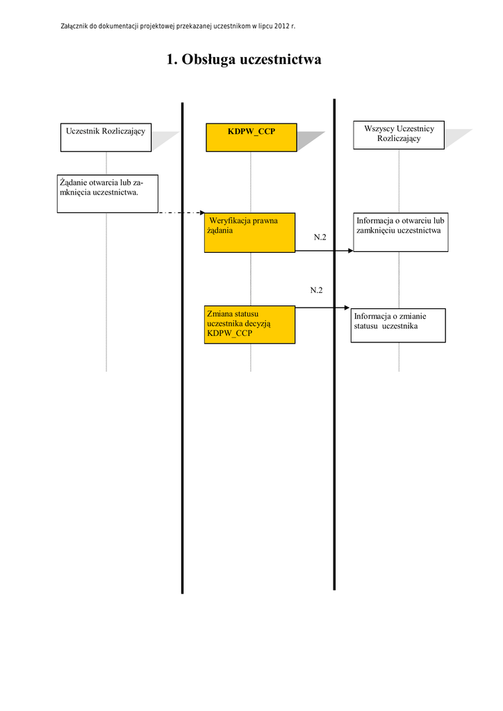
Załącznik do dokumentacji projektowej przekazanej uczestnikom w lipcu 2012 r.
1. Obsługa uczestnictwa
Uczestnik Rozliczający
Wszyscy Uczestnicy
Rozliczający
KDPW_CCP
Żądanie otwarcia lub zamknięcia uczestnictwa.
Weryfikacja prawna
żądania
SWI
N.2
Informacja o otwarciu lub
zamknięciu uczestnictwa
N.2
Zmiana statusu
uczestnika decyzją
KDPW_CCP
Informacja o zmianie
statusu uczestnika
Załącznik do dokumentacji projektowej przekazanej uczestnikom w lipcu 2012 r.
2. Zakładania lub likwidacja konta
Uczestnik Rozliczający
KDPW_CCP
K.1
Komunikat dotyczący
otwarcia kont lub zamknięcia kont
Weryfikacja wniosku o:
(a) otwarcie konta
(b) zamknięcie konta —
jeśli istnieje
K.4
Potwierdzenie otrzymania komunikatu.
(a) w przypadku otwarcia konta — potwierdzenie otwarcia
konta,
(b) w przypadku zgłoszenia
konta do zamknięcia — zmiana statusu zgłoszenia na
PEND.
Koniec dnia
Sprawdzenie:
(a) czy na koncie PA istnieją
aktywne transakcje,
(b) czy jest to ostatnie PA dla
danego PB (w II etapie)
(c) czy nie ma zabezpieczeń na
PB.
Zmiana bazy danych kont.
Otrzymanie potwierdzenia/
odrzucenia zmian w bazie
kont i dokonanie zmian w
bazie kdpw_stream.
K.4
Komunikat o udanej/
nieudanej próbie zamknięcia konta.
Załącznik do dokumentacji projektowej przekazanej uczestnikom w lipcu 2012 r.
3. Zarządzanie ustawieniami konta
Uczestnik Rozliczający
KDPW_CCP
U.1
Ustanowienie limitu i/
lub atrybutów konta
Aktualizacja limitów i/
lub atrybutów konta
U.2
Potwierdzenie
Załącznik do dokumentacji projektowej przekazanej uczestnikom w lipcu 2012 r.
4. Przyjmowanie nowej transakcji
KDPW_CCP
Uczestnik rozliczający
SWIFT Accord
MarkitWire
Zawarcie transakcji
Wstrzymanie przetwarzania nowych transakcji
Zestawianie transakcji
Otrzymanie nowej
transakcji.
Nowacja
(jeśli jest wymagana)
Wyliczenie wymagań
depozytowych,
kontrola limitów
N.1
(a) przyjęcie transakcji
(a) Otrzymanie informacji o objęciu transakcji gwarantowaniem, a
w przypadku przekroczenia limitu
zabezpieczeń także o czasie na
uzupełnienie zabezpieczeń
(b) zawieszenie transakcji i zawieszenie UR
(b) W przypadku przekroczenia
limitu kredytowego informacja o
zawieszeniu transakcji
N.2
W sytuacji (b)
informacja o zawieszeniu UR
(zmiana statusu na SUSPENDED
_PRIVATE)
Załącznik do dokumentacji projektowej przekazanej uczestnikom w lipcu 2012 r.
5. Wnoszenie zabezpieczeń w ciągu dnia
Uczestnik Rozliczający
KDPW_CCP
Rejestr zabezpieczeń
Wnoszenie zabezpieczeń
w papierach wartościowych i gotówce.
G.4
Aktualizacja Rejestru zabezpieczeń;
Aktualizacja informacji o
wysokości dostępnych
zabezpieczeń i
wykorzystaniu limitów.
Załącznik do dokumentacji projektowej przekazanej uczestnikom w lipcu 2012 r.
6. Zwalnianie zabezpieczeń w ciągu dnia
Uczestnik Rozliczający
KDPW_CCP
Żądanie zwolnienia zabezpieczeń (w gotówce lub w papierach wartościowych)
G.4
Żądanie zwolnienia zabezpieczeń: papiery: xml , gotówka — ESDI
Tylko jedno żądanie na PB.
Wstrzymanie przetwarzania transakcji
Żądanie zwolnienia zabezpieczenia:
wartość, która ma być zwolnionadelta.
Wyliczanie nowego poziomu zabezpieczeń (po zwolnieniu). Sprawdzanie
limitów na poziomie PB (jeśli istnieją)
oraz poziomu zabezpieczeń.
(a) zabezpieczenie może być zwolnione
Aktualizacja rejestru zabezpieczeń,
aktualizacja zabezpieczeń dla danego
PB
(b) zabezpieczenie nie może zostać
zwolnione
Przyjmowanie nowych transakcji
G.5
(a) Komunikat o zwolnieniu
zabezpieczeń.
(b) Odrzucenie żądania zwolnienia zabezpieczeń.
Załącznik do dokumentacji projektowej przekazanej uczestnikom w lipcu 2012 r.
7. Obsługa Funduszu Zabezpieczającego OTC
KDPW_CCP
Uczestnik Rozliczający
Koniec dnia
Obliczenie dziennego
ryzyka niepokrytego.
Obliczenie ostatecznego
ryzyka niepokrytego—
ORN.
Ustalenie wielkości
Funduszu Zabezpieczającego OTC.
Obliczenie wkładów UR F.2
do Funduszu Zabezpieczającego OTC, przeliczenie wartości zabezpieczeń wniesionych w
p.w., wyliczenie wpłat
ostatecznych SA, wyliczenie depozytu dodatkowego (DD).
F.3
Kompensacja płatności
na UR i płatników.
Instrukcje płatnicze
Informacja o aktualizacji
FZ OTC.
Informacja o aktualizacji
DD OTC.
Załącznik do dokumentacji projektowej przekazanej uczestnikom w lipcu 2012 r.
8. Zapytanie o poziom wymaganych depozytów dla
hipotetycznej transakcji
Uczestnik Rozliczający
KDPW_CCP
W.1
Zapytanie o wpływ transakcji na poziom wymaganych
depozytów
Obliczenia dotyczące
wpływu hipotetycznej
transakcji na poziom
zabezpieczeń i limitów
Komunikat o wymogach depozytowych, wartości utrzymywanych zabezpieczeń, poziomie wykorzystania limitów
N.1
Komunikat do Uczestnika
Rozliczającego
Załącznik do dokumentacji projektowej przekazanej uczestnikom w lipcu 2012 r.
9. Obsługa zamykania pozycji (aukcja)
KDPW_CCP
Uczestnicy Rozliczający
Rozpoczęcie aukcji
Wygenerowanie portfeli
Rozpoczęcie aukcji
SWI
A.1
Przygotowanie do aukcji
Aukcja
Identyfikacja i rozesłanie portfeli aukcji , internal hedges.
A.2
A.3
Przyjęcie kwotowań
Kontrola formalna
Oczekiwanie na wszystkie kwotowania albo
upłyniecie czasu
Przygotowanie
kwotowań
A.4
Otrzymanie informacji o
błędzie
A.5
Informacja o upłynięciu
limitu czasu
Agregacja ofert
Ustalenie ceny aukcji
Przydzielenie portfeli
uczestnikom wygrywającym aukcje
Zakończenie aukcji
Potwierdzenie zawarcia
transakcji
Status aukcji
A.6
Otrzymanie potwierdzenia wygranej/przegranej
N.1
Potwierdzenie zawarcia
transakcji
Załącznik do dokumentacji projektowej przekazanej uczestnikom w lipcu 2012 r.
10. Obsługa zamykania pozycji na żądanie
Uczestnik Rozliczający
Żądanie zamknięcia pozycji
KDPW_CCP
Banki-Uczestnicy
Terminacji
Kontrola wpływu terminacji
na limit zabezpieczeń UR
(inicjator). Zestawienie ID
transakcji. Ręcznie ustawienie
czasu rozpoczęcia aukcji.
T.1
T.2
Proces manualny
Otrzymanie od
KDPW_CCP decyzji o
rozpoczęciu procesu o
rozpoczęciu terminacji
Rozpoczęcie Aukcji od „Identyfikacja i rozesłanie portfeli aukcji” do
„Oczekiwanie na wszystkie kwotowania albo upłynięcie czasu” z wykorzystaniem SWI
Patrz nr 1 (aukcja)
Rozpoczęcie Aukcji od „Agregacja ofert” do „Ustalenia ceny Aukcji” z wykorzystaniem SWI patrz nr 1 (aukcja)
Wpływ terminacji na limit
zabezpieczeń UR biorącego
udział w terminacji
T.3
Wynik aukcji
akceptacja/odrzucenie
T.4
Rozpoczęcie Aukcji od „Przydzielenie portfeli uczestnikom wygrywającym
aukcje” do „Status Aukcji” z wykorzystaniem SWI
Patrz nr 1 (aukcja)
Załącznik do dokumentacji projektowej przekazanej uczestnikom w lipcu 2012 r.
11. Obsługa rozliczeń na koniec dnia
Uczestnik Rozliczający
KDPW_CCP
Start:17:00
Koniec dnia
Blokowanie nowych operacji
Transakcje przychodzące otrzymują status QUEUED
Wyliczenia wymagań depozytowych na dwóch poziomach:
na poziomie PB:
IM, VM, SA, kupony, PAI,
na poziomie PA:
IM.
E.1
Otrzymanie komunikatów na koniec dnia o
aktualnych wymaganiach depozytowych.
Umarzanie przeciwstawnych
transakcji.
E.3
Otrzymanie informacji o
umorzonych transakcjach.
Start:~18:00
Przeliczenie wartości
zabezpieczeń wniesionych w papierach wartościowych
Kompensacja płatności
na uczestnika rozliczającego i płatników.
Instrukcje płatnicze (do
MOROP).
E.2
Otrzymanie komunikatów na koniec dnia: o
aktualnych wymaganiach depozytowych,
rozrachunkach gotówkowych i wartości zabezpieczeń.
Załącznik do dokumentacji projektowej przekazanej uczestnikom w lipcu 2012 r.
12. Obsługa rozrachunku pieniężnego na koniec dnia
Uczestnicy Rozliczający
KDPW_CCP
Rozrachunek w pieniądzu (MOROP)
Koniec dnia
Wyliczenie IM, VM, SA,
wartości kuponów , PAI
na poszczególne PB.
E.1
Otrzymanie komunikatu na koniec dnia o wymaganiach depozytowych i bieżących rozrachunkach
Uznanie zabezpieczeń w
papierów wartościowych,
wyliczenie bieżących
poziomów depozytów.
Kompensacja płatności.
Proces na
koniec
dnia rozliczenioweg
E.2
Rozrachunek w
pieniądzu
Aktualizacja rejestru zabezpieczeń po realizacji
płatności.
Poranna
sesja rozrachunko
wa
Zezwolenie na przyjęcie
nowej transakcji z platformy potwierdzającej.
Załącznik do dokumentacji projektowej przekazanej uczestnikom w lipcu 2012 r.
13. Obsługa pobierania opłat
KDPW_CCP
Uczestnik Rozliczający
Naliczanie opłat
Drukowanie faktur
poczta
Otrzymanie faktury
Załącznik do dokumentacji projektowej przekazanej uczestnikom w lipcu 2012 r.
14. Obsługa rozliczeń i rozrachunku transakcji REPO
Bondspot
CM
KDPW_CCP
Wystawienie zlecenia
Zawarcie transakcji
Akceptacja transakcji
N.1
Informacja o akceptacji
transakcji
Przygotowanie rozrachunku pierwszej lub
drugiej nogi transakcji
(instrukcja DvP oraz
płatnicza - MtM)
R.3
w przypadku wzbogacenia
Informacja o wysłanej
instrukcji
Przygotowanie komunikatu informującego o
saldach w dniu następnym
Ewentualne wzbogacenie instrukcji płatniczej
R.2
Informacja o przygotowanej kwocie rozrachunku
R.3
Informacja o wzbogaceniu
Poprawny rozrachunek
R.3, R.4
Zmniejszenie
wymaganych
zabezpieczeń.
Informacja o udanym
rozrachunku