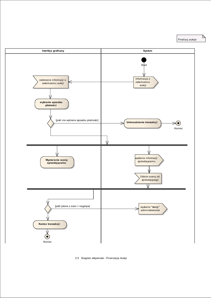
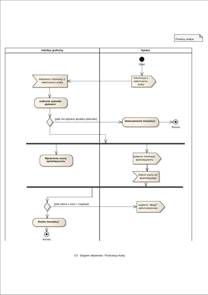
Finalizacja aukcji

Transkrypt

Finalizacja aukcji
Finalizuj aukcje
Interfej s graficzny
System
Start
Informacja o
zakończeniu
aukcji
odebranie informacji o
zakończeniu aukcji
w ybranie sposobu
płatności
[jesli nie wybrano sposobu płatności]
Uniew aŜnienie tranzakcj i
Koniec
wysłanie informacji
sprzedającemu
Wystw ienie oceny
sprzedaj ącemu
Odbiór oceny od
sprzedającego
[jeśli jdena z ocen = negatyw]
Koniec tranzakcj i
Koniec
2.5 Diagram aktywności - Finalizacja Aukcji
wysłanie "skargi"
administratorowi

Podobne dokumenty