TI-85

Transkrypt

TI-85
Kod projektu: Z-N
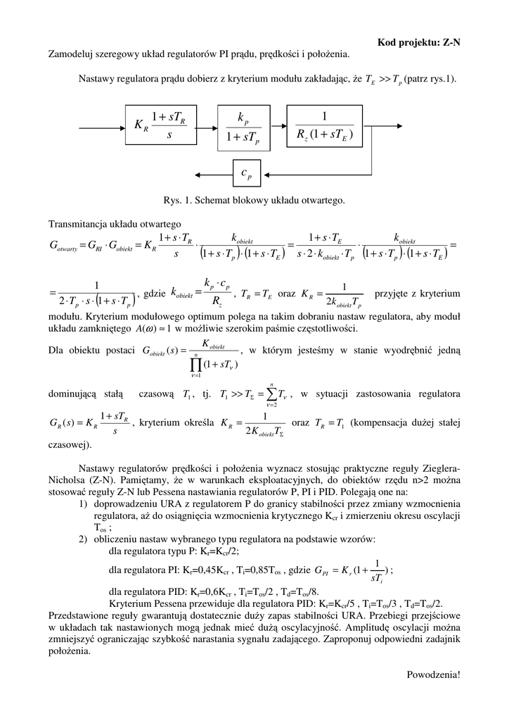
Zamodeluj szeregowy układ regulatorów PI prądu, prędkości i położenia.
Nastawy regulatora prądu dobierz z kryterium modułu zakładając, że TE >> T p (patrz rys.1).
KR
1 + sTR
s
1
R z (1 + sTE )
kp
1 + sT p
cp
Rys. 1. Schemat blokowy układu otwartego.
Transmitancja układu otwartego
Gotwarty = GRI ⋅ Gobiekt = K R
=
1 + s ⋅ TR
kobiekt
1 + s ⋅ TE
kobiekt
⋅
=
⋅
(1 + s ⋅ Tp )⋅ (1 + s ⋅ TE ) s ⋅ 2 ⋅ kobiekt ⋅ Tp (1 + s ⋅ Tp )⋅ (1 + s ⋅ TE ) =
s
k p ⋅ cp
1
1
, gdzie kobiekt =
, TR = TE oraz K R =
Rz
2 ⋅ Tp ⋅ s ⋅ (1 + s ⋅ Tp )
2k obiekt T p
przyjęte z kryterium
modułu. Kryterium modułowego optimum polega na takim dobraniu nastaw regulatora, aby moduł
układu zamkniętego A(ω ) ≈ 1 w możliwie szerokim paśmie częstotliwości.
K
Dla obiektu postaci Gobiekt ( s ) = n obiekt
, w którym jesteśmy w stanie wyodrębnić jedną
∏ (1 + sTν )
ν =1
n
dominującą stałą
czasową T1 , tj. T1 >> TΣ = ∑ Tν , w sytuacji zastosowania regulatora
ν =2
G R ( s) = K R
1 + sTR
1
, kryterium określa K R =
oraz TR = T1 (kompensacja dużej stałej
s
2 K obiekt TΣ
czasowej).
Nastawy regulatorów prędkości i położenia wyznacz stosując praktyczne reguły ZiegleraNicholsa (Z-N). Pamiętamy, że w warunkach eksploatacyjnych, do obiektów rzędu n>2 można
stosować reguły Z-N lub Pessena nastawiania regulatorów P, PI i PID. Polegają one na:
1) doprowadzeniu URA z regulatorem P do granicy stabilności przez zmiany wzmocnienia
regulatora, aż do osiągnięcia wzmocnienia krytycznego Kcr i zmierzeniu okresu oscylacji
Tos ;
2) obliczeniu nastaw wybranego typu regulatora na podstawie wzorów:
dla regulatora typu P: Kr=Kcr/2;
1
dla regulatora PI: Kr=0,45Kcr , Ti=0,85Tos , gdzie G PI = K r (1 +
);
sTi
dla regulatora PID: Kr=0,6Kcr , Ti=Tos/2 , Td=Tos/8.
Kryterium Pessena przewiduje dla regulatora PID: Kr=Kcr/5 , Ti=Tos/3 , Td=Tos/2.
Przedstawione reguły gwarantują dostatecznie duży zapas stabilności URA. Przebiegi przejściowe
w układach tak nastawionych mogą jednak mieć dużą oscylacyjność. Amplitudę oscylacji można
zmniejszyć ograniczając szybkość narastania sygnału zadającego. Zaproponuj odpowiedni zadajnik
położenia.
Powodzenia!