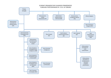
Schemat organizacyjny 01.04.2016r.

Transkrypt

Schemat organizacyjny 01.04.2016r.
SCHEMAT ORGANIZACYJNY KUJAWSKO-POMORSKIEGO
FUNDUSZU POŻYCZKOWEGO SP. Z O.O. W TORUNIU
Prezes
Zarządu
Pełnomocnik ds.
Polityki
Depozytowej (PD)
Administrator
Bezpieczeństwa
Informacji (ABI)
Pełnomocnik ds.
Zarządzania Jakością
(PZJ)
Główny Księgowy
epozytowej
Wieloosobowe
stanowisko ds.
obsługi prawnej
(OP)
(PD)
Biuro Finansowo –
Księgowe (BFK)
Dział Inkubatorów
Przedsiębiorczości
(DIP)
Biuro Zarządu
(BZ)
Dział Funduszu
Powierniczego Jeremie
(DJ)
Dział Pożyczek
(DP)
Dział
Monitorowania
i Windykacji
(DM)
Wieloosobowe
stanowisko pracy
ds. promocji i
szkoleń
Biuro Inkubatora
Przedsiębiorczości
w Bydgoszczy (BIB)
Biuro Terenowe
w Bydgoszczy
Biuro Inkubatora
Przedsiębiorczości
w Toruniu (BIT)
Biuro Inkubatora
Przedsiębiorczości
we Włocławku
(BIW)
Biuro Terenowe
w Grudziądzu (BTG)
Biuro Terenowe
we Włocławku
Wieloosobowe
stanowisko ds.
analiz
pożyczkowych
Wieloosobowe
stanowisko ds.
koordynowania i
rozliczania
projektów
pożyczkowych