Załącznik nr 3 do Regulaminu Organizacyjnego WSSE w Krakowie

Transkrypt

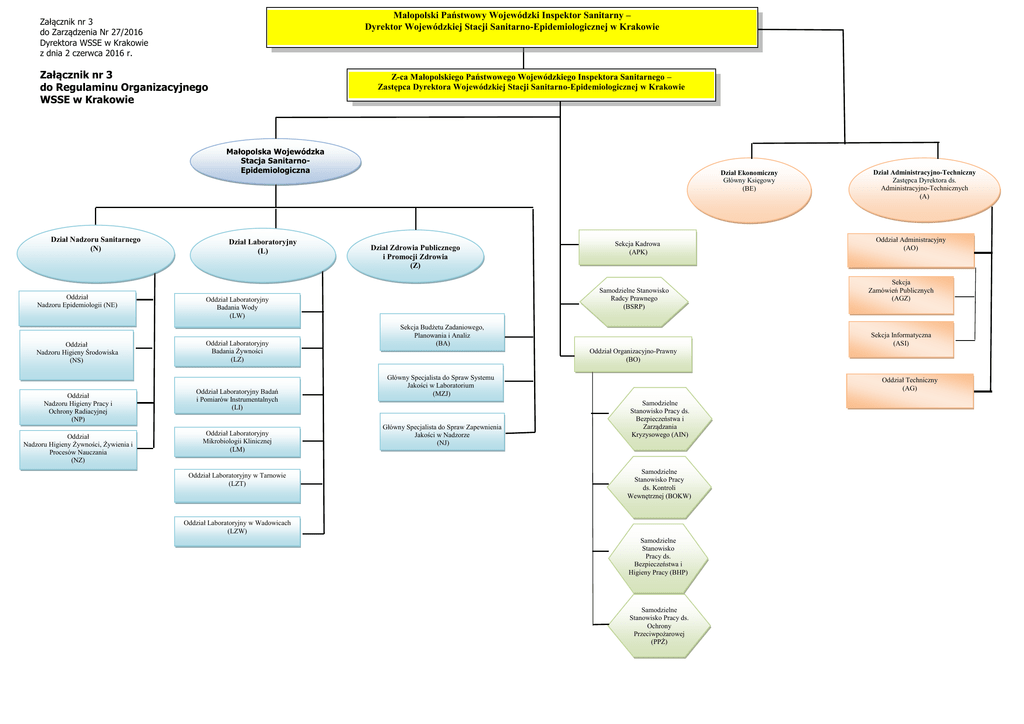
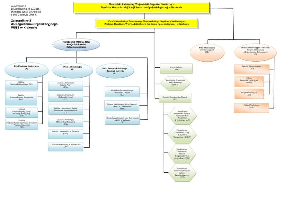
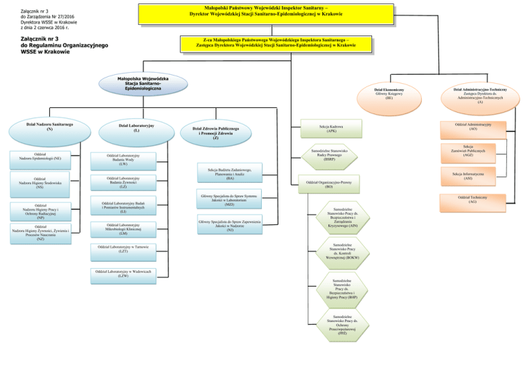
Załącznik nr 3 do Regulaminu Organizacyjnego WSSE w Krakowie
Małopolski Państwowy Wojewódzki Inspektor Sanitarny –
Dyrektor Wojewódzkiej Stacji Sanitarno-Epidemiologicznej w Krakowie
Załącznik nr 3
do Zarządzenia Nr 27/2016
Dyrektora WSSE w Krakowie
z dnia 2 czerwca 2016 r.
Załącznik nr 3
do Regulaminu Organizacyjnego
WSSE w Krakowie
Z-ca Małopolskiego Państwowego Wojewódzkiego Inspektora Sanitarnego –
Zastępca Dyrektora Wojewódzkiej Stacji Sanitarno-Epidemiologicznej w Krakowie
Małopolska Wojewódzka
Stacja SanitarnoEpidemiologiczna
Dział Nadzoru Sanitarnego
(N)
Oddział
Nadzoru Epidemiologii (NE)
Oddział
Nadzoru Higieny Środowiska
(NS)
Oddział
Nadzoru Higieny Pracy i
Ochrony Radiacyjnej
(NP)
Oddział
Nadzoru Higieny Żywności, Żywienia i
Procesów Nauczania
(NZ)
Dział Laboratoryjny
(L)
Dział Ekonomiczny
Główny Księgowy
(BE)
Dział Zdrowia Publicznego
i Promocji Zdrowia
(Z)
Samodzielne Stanowisko
Radcy Prawnego
(BSRP)
Oddział Laboratoryjny
Badania Wody
(LW)
Oddział Laboratoryjny
Badania Żywności
(LZ)
Oddział Laboratoryjny Badań
i Pomiarów Instrumentalnych
(LI)
Oddział Laboratoryjny
Mikrobiologii Klinicznej
(LM)
Oddział Laboratoryjny w Tarnowie
(LZT)
Sekcja Kadrowa
(APK)
Sekcja Budżetu Zadaniowego,
Planowania i Analiz
(BA)
Dział Administracyjno-Techniczny
Zastępca Dyrektora ds.
Administracyjno-Technicznych
(A)
Oddział Administracyjny
(AO)
Sekcja
Zamówień Publicznych
(AGZ)
Sekcja Informatyczna
(ASI)
Oddział Organizacyjno-Prawny
(BO)
Główny Specjalista do Spraw Systemu
Jakości w Laboratorium
(MZJ)
Główny Specjalista do Spraw Zapewnienia
Jakości w Nadzorze
(NJ)
Oddział Techniczny
(AG)
Samodzielne
Stanowisko Pracy ds.
Bezpieczeństwa i
Zarządzania
Kryzysowego (AIN)
Samodzielne
Stanowisko Pracy
ds. Kontroli
Wewnętrznej (BOKW)
Oddział Laboratoryjny w Wadowicach
(LZW)
Samodzielne
Stanowisko
Pracy ds.
Bezpieczeństwa i
Higieny Pracy (BHP)
Samodzielne
Stanowisko Pracy ds.
Ochrony
Przeciwpożarowej
(PPŻ)