CPR 2+ - schemat

Transkrypt

CPR 2+ - schemat
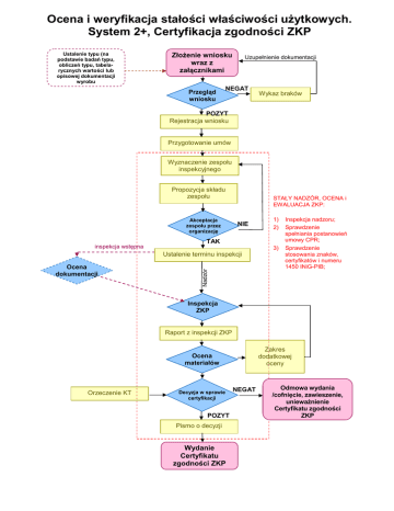
Ocena i weryfikacja stałości właściwości użytkowych.
System 2+, Certyfikacja zgodności ZKP
Ustalenie typu (na
podstawie badań typu,
obliczeń typu, tabelarycznych wartości lub
opisowej dokumentacji
wyrobu
Złożenie wniosku
wraz z
załącznikami
Przegląd
wniosku
Uzupełnienie dokumentacji
NEGAT
Wykaz braków
POZYT
Rejestracja wniosku
Przygotowanie umów
Wyznaczenie zespołu
inspekcyjnego
Propozycja składu
zespołu
Akceptacja
zespołu przez
organizację
inspekcja wstępna
STAŁY NADZÓR, OCENA i
EWALUACJA ZKP:
NIE
TAK
3)
Nadzór
Ustalenie terminu inspekcji
Ocena
dokumentacji
1)
2)
Inspekcja nadzoru;
Sprawdzenie
spełniania postanowień
umowy CPR;
Sprawdzenie
stosowania znaków,
certyfikatów i numeru
1450 INiG-PIB;
Inspekcja
ZKP
Raport z inspekcji ZKP
Zakres
dodatkowej
oceny
Ocena
materiałów
Orzeczenie KT
Decyzja w sprawie
certyfikacji
POZYT
Pismo o decyzji
Wydanie
Certyfikatu
zgodności ZKP
NEGAT
Odmowa wydania
/cofnięcie, zawieszenie,
unieważnienie
Certyfikatu zgodności
ZKP