F =ma p=mv F = mg F~x ODDZIA£YWANIA WZAJEMNE CIA

Transkrypt

F =ma p=mv F = mg F~x ODDZIA£YWANIA WZAJEMNE CIA
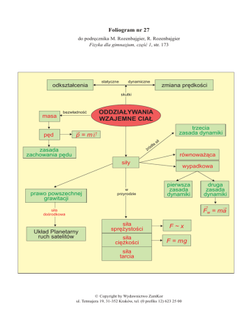
Foliogram nr 27
do podrêcznika M. Rozenbajgier, R. Rozenbajgier
Fizyka dla gimnazjum, czêœæ 1, str. 173
odkszta³cenia
statyczne
dynamiczne
zmiana prêdkoœci
skutki
masa
bezw³adnoœæ
pêd
ODDZIA£YWANIA
WZAJEMNE CIA£
trzecia
zasada dynamiki
p = mv
a
d³
si³
ó
¿r
zasada
zachowania pêdu
równowa¿¹ca
si³y
prawo powszechnej
grawitacji
w
przyrodzie
wypadkowa
pierwsza
zasada
dynamiki
druga
zasada
dynamiki
Fw = ma
si³a
doœrodkowa
Uk³ad Planetarny
ruch satelitów
si³a
sprê¿ystoœci
F~x
si³a
ciê¿koœci
F = mg
si³a
tarcia
© Copyright by Wydawnictwo ZamKor
ul. Tetmajera 19, 31-352 Kraków, tel. (0 prefiks 12) 623 25 00