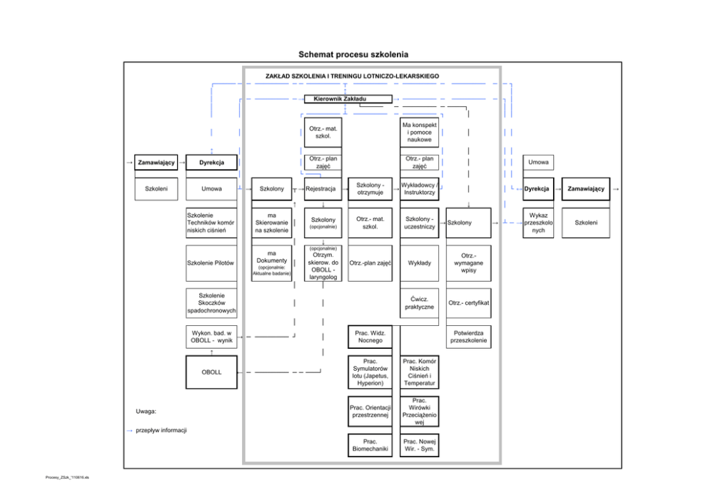
Schemat procesu szkolenia

Transkrypt

Schemat procesu szkolenia
Schemat procesu szkolenia
→ Zamawiający →
┌─────
│
│
│
│
ZAKŁAD SZKOLENIA I TRENINGU LOTNICZO-LEKARSKIEGO
─ ─ ──────── ─ ─ ──────── ┬ ──────── ─ ──────── ─ ────────
↕
┌ ─ ──────── ─ →
Kierownik Zakładu
→ ──────── ─ ────────
│
↕
└─────
─ ──────── ─ ────┐
│
│
┌ ──────── ┴ ──────── ─ ──────── ┐
│
│
│
↕
│
│
Dyrekcja
│
Otrz.- plan
zajęć
└ ───┐
Umowa
┴ →
Szkolony
┬ → Rejestracja
↑
Szkolenie
Techników komór
niskich ciśnień
ma
Skierowanie │
na szkolenie
│
Ma konspekt
i pomoce
│
naukowe
│
│ │
│
│
│ │
│
│
│ │
│
│
│ │
Wykładowcy /
→
┘
Instruktorzy
│
│ └ ↔ Dyrekcja
↓
│
Otrz.- plan
zajęć
│
│
Szkoleni
Otrz.- mat.
szkol.
→
Szkolony otrzymuje
↓
Szkolony
(opcjonalnie)
Otrz.- mat.
szkol.
Szkolony → Szkolony
uczestniczy
↓
(opcjonalnie)
│
│
│
│
│
Wykon. bad. w
→ ─ ──────── ┘
OBOLL - wynik
│
Szkolenie
Skoczków
spadochronowych
↑
OBOLL
Uwaga:
ma
Dokumenty │
Otrzym.
skierow. do
OBOLL laryngolog
│
Szkolenie Pilotów
(opcjonalnie:
Aktualne badanie)
Otrz.-plan zajęć
Wykłady
Otrz.wymagane
wpisy
Ćwicz.
praktyczne
Otrz.- certyfikat
Prac. Widz.
Nocnego
Potwierdza
przeszkolenie
│
← ─ ──────── ─ ─ ───┘
Prac.
Symulatorów
lotu (Japetus,
Hyperion)
Prac. Komór
Niskich
Ciśnień i
Temperatur
Prac. Orientacji
przestrzennej
Prac.
Wirówki
PrzeciąŜenio
wej
Prac.
Biomechaniki
Prac. Nowej
Wir. - Sym.
→ przepływ informacji
Procesy_ZSzk_'110616.xls
─ ─ ┐
│
─ ┐ │
│ │
│ │
Umowa
Wykaz
→ ┴ ─ → przeszkolo
nych
→
Zamawiający
Szkoleni
→