Oderwij łatkę - Formularz procesu zmiany

Transkrypt

Oderwij łatkę - Formularz procesu zmiany
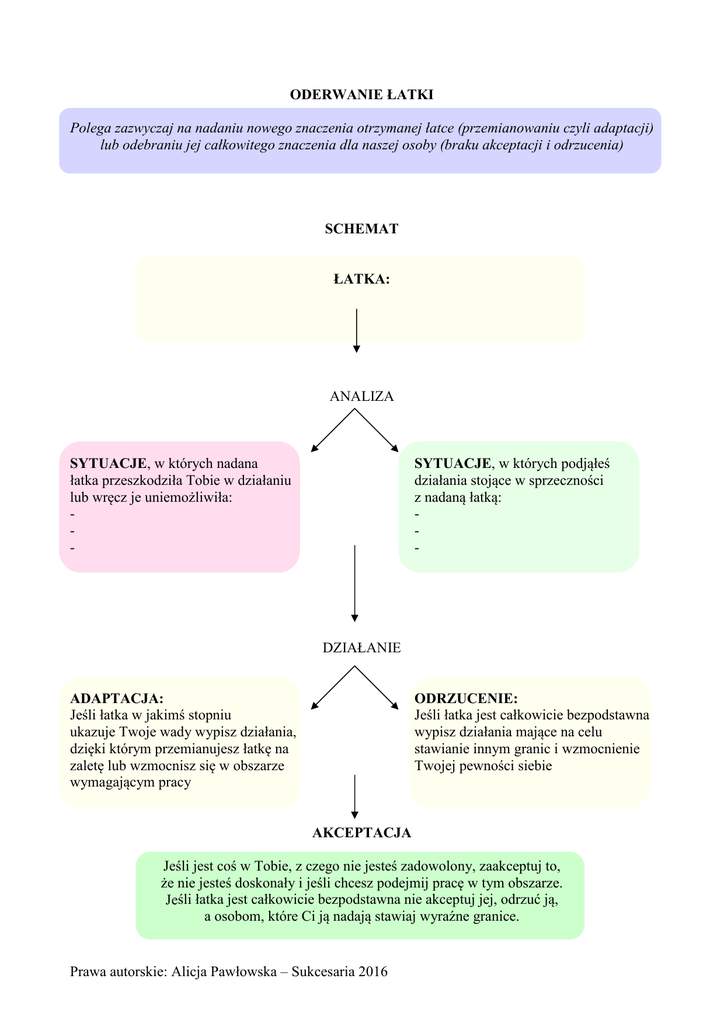
ODERWANIE ŁATKI
Polega zazwyczaj na nadaniu nowego znaczenia otrzymanej łatce (przemianowaniu czyli adaptacji)
lub odebraniu jej całkowitego znaczenia dla naszej osoby (braku akceptacji i odrzucenia)
SCHEMAT
ŁATKA:
ANALIZA
SYTUACJE, w których nadana
łatka przeszkodziła Tobie w działaniu
lub wręcz je uniemożliwiła:
-
SYTUACJE, w których podjąłeś
działania stojące w sprzeczności
z nadaną łatką:
-
DZIAŁANIE
ADAPTACJA:
Jeśli łatka w jakimś stopniu
ukazuje Twoje wady wypisz działania,
dzięki którym przemianujesz łatkę na
zaletę lub wzmocnisz się w obszarze
wymagającym pracy
ODRZUCENIE:
Jeśli łatka jest całkowicie bezpodstawna
wypisz działania mające na celu
stawianie innym granic i wzmocnienie
Twojej pewności siebie
AKCEPTACJA
Jeśli jest coś w Tobie, z czego nie jesteś zadowolony, zaakceptuj to,
że nie jesteś doskonały i jeśli chcesz podejmij pracę w tym obszarze.
Jeśli łatka jest całkowicie bezpodstawna nie akceptuj jej, odrzuć ją,
a osobom, które Ci ją nadają stawiaj wyraźne granice.
Prawa autorskie: Alicja Pawłowska – Sukcesaria 2016
PRZYKŁAD
ŁATKA:
„SŁOMIANY ZAPAŁ”
- wstrzymuję się z realizacją kolejnego
projektu, który zaplanowałam
- obawiam się porażki
- nie podejmuję kursów doszkalających,
z obawy, że ich nie ukończę
- ukończyłam studia
- zrobiłam kurs prawa jazdy
- z powodzeniem przeprowadziłam
projekt XYZ
ADAPTACJA:
Jest kilka projektów, których
nie dokończyłam i praca jest w toku, ale
nie dlatego, że jestem leniwa, lubię
pracować nad wieloma projektami na
raz. Ten sposób pracy pobudza
moją kreatywność
ODRZUCENIE:
Zdarzyło mi się nie dokończyć kilku
przedsięwzięć z różnych względów,
ale to nie oznacza, że mam słomiany
zapał. Jestem tylko człowiekiem, a
każdy nieukończony projekt
był cenną lekcją dla mnie
AKCEPTACJA
Będę dokładała wszelkich starań żeby ukończyć swoje projekty i
przedsięwzięcia. Nie zgadzam się ze stwierdzeniem, że mam słomiany
zapał – to nie jest moje imię! Moje imię to: kreatywna, pracowita,
lubiąca pracować nad kilkoma projektami na raz.
Kiedy ktoś mnie nazwie po raz kolejny łatką wyraźnie powiem,
że się z tym nie zgadzam i nie chcę, by mówił o mnie NIEPRAWDĘ
Prawa autorskie: Alicja Pawłowska – Sukcesaria 2016
FORMULARZ
do własnej pracy
ŁATKA:
ANALIZA
SYTUACJE, w których nadana
łatka przeszkodziła mi w działaniu
lub wręcz je uniemożliwiła:
-
SYTUACJE, w których podjąłem
działania stojące w sprzeczności
z nadaną łatką:
-
DZIAŁANIE
ADAPTACJA:
ODRZUCENIE:
AKCEPTACJA
Prawa autorskie: Alicja Pawłowska – Sukcesaria 2016