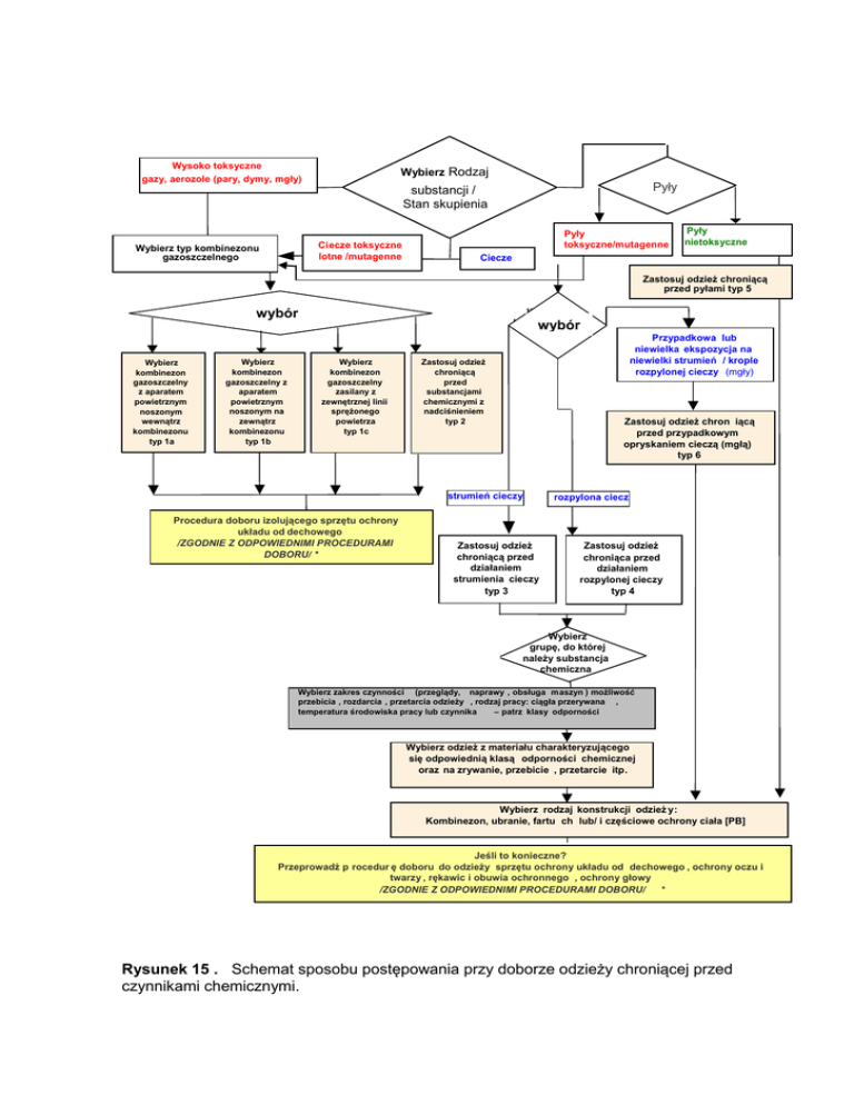
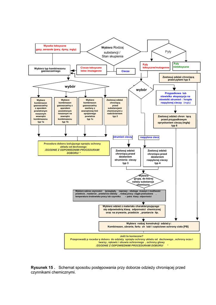
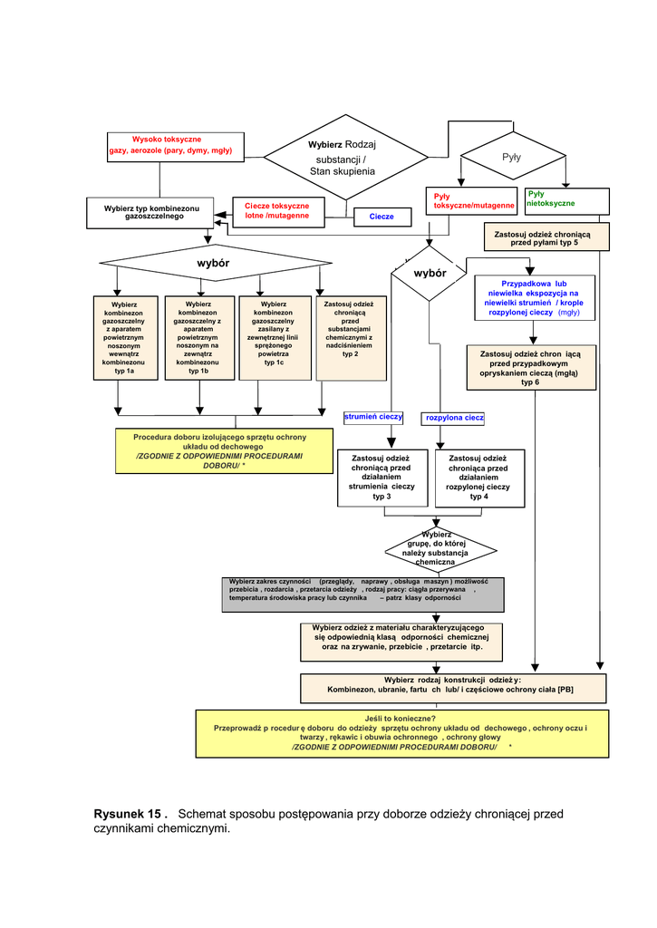
Rysunek 15 . Schemat sposobu postępowania przy doborze odzieży

Transkrypt

Rysunek 15 . Schemat sposobu postępowania przy doborze odzieży
Wysoko toksyczne
gazy, aerozole (pary, dymy, mgły)
Wybierz Rodzaj
Pyły
substancji /
Stan skupienia
Ci ecze toksyczne
lotne /mutagenne
Wybierz typ kombinezonu
gazoszczelnego
Pyły
toksyczne/mutagenne
Pyły
nietoksyczne
Ciecze
Zastosuj odzież chroniącą
przed pyłami typ 5
wybór
Wybierz
kombinezon
gazoszczelny
z aparatem
powietrznym
noszonym
wewnątrz
kombinezonu
typ 1a
Wybierz
kombinezon
gazoszczelny z
aparatem
powietrznym
noszonym na
zewnątrz
kombinezonu
typ 1b
Wybierz
Intensywność
wybór
wybór
narażenia
Wybierz
kombinezon
gazoszczelny
zasilany z
zewnętrznej linii
sprężonego
powietrza
typ 1c
Zastosuj odzież
chroniącą
przed
substancjami
chemicznymi z
nadciśnieniem
typ 2
Zastosuj odzież chron iącą
przed przypadkowym
opryskaniem cieczą (mgłą)
typ 6
strumień cieczy
Procedura doboru izolującego sprzętu ochrony
układu od dechowego
/ZGODNIE Z ODPOWIEDNIMI PROCEDURAMI
DOBORU/ *
Przypadkowa lub
niewielka ekspozycja na
niewielki strumień / krople
rozpylonej cieczy (mgły)
Zastosuj odzież
chroniącą przed
działaniem
strumienia cieczy
typ 3
rozpylona ciecz
Zastosuj odzież
chroniąca przed
działaniem
rozpylonej cieczy
typ 4
Wybierz
grupę, do której
należy substancja
chemiczna
Wybierz zakres czynności (przeglądy, naprawy , obsługa m aszyn ) możliwość
przebicia , rozdarcia , przetarcia odzieży , rodzaj pracy: ciągła przerywana ,
temperatura środowiska pracy lub czynnika
– patrz klasy odporności
Wybierz odzież z materiału charakteryzującego
się odpowiednią klasą odporności chemicznej
oraz na zrywanie, przebicie , przetarcie itp .
Wybierz rodzaj konstrukcji odzież y :
Kombinezon, ubranie, fartu ch lub/ i częściowe ochrony ciała [PB]
Jeśli to konieczne?
Przeprowadź p rocedur ę doboru do odzieży sprzętu ochrony układu od dechowego , ochrony oczu i
twarzy , rękawic i obuwia ochronnego , ochrony głowy
/ZGODNIE Z ODPOWIEDNIMI PROCEDURAMI DOBORU/
*
Rysunek 15 . Schemat sposobu postępowania przy doborze odzieży chroniącej przed
czynnikami chemicznymi.