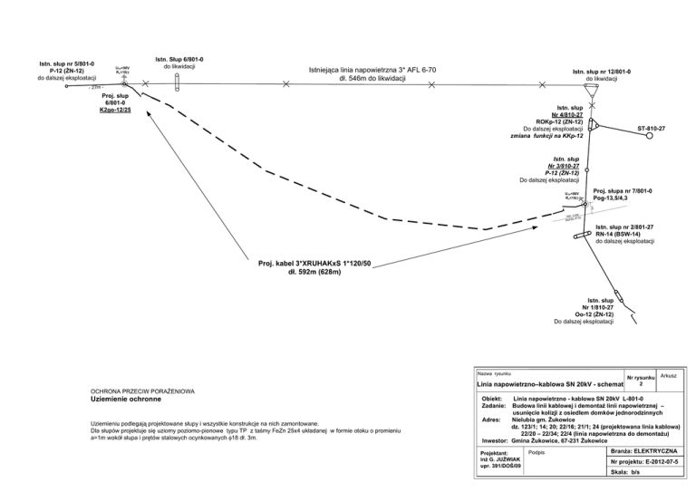
Uziemienie ochronne Proj. kabel 3*XRUHAKxS 1

Transkrypt

Uziemienie ochronne Proj. kabel 3*XRUHAKxS 1
Istn. słup nr 5/801-0
P-12 (ŻN-12)
do dalszej eksploatacji
UTP<98V
Ru<10
Istn. Słup 6/801-0
do likwidacji
Istniejąca linia napowietrzna 3* AFL 6-70
dł. 546m do likwidacji
Istn. słup nr 12/801-0
do likwidacji
- 27m -
Proj. słup
6/801-0
K2go-12/25
Istn. słup
Nr 4/810-27
ROKp-12 (ZN-12)
Do dalszej eksploatacji
zmiana funkcji na KKp-12
ST-810-27
Istn. słup
Nr 3/810-27
P-12 (ŻN-12)
Do dalszej eksploatacji
Proj. słupa nr 7/801-0
Pog-13,5/4,3
UTP<98V
Ru<10
40
6m
=3
nia
Istn. Li
4*70
AsXSn
Istn. słup nr 2/801-27
RN-14 (BSW-14)
do dalszej eksploatacji
Proj. kabel 3*XRUHAKxS 1*120/50
dł. 592m (628m)
Istn. słup
Nr 1/810-27
Oo-12 (ŻN-12)
Do dalszej eksploatacji
Nazwa rysunku
Linia napowietrzno–kablowa SN 20kV - schemat
Nr rysunku
2
Arkusz
OCHRONA PRZECIW PORAŻENIOWA
Uziemienie ochronne
Uziemieniu podlegają projektowane słupy i wszystkie konstrukcje na nich zamontowane.
Dla słupów projektuje się uziomy poziomo-pionowe typu TP z taśmy FeZn 25x4 układanej w formie otoku o promieniu
a=1m wokół słupa i prętów stalowych ocynkowanych 18 dł. 3m.
Obiekt:
Zadanie:
Linia napowietrzno - kablowa SN 20kV L-801-0
Budowa linii kablowej i demontaż linii napowietrznej –
usunięcie kolizji z osiedlem domków jednorodzinnych
Adres:
Nielubia gm. Żukowice
dz. 123/1; 14; 20; 22/16; 21/1; 24 (projektowana linia kablowa)
22/20 – 22/34; 22/4 (linia napowietrzna do demontażu)
Inwestor: Gmina Żukowice, 67-231 Żukowice
Projektant:
inż G. JUŹWIAK
upr. 391/DOŚ/09
Podpis
Branża: ELEKTRYCZNA
Nr projektu: E-2012-07-5
Skala: b/s
Działka prywatna
Droga gminna
dz. 22/16
Granica działki
0,50
Kabel L-801
w rurze 160
110
0,40
Wodociąg
Kanalizacja sanitarna 160
0,40
1,65
0,50
0,70
1,4
1,2
Słup z
fundamentem
U1 (U2)
1,7
Rzędna zagłębienia [m]
Działka prywatna
Granica działki
Granica działki
Droga gminna
dz. 20
2,5
Nazwa rysunku
Profil poprzeczny linii kablowej SN 20kV
Nr rysunku
3
Arkusz
Obiekt:
Zadanie:
Linia napowietrzno - kablowa SN 20kV L-801-0
Budowa linii kablowej i demontaż linii napowietrznej –
usunięcie kolizji z osiedlem domków jednorodzinnych
Adres:
Nielubia gm. Żukowice
dz. 123/1; 14; 20; 22/16; 21/1; 24 (projektowana linia kablowa)
22/20 – 22/34; 22/4 (linia napowietrzna do demontażu)
Inwestor: Gmina Żukowice, 67-231 Żukowice
Projektant:
inż G. JUŹWIAK
upr. 391/DOŚ/09
Podpis
Branża: ELEKTRYCZNA
Nr projektu: E-2012-07-5
Skala: 1 : 25
p
Uziom TP-1
p
UWAGA:
Rezystancja uziomu powinna zapewnić napięcie rażeniowe
dotykowe na słupie <98V
W przypadku konieczności rozbudować uziom o dodatkowe
pręty.
Taśma stalowa Fe/Zn 25x4
Pręt stalowy FeZn 18dł. 3m
3m
3m
p
p
Uziom TP-1
3m
p
Nr rysunku
4
3m
Arkusz
Projektant:
inż G. JUŹWIAK
upr. 391/DOŚ/09
Podpis
Skala: 1 : 20
Nr projektu: E-2012-07-5
Branża: ELEKTRYCZNA
Linia napowietrzno - kablowa SN 20kV L-801-0
Budowa linii kablowej i demontaż linii napowietrznej –
usunięcie kolizji z osiedlem domków jednorodzinnych
Adres:
Nielubia gm. Żukowice
dz. 123/1; 14; 20; 22/16; 21/1; 24 (projektowana linia kablowa)
22/20 – 22/34; 22/4 (linia napowietrzna do demontażu)
Inwestor: Gmina Żukowice, 67-231 Żukowice
Obiekt:
Zadanie:
Nazwa rysunku
1m
p