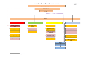
Schemat organizacyjny_Centrala

Transkrypt

Schemat organizacyjny_Centrala
Schemat Organizacyjny Banku Spółdzielczego Rzemiosła w Krakowie
Załącznik nr 2 do Uchwały Zarządu
Banku nr 9/DZP/2015 z dnia
22.01.2015r.
ZEBRANIE
PRZEDSTAWICIELI
ZEBRANIE
PRZEDSTAWICIELI
RADA NADZORCZA
ZARZĄD
CENTRALA
PION ZARZĄDZANIA
CENTRALA
PION KREDYTOWY
PION FINANSOWO -DEPOZYTOWY
PION BEZPIECZEŃSTWA BANKU I WSPARCIA ODDZIAŁÓW
Zespół Audytu Wewnętrznego
i Kontroli
Biuro Produktów i Procedur
Kredytowych
Główny Księgowy
Biuro Bezpieczeństwa i Administracji
Biuro Kadr
Zespół Analiz Kredytowych
Biuro Produktów i Procedur
Depozytowych oraz Pozostałych
Usług
WSO - Straż Bankowa
Biuro Finansowe
Biuro Wierzytelności Trudnych
Zespół Administrujący Systemem
Informatycznym
Biuro Monitoringu Należności
i Zabezpieczeń
Zespół Wsparcia Sprzedaży
Zespół Prezydialny
Biuro Kasowo - Skarbcowe
Zespół Bezpieczeństwa, Rozwoju
i Utrzymania Systemów Informatycznych
Biuro Zarządzania Ryzykiem Operacyjnym
i Ryzykiem Braku Zgodności
Biuro Marketingu i Monitorowania
Sprzedaży
Oddziały
Filie
Punkty Obsługi Klienta
podległość organizacyjna
podległość merytoryczna