pp knk npp kXP - - =

Transkrypt

pp knk npp kXP - - =
Rozkład dwumianowy – Bernoulliego
Rozkład
dwumianowy
polega
na
przeprowadzeniu
n
jednakowych,
niezależnych
doświadczeń, z których każde może zakończyć się „sukcesem” z prawdopodobieństwem p lub
„porażką” z prawdopodobieństwem q=1-p. Prawdopodobieństwo pojawienia się sukcesu jest
jednakowe w każdym z kolejnych doświadczeń. Zmienną losową w tym eksperymencie jest
zdarzenie polegające na pojawieniu się k liczby sukcesów w próbach, przy czym k<0, n>.
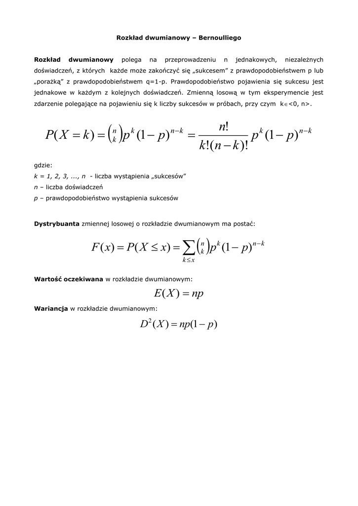
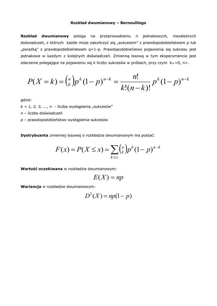
P( X  k ) 
 p (1  p)
n
k
k
nk

n!
p k (1  p) nk
k!(n  k )!
gdzie:
k = 1, 2, 3, ..., n - liczba wystąpienia „sukcesów”
n – liczba doświadczeń
p – prawdopodobieństwo wystąpienia sukcesów
Dystrybuanta zmiennej losowej o rozkładzie dwumianowym ma postać:
F ( x)  P( X  x)  
kx
 p (1  p)
n
k
k
Wartość oczekiwana w rozkładzie dwumianowym:
E ( X )  np
Wariancja w rozkładzie dwumianowym:
D2 ( X )  np(1  p)
nk
Przykład
Pewna firma posiada pięć jednakowych komputerów pracujących niezależnie od siebie.
Prawdopodobieństwo tego, że w ciągu dnia roboczego komputer ulegnie awarii wynosi
0,1. Zakładamy, że awarię usuwa się dopiero następnego dnia. Jaki jest rozkład liczby
komputerów ulegających awarii w ciągu dnia roboczego i jakie jest prawdopodobieństwo
tego, że w ciągu dnia awarii ulegną więcej niż dwa komputery?
P( X  k ) 
 (0,1)
5
k
k
(0,9) 5k (k  0,1, 2, 3, 4, 5)
Prawdopodobieństwa odpowiadające poszczególnym wartościom (realizacjom zmiennej
losowej X) są następujące:
5!
 1  0,59  1  1  0,59  0,59
0!(5  0)!
5!
 1)  (15 )(0,1)1 (0,9) 4 
 0,1  0,66  5  0,1  0,66  0,33
1!(5  1)!
5!
1 2  3  4  5
 2)  ( 52 )(0,1) 2 (0,9) 3 
 0,01  0,73 
 0,01  0,73  0,073
2!(5  2)!
1  2 1  2  3
5!
1 2  3  4  5
 3)  ( 53 )(0,1) 3 (0,9) 2 
 0,001  0,81 
 0,001  0,81  0,0081
3!(5  3)!
1 2  3 1 2
5!
 4)  ( 54 )(0,1) 4 (0,9)1 
 0,0001  0,9  5  0,0001  0,9  0,00045
1!(5  1)!
5!
 5)  ( 55 )(0,1) 5 (0,9) 0 
 0,00001  1  1  0,00001  1  0,00001
0!(5  0)!
P( X  0)  ( 50 )(0,1) 0 (0,9) 5 
P( X
P( X
P( X
P( X
P( X
Rozkład zmiennej losowej X można przedstawić w następującej postaci:
xi
pi
0
0,59049
1
0,32805
2
0,0729
3
0,0081
Dystrybuanta zmiennej losowej X przyjmuje więc postać:
4
0,00045
5
0,00001
0
0,59049

0,91854

F ( x)  0,99144
0,99954

0,99999
1

dla x  0,
dla 0  x  1,
dla 1  x  2,
dla 2  x  3,
dla 3  x  4,
dla 4  x  5,
dla x  5.
Korzystając z wyznaczonej funkcji prawdopodobieństwa i dystrybuanty obliczymy
prawdopodobieństwo tego, że w ciągu dnia roboczego ulegną awarii więcej niż dwa
komputery. Można to zrobić na dwa sposoby:
1) P(X > 2) = 1 – P(X  2) = 1 – F(2) = 1 – 0,99144 = 0,00856
2) P(X>2) = P(X=3) + P(X=4) + P(X=5) = 0,0081 + 0,00045 + 0,00001 = 0,00856
Oczekiwana (średnia) liczba komputerów ulegających awarii w ciągu dnia roboczego
wynosi:
E(X) = 5 * 0,1 = 0,5
Wariancja jest równa:
D2(X) = 5 * 0,1 * 0,9 = 0,45
Odchylenie standardowe wynosi:
D(X) = 0,45 = 0,67
UWAGA!
W przypadku zadania na kartkówce wystarczyło zapisać ogólnie z jakiego wzoru
korzystamy w przypadku rozkładu Bernoulliego (dwumianowego) i skorzystać z funkcji
Excela ROZKŁAD.DWUM, który ma następującą składnię:
ROZKŁAD.DWUM(liczba_s;liczba_prób;prawdopodobieństwo_s;łączny)
Liczba_s
Próby
to liczba sukcesów w próbach.
to liczba niezależnych prób.
Prawdopodobieństwo_s
to prawdopodobieństwo sukcesu w każdej próbie.
Skumulowany
to wartość logiczna, która określa format funkcji. Jeśli parametr łączny
ma wartość PRAWDA, funkcja ROZKŁAD.DWUM zwraca wartość skumulowanej funkcji
rozkładu, czyli prawdopodobieństwa, że jest co najwyżej liczba_s sukcesów; jeśli FAŁSZ,
to funkcja zwraca wartość prawdopodobieństwa funkcji gęstości, to jest
prawdopodobieństwa, że zajdzie liczba_s sukcesów.
W każdym z podpunktów trzeba było zastanowić się, co jest sukcesem, co porażką, w
podpunkcie d) ze względu na sformułowanie „przynajmniej 10” trzeba było obliczyć, a
następnie zsumować prawdopodobieństwa równe 10 i powyżej, czyli P(X=10) + P(X=11)
+ P(X=12)+ P(X=13) + P(X=14) + P(X=15)+ P(X=16) + P(X=17) + P(X=18) +
P(X=19) + P(X=20), oczywiście przy założeniu, że sukcesem tutaj jest przyjęcie wniosku
z odpowiednim prawdopodobieństwem.