Schematy określające strukturę organizacyjną Uczelni

Transkrypt

Schematy określające strukturę organizacyjną Uczelni
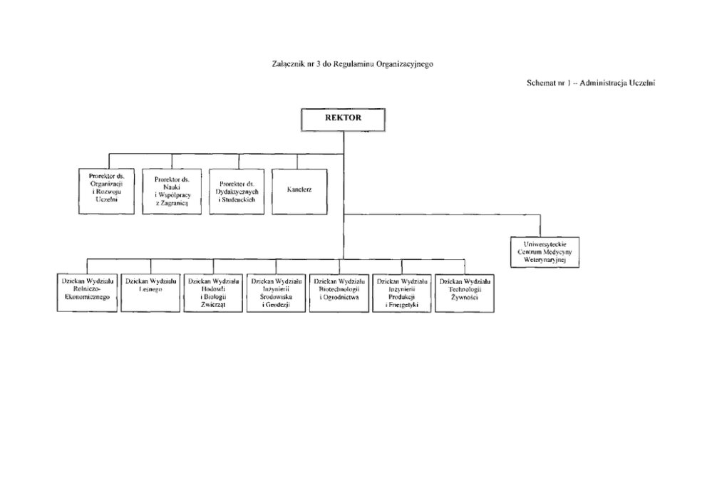
Załącznik n r 3 d o R e g u l a m i n u O r g a n i z a c y j n e g o
Schemat n r 1- Administracja Uczelni
REKTOR
Prorektor ds.
Organizacji
i Rozwoju
Uczelni
Prorektor ds.
Nauki
i Współpracy
z Zagranicą
Prorektor ds.
Dydaktycznych
i Studenckich
Kanclerz
Uniwersyteckie
Centrum Medycyny
Weterynaryjnej
D z i e k a n Wydziału
RolniczoEkonomicznego
D z i e k a n Wydziału
Leśnego
D z i e k a n Wydziału
Hodowli
i Biologii
Zwierząt
D z i e k a n Wydziału
Inżynierii
Środowiska
i Geodezji
D z i e k a n Wydziału
Biotechnologii
i Ogrodnictwa
D z i e k a n Wydziału
Inżynierii
Produkcji
i Energetyki
D z i e k a n Wydziału
Technologii
Żywności
Schemat nr 2 - Pion Rektora
Biuro Rektora
Biuro Prawne
Zespól Radców P r a w n y c h
Sekcja OrganizacyjnoPrawna
Referent Obrony Cywilnej
i Spraw Obronnych
Pełnomocnik ds. O c h r o n y
Informacji Niejawnych
I n s p e k t o r a t B H P i OPPOŻ
Biuro Kontroli i Audytu
Wewnętrznego
Leśny Zakład
Doświadczalny
w Krynicy-Zdroju
Sekretariat Rektora
Kancelaria Uczelni
Biuro Promocji
i Informacji
Kancelaria
Niejawna
S c h e m a t n r 3 - P i o n P r o r e k t o r a ds. O r g a n i z a c j i i R o z w o j u U c z e l n i
P r o r e k t o r ds. O r g a n i z a c j i
i Rozwoju Uczelni
Biuro Rozwoju Uczelni
i Kadr Naukowych
Dziat Spraw
Pracowniczych
i Socjalnych
Rolnicze Gospodarstwo
Doświadczalne U R
S c h e m a t n r 4 - P i o n P r o r e k t o r a ds. N a u k i i Współpracy z Zagranicą
P r o r e k t o r ds. N a u k i
i Współpracy z Zagranicą
B i u r o N a u k i i Współpracy
z Zagranicą
B i b l i o t e k a Główna
Dział A p a r a t u r y
N a u k o w o - D y d a k tycznej
Wydawnictwo U R
Centrum Transferu
Technologii
Zespół T r a n s f e r u
Technologii
B i u r o Programów
Naukowo-Dydaktycznych
Akademicki Inkubator
Przedsiębiorczości
Centra Naukowe
i Badawcze
S c h e m a t n r 5 - P i o n P r o r e k t o r a ds. D y d a k t y c z n y c h i S t u d e n c k i c h
P r o r e k t o r ds. D y d a k t y c z n y c h
i Studenckich
Dział
Nauczania
B i u r o R e k r u t a c j i , Programów
N a u c z a n i a i Jakości
Kształcenia
Biuro Wymiany
Międzynarodowej
B i u r o K a r i e r i Kształcenia
Praktycznego
Biuro Pomocy Materialnej i
Studentów Niepełnosprawnych
Studium
Wychowania Fizycznego
Studium
Jezvków O b c y c h
Studium
Doktoranckie
Centrum Kultury i
Kształcenia U s t a w i c z n e g o
Domy
S t u d e n c k i e i Stołówka
S c h e m a t n r 6 - Wydziały
REKTOR
D z i e k a n Wydziału
RolniczoEkonomicznego
D z i e k a n Wydziału
Leśnego
D z i e k a n Wydziału
Hodowli i Biologii
Zwierząt
D z i e k a n Wydziału
Inżynierii Środowiska
i Geodezji
D z i e k a n Wydziału
Biotechnologii
i Ogrodnictwa
D z i e k a n Wydziału
Inżynierii P r o d u k c j i
i Energetyki
D z i e k a n Wydziału
Technologii
Żywności
Uniwersyteckie
Centrum Medycyny
Weterynaryjnej
Instytuty i Katedry
Instytuty i Katedry
Instytuty i Katedry
Instytuty i Katedry
Instytuty i Katedry
Instytuty i Katedry
Instytuty i Katedry
Dziekanat
Dziekanat
Dziekanat
Dziekanat
Dziekanat
Dziekanat
Dziekanat
Pracownia
Komputerowa
Pracownia
Komputerowa
Centrum Badawcze
i Edukacyjne
Laboratorium
Hydrotechniczne
Chłodnia
Zespół
Laboratoriów
Wydziału
Stanowisko ds.
T e c h n i c z n e j Obsługi
Sal Dydaktycznych
Stanowisko ds.
T e c h n i c z n e j Obsługi
Sal Dydaktycznych
Stanowisko ds.
T e c h n i c z n e j Obsługi
Sal Dydaktycznych
Pracownia
Komputerowa
Pracownia
Komputerowa
Szklarnia
Pełnomocni d s .
flnansowoadministracyjnych
Wydziału
Pełnomocnik d s .
finansowoadministracyjnych
Wydziału
Pełnomocnik d s .
finansowoadministracyjnych
Wydziału
Pełnomocnik d s .
finansowoadministracyjnych
Wydziału
Stanowisko ds.
T e c h n i c z n e j Obsługi
Sal Dydaktycznych
Stanowisko ds.
T e c h n i c z n e j Obsługi
Sal Dydaktycznych
Pracownia
Komputerowa
Administrator
Obiektów Wydziału
Administrator
Obiektów Wydziału
Administrator
Obiektów Wydziału
Administrator
Obiektów Wydziału
Pełnomocnik d s .
finansowoadministracyjnych
Wydziału
S t a n o w i s k o ds.
T e c h n i c z n e j Obsługi
Sal Dydaktycznych
Pełnomocnik d s .
finansowoadministracyjnych
Wydziału
Administrator
Obiektów Wydziału
Administrator
Obiektów Wydziału
Pełnomocnik d s .
finansowoadministracyjnych
Wydziału
Administrator
Obiektów Wydziału
Schemat nr7 - Pion Kanclerza
Kanclerz
Sekretariat
Administracji
Zastępca K a n c l e r z a
ds. A d m i n i s t r a c y j n o
- Gospodarczych
Dział Zamówień
Publicznych
Dział I n f o r m a t y k i
Sekcja
Planowania
Strategicznego
i Rozliczeń
Inwestycji
Dział Rozliczeń
Obiektów
Dział G o s p o d a r k i
Materiałowej
Dział G o s p o d a r k i
Nieruchomościami
Kwestor
Zastępca K a n c l e r z a ds.
Inwestycji
i Remontów
Dział Obsługi
Technicznej i
U t r z y m a n i a Obiektów
S e k c j a Obsługi
Technicznej
Dział E w i d e n c j i
Księgowej
S e k c j a Remontów i
U t r z y m a n i a Obiektów
Główny
Księgowy L Z D
w Krynicy
Zdroju
Dział
Wynagrodzeń
i Rozliczeń
z Budżetem
Kasa
1
S t a n o w i s k o ds.
Energetyki
Straż U R
Sekcja
Utrzymania
Czystości
S e k c j a ds. N a d z o r u
Technicznego
Sekretariaty
Związków
Zawodowych
' K o m e n t a r z : Główny Księgowy L Z D w K r y n i c y - Z d r o j u p o d l e g a służbowo D y r e k t o r o w i L Z D . Z - c a K w e s t o r a s p r a w u j e m e r y t o r y c z n y nadzór n a d księgowością L Z D
Dział Limitów
i Dekretacji