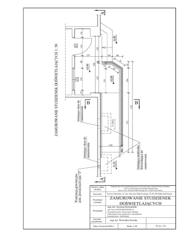
zamurowanie studzienek doświetlających

Transkrypt

zamurowanie studzienek doświetlających
A
-0,40
54
159
114
41
37 10
356
10
73
156
±0,00
65
151
139
60
B
A
Istniejąca studzienka
doświetlająca do
zamurowania
10
-0,30
120
375
5° (8%)
572
B
Istniejące okno do
zamurowania
Istniejące okno do
zamurowania
29
139
126
60
187
±0,00
80
157
Wentylacja grawitacyjna
pom. piwnicznych typu "Z"
ZAMUROWANIE STUDZIENEK DOŚWIETLAJĄCYCH 1: 50
114
208
Nazwa i adres
obiektu:
Inwestor:
Przedmiot
rysunku:
Podjazdu dla osób niepełnosprawnych do Powiatowego Centrum Pomocy Rodzinie
wraz z towarzyszącymi robotami remontowymi
przy ul. Gen. Henryka Dąbrowskiego 46 w Nakle nad Notecią
Powiat Nakielski, ul. Gen. Henryka Dąbrowskiego 54, 89-100 Nakło nad Notecią
ZAMUROWANIE STUDZIENEK
DOŚWIETLAJĄCYCH
mgr inż. Szymon Krzemiński
Projektant:
Asystent
projektanta
upr. bud. Nr KUP/0049/PWOK/15
do projektowania i kierowania robotami
budowlanymi bez ograniczeń w specjalności
konstrukcyjno - budowlanej
mgr inż. Weronika Szweda
Data: kwiecień 2016 r.
Skala: 1:50
Nr rys. 2/A