Bulkator 1.1

Transkrypt

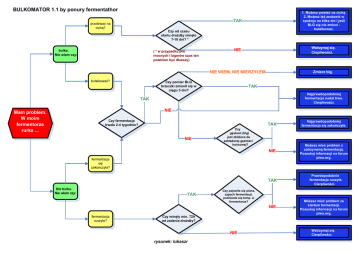
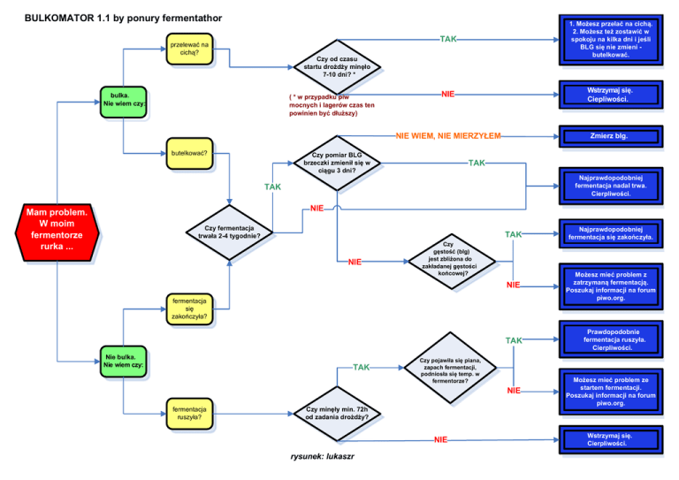
Bulkator 1.1
przelewać na
cichą?
TAK
1. Możesz przelać na cichą.
2. Możesz też zostawić w
spokoju na kilka dni i jeśli
BLG się nie zmieni butelkować.
NIE
Wstrzymaj się.
Ciepliwości.
NIE WIEM, NIE MIERZYŁEM
Zmierz blg.
Czy od czasu
startu drożdży minęło
7-10 dni? *
bulka.
Nie wiem czy:
( * w przypadku piw
mocnych i lagerów czas ten
powinien być dłuższy)
butelkować?
Czy pomiar BLG
brzeczki zmienił się w
ciągu 3 dni?
TAK
Najprawdopodobniej
fermentacja nadal trwa.
Cierpliwości.
TAK
NIE
Mam problem.
W moim
fermentorze
rurka ...
Czy fermentacja
trwała 2-4 tygodnie?
NIE
TAK
Najprawdopodobniej
fermentacja się zakończyła.
NIE
Możesz mieć problem z
zatrzymaną fermentacją.
Poszukaj informacji na forum
piwo.org.
Czy
gęstość (blg)
jest zbliżona do
zakładanej gęstości
końcowej?
fermentacja
się
zakończyła?
TAK
Nie bulka.
Nie wiem czy:
TAK
Czy pojawiła się piana,
zapach fermentacji,
podniosła się temp. w
fermentorze?
NIE
fermentacja
ruszyła?
Czy minęły min. 72h
od zadania drożdży?
NIE
rysunek: lukaszr
Prawdopodobnie
fermentacja ruszyła.
Cierpliwości.
Możesz mieć problem ze
startem fermentacji.
Poszukaj informacji na forum
piwo.org.
Wstrzymaj się.
Cierpliwości.