piwnica ffffff - BIP ZGM Gorzów Wlkp.

Transkrypt

piwnica ffffff - BIP ZGM Gorzów Wlkp.
o32
o32
o25/20
r.o
2
11,05
PODDASZA
F
o20/15
o25/20
r.o
mieszkanie nr10
r.o
o15
1 DO
2
o40
F
r.o
+7,60
II PIĘTRA
r.o
o25/20
o25
o20/15
r.o
mieszkanie nr 7
o15
o25/20
1 DO L.M. nr 7
2
o40
1 DO L.M. nr 6
F
r.o
+4,00
o25
PIĘTRA
A
mieszkanie nr 2
o20/15
o25
r.o
A
3
F
o50
o15
1 DO L.M
2
F
±0,00
PARTER
r.o
- 0,30
PARTER - brama
r.o
1
r.o
o50
PIWNICA
r.o
chodni ul. Grobla
r.o
-2,50
PIWNIC
ist. zasuwa doziemna o 50 mm zabudowana na ist.
przyłaczu gazu n/c de 50 mm stal.
ist. sieć gazowa n/c
przebiegająca w ul. Grobla
r.o
mieszkanie nr 12
o20/15
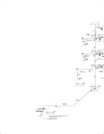
AKSONOMETRIA GAZU
skala 1 : 50
o15
r.o
2
o25/20
o25
o25
o25
1 DO L.M. nr 12
o25/20
1 DO L.M. nr 13
r.o
o20/15
1 DO L.M. nr 15
1 DO L.M. nr 8
o32
C
o20
r.o
o20
o20/15
D
r.o
o15
o15
mieszkanie nr 13
2
B
D
r.o
F
2
mieszkanie nr 8
F
o20/15
C
r.o
r.o
B
1 DO L.M. nr 9
o25/20
o15
1 DO L.M. nr 7A
o32
o20/15
2
o25/20
0
F
o15
2
o15
o20/15
r.o
1 DO L.M. nr 5
r.o
o15
mieszkanie nr 4
r.o
2
F
o15
5/20
mieszkanie nr 6
o20/15
1 DO L.M. nr 2
r.o
o25
mieszkanie nr 3
o25/20
r.o
o25/20
o20/15
1 DO L.M. nr 3
M. nr 1
r.o
o15
2
F
±0,00
PARTER
mieszkanie nr 1
o15
2
F
OZNACZENIA:
projektowana instalacja gazowa
1
mieszkanie nr 5
r.o
r.o o25/20
o20/15
7
mieszkanie nr 7A
o15
1 DO L.M. nr 4
projektowany pion gazowy
Na przewodzie gazowym za zaworem odcinającym
do odbiornika gazu zamontować filtr siatkowy
gazu np: firmy "RBM" Koszalin
F1 -1/2"
1 projektowany gazomierz miechowy o rozstawie osi 130 m typu G4
2 istniejąca kuchenka gazowa 4 palnikowa z piekarnikiem
3 projektowana kuchenk gazowa 4 palnikowa z piekarnikiem
UWAGA:
Gazomierze na klatkach schodowych umieścić
w typowych szafkach gazowych, wentylowanych
UL. GROBLA 5 W GORZOWIE WLKP.
2
F
o25/20
L.M. nr 10
mieszkanie nr 9
r.o