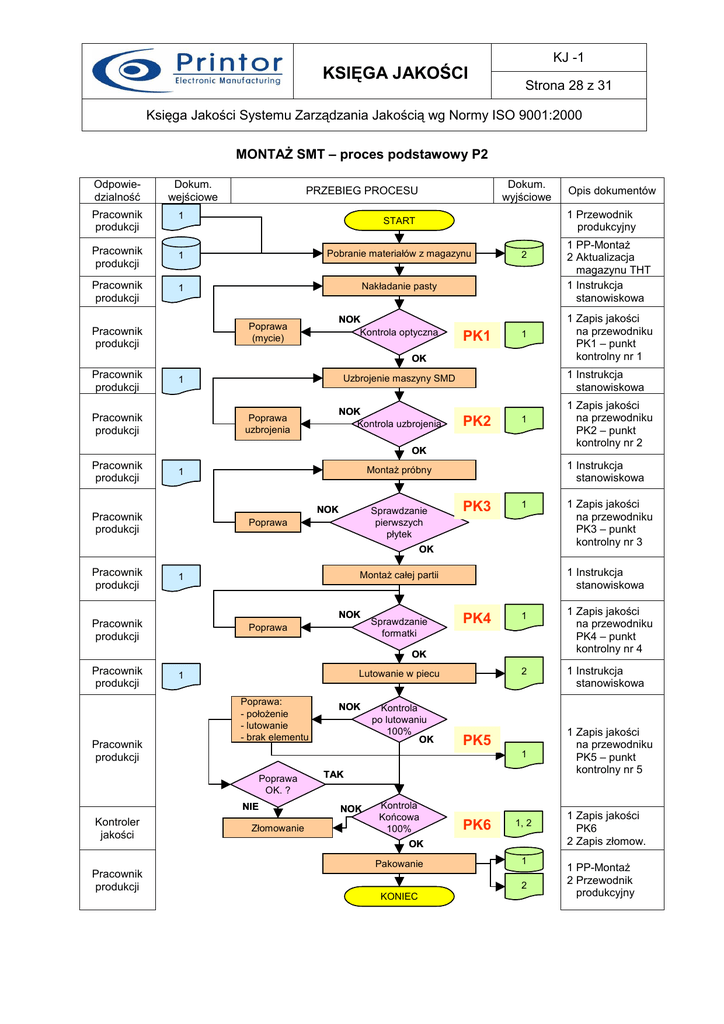
smt - mapa procesu

Transkrypt

smt - mapa procesu
KJ -1
KSIĘGA JAKOŚCI
Strona 28 z 31
Księga Jakości Systemu Zarządzania Jakością wg Normy ISO 9001:2000
MONTAś SMT – proces podstawowy P2
Odpowiedzialność
Dokum.
wejściowe
Pracownik
produkcji
1
Pracownik
produkcji
1
Pracownik
produkcji
1
Pobranie materiałów z magazynu
2
Nakładanie pasty
T
NOK
Kontrola optyczna
PK1
1
OK
Pracownik
produkcji
Pracownik
produkcji
NOK
Kontrola uzbrojenia
Poprawa
uzbrojenia
PK2
1
OK
Pracownik
produkcji
NOK
Pracownik
produkcji
Sprawdzanie
pierwszych
płytek
Poprawa
PK3
1
OK
Pracownik
produkcji
NOK
Pracownik
produkcji
Poprawa
Sprawdzanie
formatki
PK4
1
OK
Pracownik
produkcji
Pracownik
produkcji
Poprawa:
- połoŜenie
- lutowanie
- brak elementu
NOK
Kontrola
po lutowaniu
100%
OK
PK5
1
Poprawa
OK. ?
NIE
Kontroler
jakości
2
Lutowanie w piecu
1
Złomowanie
TAK
NOK
Kontrola
Końcowa
100%
PK6
1, 2
OK
Pakowanie
Pracownik
produkcji
1
2
KONIEC
1 Zapis jakości
na przewodniku
PK2 – punkt
kontrolny nr 2
1 Zapis jakości
na przewodniku
PK3 – punkt
kontrolny nr 3
1 Instrukcja
stanowiskowa
MontaŜ całej partii
1
1 Zapis jakości
na przewodniku
PK1 – punkt
kontrolny nr 1
1 Instrukcja
stanowiskowa
MontaŜ próbny
1
1 PP-MontaŜ
2 Aktualizacja
magazynu THT
1 Instrukcja
stanowiskowa
1 Instrukcja
stanowiskowa
Uzbrojenie maszyny SMD
1
Opis dokumentów
1 Przewodnik
produkcyjny
START
Poprawa
(mycie)
Pracownik
produkcji
Dokum.
wyjściowe
PRZEBIEG PROCESU
1 Zapis jakości
na przewodniku
PK4 – punkt
kontrolny nr 4
1 Instrukcja
stanowiskowa
1 Zapis jakości
na przewodniku
PK5 – punkt
kontrolny nr 5
1 Zapis jakości
PK6
2 Zapis złomow.
1 PP-MontaŜ
2 Przewodnik
produkcyjny