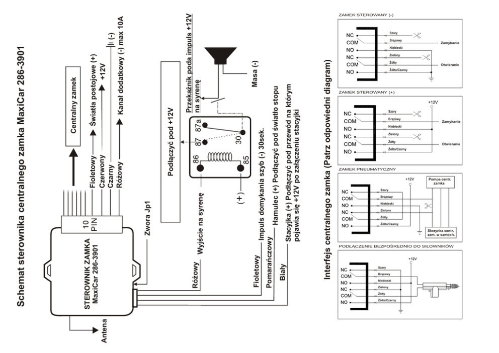
Sterownik centralnego zamka 286-3901

Transkrypt

Sterownik centralnego zamka 286-3901
Antena
Wyjœcie na syrenê
Zwora Jp1
(-)
Kana³ dodatkowy (-) max 10A
Œwiat³a postojowe (+)
+12V
PrzekaŸnik poda impuls +12V
na syrenê
Pod³¹czyæ pod +12V
Fioletowy
Czerwony
Czarny
Ró¿owy
Interfejs centralnego zamka (Patrz odpowiedni diagram)
Fioletowy
Masa (-)
Impuls domykania szyb (-) 30sek.
Pomarañczowy
Hamulec (+) Pod³¹czyæ pod œwiat³o stopu
Bia³y
Stacyjka (+) Pod³¹czyæ pod przewód na którym
pojawia siê +12V po za³¹czeniu stacyjki
Ró¿owy
STEROWNIK ZAMKA
MaxiCar 286-3901
Centralny zamek
Schemat sterownika centralnego zamka MaxiCar 286-3901
ZAMEK STEROWANY (-)
Szary
Niebieski
Br¹zowy
¯ó³ty
Br¹zowy
¯ó³ty
Szary
Br¹zowy
Niebieski
Zielony
¯ó³ty
¯ó³to/Czarny
Zamykanie
Zielony
¯ó³to/Czarny
Otwieranie
ZAMEK STEROWANY (+)
Szary
Niebieski
Zamykanie
Zielony
¯ó³to/Czarny
Otwieranie
ZAMEK PNEUMATYCZNY
Pompa centr.
zamka
Szary
Br¹zowy
Niebieski
Zielony
¯ó³ty
¯ó³to/Czarny
Skrzynka centr.
zam. w samoch.
POD£¥CZENIE BEZPOŒREDNIO DO SI£OWNIKÓW