Schemat technologiczny produkcji soków

Transkrypt

Schemat technologiczny produkcji soków
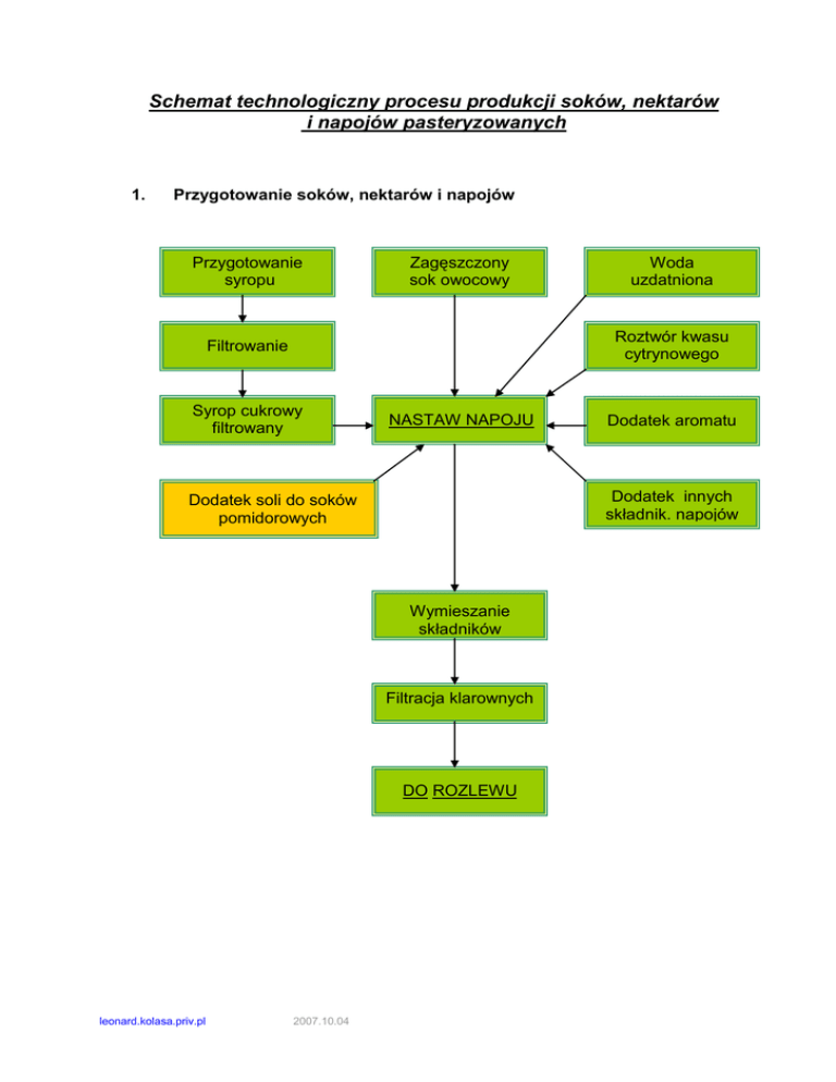
Schemat technologiczny procesu produkcji soków, nektarów
i napojów pasteryzowanych
1.
Przygotowanie soków, nektarów i napojów
Przygotowanie
syropu
Zagęszczony
sok owocowy
Roztwór kwasu
cytrynowego
Filtrowanie
Syrop cukrowy
filtrowany
NASTAW NAPOJU
Wymieszanie
składników
Filtracja klarownych
DO ROZLEWU
2007.10.04
Dodatek aromatu
Dodatek innych
składnik. napojów
Dodatek soli do soków
pomidorowych
leonard.kolasa.priv.pl
Woda
uzdatniona
2.
Rozlew do opakowań kartonowych Tetra - Pak
NASTAW NAPOJU
Homogenizacja soku
pomidorowego
Odpowietrzanie po
homogenizacji
Pasteryzacja błyskawiczna
trop. 85–89 C czas 30 sek.
kraj. 91–98 C czas 45 sek.
Sterylizacja temp 123 C
czas 1 min
Chłodzenie
temp. 20 – 25 C
Materiał
opakowań
Formowanie kartonów, rozlew i
zamykanie, badanie szczelności op.
Kartony 1 L
Kartony 0,2 L
Przyklejanie
re-cap
Przyklejanie
słomek
Formowanie pakietów
zbiorczych
Formowanie pakietów
zbiorczych
Foliowanie
Układanie na
palety
Magazyn przejśćiowy
Ekspedycja
Schemat technologiczny procesu produkcji soków, nektarów i napojów pasteryzowanych.
leonard.kolasa.priv.pl
2007.10.04
2
3. Rozlew w butelki szklane, bezzwrotne
NASTAW NAPOJU
Pasteryzacja
błyskawiczna
Przyjmow. opakowań
bezzwrotnych
Rozlew
Depaletyzacja
Zamykanie
Mycie
Pasteryzacja
Chłodzenie
Osuszanie
Etykietowanie
Pakowanie w pakiety
Paletyzacja
Magazyn przejściowy
Ekspedycja
Schemat technologiczny procesu produkcji soków, nektarów i napojów pasteryzowanych.
leonard.kolasa.priv.pl
2007.10.04
3
4. Rozlew w butelki szklane zwrotne
Przyjmow. Opakowań
zwrotnych
Depaletyzacja
Wyjmowanie
butelek ze skrzynek
NASTAW NAPOJU
Mycie butelek
Rozlew do butelek
Kontrola
skuteczności mycia
Zamykanie
Etykietowanie
Skrzynki
Mycie skrzynek
Pakowanie butelek w
skrzynki
Paletyzacja
Magazyn przejściowy
Dystrybucja
Patrz: Instrukcja technologiczna produkcji soków, nektarów i napojów
pasteryzowanych
Schemat technologiczny procesu produkcji soków, nektarów i napojów pasteryzowanych.
leonard.kolasa.priv.pl
2007.10.04
4