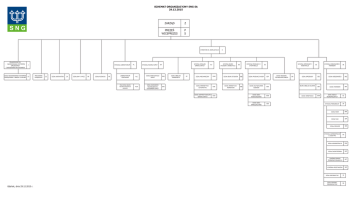
Schemat organizacyjny Saur Neptun Gdańsk SA

Transkrypt

Schemat organizacyjny Saur Neptun Gdańsk SA
SCHEMAT ORGANIZACYJNY SNG SA
29.12.2015
ZARZĄD
Z
PREZES
WICEPREZES
P
S
01.01.2015
DYREKTOR DS. EKSPLOATACJI
PEŁNOMOCNIK DS.
- NADZOROWANIA SYSTEMÓW
ZARZĄDZANIA
- ZARZĄDZANIA KRYZYSOWEGO
J
DZIAŁ NADZOROWANIA SYSTEMÓW
ZARZĄDZANIA I OBRONY CYWILNEJ
ZJ
WYDZIAŁ LABORATORIUM
PRACOWNIK
ZWIĄZKOWY
ZZ
DZIAŁ KONTAKTÓW
ZK
DZIAŁ BHP I P.POŻ.
PB
DZIAŁ ROZWOJU
PR
PL
WYDZIAŁ REJONU SOPOT
WYDZIAŁ DZIAŁAŃ
OPERACYJNYCH
ER
LABORATORIUM
CENTRALNE
PLC
DZIAŁ EKSPLOATACJI
SOPOT
ERS
PRACOWNIA BADAŃ
TECHNOLOGICZNYCH
WSCHÓD
PLW
DZIAŁ WARUNKÓW
TECHNICZNYCH I
UZGODNIEŃ SOPOT
ERT
DZIAŁ OBSŁUGI
TRANSPORTU
ET
E
WYDZIAŁ BIURO
STUDIÓW I INWESTYCJI
EU
WYDZIAŁ PRODUKCJI I
DYSTRYBUCJI
EB
WYDZIAŁ SPRZEDAŻY I
WINDYKACJI
ES
DZIAŁ MECHANICZNY
EUM
DZIAŁ BIURO STUDIÓW
EBS
DZIAŁ PRODUKCJI WODY
ESP
DZIAŁ ENERGETYKI I
AUTOMATYKI
EUE
DZIAŁ INWESTYCJI I
REMONTÓW
EBI
DZIAŁ OCZYSZCZANIA
ŚCIEKÓW
ESO
DZIAŁ CENTRUM DZIAŁAŃ
OPERACYJNYCH
EUD
DZIAŁ SIECI
WODOCIĄGOWEJ
ESW
DZIAŁ SIECI
KANALIZACYJNEJ
ESK
DZIAŁ NADZORU
TECHNOLOGICZNEGO
EN
DZIAŁ SPRZEDAŻY
BIURO OBSŁUGI KLIENTA
DZIAŁ WINDYKACJI
WYDZIAŁ KSIĘGOWOŚCI I
FINANSÓW
SE
SES
DZIAŁ KSIĘGOWOŚCI
SKG
SEK
DZIAŁ FINANSÓW
SKF
SEW
DZIAŁ ANALIZ
EKONOMICZNYCH
SZ
WYDZIAŁ PERSONALNY
SP
DZIAŁ KADR
SPK
DZIAŁ PŁAC
SPP
DZIAŁ SZKOLEŃ
SPS
WYDZIAŁ ADMINISTRACJI
I LOGISTYKI
Gdańsk, dnia 29.12.2015 r.
SK
SA
DZIAŁ ADMINISTRACJI
SAN
DZIAŁ ZAOPATRZENIA
SAZ
KOMÓRKA SPRAW
TERENOWO-PRAWNYCH
SAT
KOMÓRKA PRZETARGÓW
SAP
DZIAŁ INFORMATYKI
SI
DZIAŁ PRAWNOORGANIZACYJNY
SR