Projekt-rys._cz._elektryczna, 325.3 kB

Transkrypt

Projekt-rys._cz._elektryczna, 325.3 kB
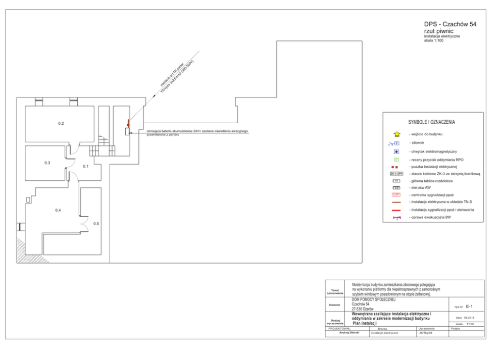
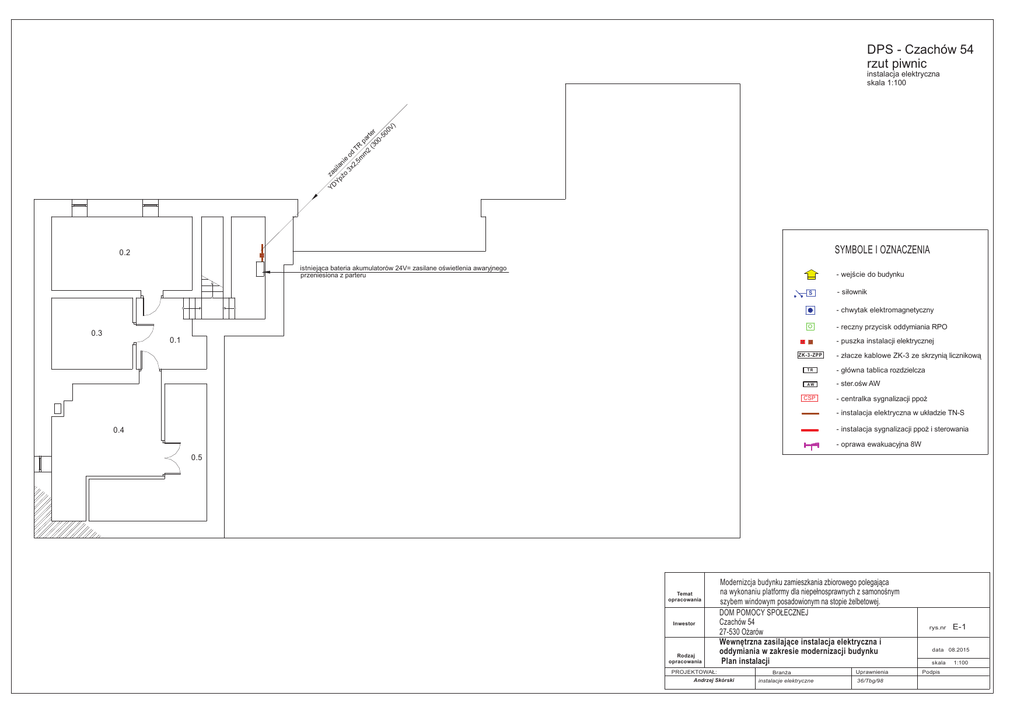
DPS - Czachów 54
rzut piwnic
YD
za
Yp sila
o nie
3x od
2,
5m TR
m pa
2
r
(3 ter
00
-5
00
V
)
instalacja elektryczna
skala 1:100
SYMBOLE I OZNACZENIA
0.2
istniej ca bateria akumulatorów 24V= zasilane o wietlenia awaryjnego
przeniesiona z parteru
- wej cie do budynku
S
- siłownik
- chwytak elektromagnetyczny
- reczny przycisk oddymiania RPO
0.3
0.1
- puszka instalacji elektrycznej
ZK-3-ZPP
- złacze kablowe ZK-3 ze skrzyni licznikow
TR
- główna tablica rozdzielcza
AW
- ster.o w AW
CSP
- centralka sygnalizacji ppo
- instalacja elektryczna w układzie TN-S
- instalacja sygnalizacji ppo i sterowania
0.4
- oprawa ewakuacyjna 8W
0.5
Temat
opracowania
Inwestor
Rodzaj
opracowania
Modernizcja budynku zamieszkania zbiorowego polegaj ca
na wykonaniu platformy dla niepełnosprawnych z samono nym
szybem windowym posadowionym na stopie elbetowej.
DOM POMOCY SPOŁECZNEJ
Czachów 54
27-530 O arów
Wewn trzna zasilaj ce instalacja elektryczna i
oddymiania w zakresie modernizacji budynku
Plan instalacji
PROJEKTOWAŁ:
Andrzej Skórski
Bran a
instalacje elektryczne
Uprawnienia
36/Tbg/98
rys.nr
E-1
data 08.2015
skala
Podpis
1:100
DPS - Czachów 54
rzut parteru
do
YDYp o 5x2,5mm2 (450 - 750V)
(zasilanie platformy dla niepełnosprawnych)
YDYp o 3x2,5mm2(300 - 500V)
(zasilanie centralki oddymiania)
YDYp o 3x2,5mm2(300 - 500V)
(zasilanie istn. systemu o wietlenia AW)
n
ce
plan instalacji elektrycznej i oddymiania
skala 1:100
tra
o
lki
ym
dd
n
ia
1.27
ia
kabel YAKY 4x120mm2
(zasilanie od st. transformatorowej)
do
HDGs 2x1,5mm2
n
ce
tra
kabel YAKY 4x120mm2
(zasilanie zł cza kabl. cz
o
lki
ci gospodarczej)
ym
dd
S
n
ia
ZK-3-ZPP
ia
SYMBOLE I OZNACZENIA
- wej cie do budynku
a
1.14
do
AW
1.26
a
1.15
- reczny przycisk oddymiania RPO
ym
ia
ni
HDGs 2x1,5mm2
- puszka instalacji elektrycznej
dd
ra
lk
io
1.13
1.17
ce
nt
1.2
ZK-3-ZPP
do
1.11
1.10
YnTKSYekw 1x2x0,8mm2
1.9
- siłownik
- chwytak elektromagnetyczny
ce
nt
1.12
S
1.16
ra
lk
io
TR
dd
ym
ia
ni
YnTKSYekw 2x2x0,8mm2
- złacze kablowe ZK-3 ze skrzyni licznikow
TR
- główna tablica rozdzielcza
AW
- ster.o w AW
CSP
- centralka sygnalizacji ppo
- instalacja elektryczna w układzie TN-S
1.18
1.19
- instalacja sygnalizacji ppo i sterowania
- oprawa ewakuacyjna 8W
1.3
1.4
1.25
1.20
1.24
1.21
1.8
1.7
1.6
1.5
1.1
1.22
1.23
CSP
Temat
opracowania
Inwestor
Rodzaj
opracowania
Modernizcja budynku zamieszkania zbiorowego polegaj ca
na wykonaniu platformy dla niepełnosprawnych z samono nym
szybem windowym posadowionym na stopie elbetowej.
DOM POMOCY SPOŁECZNEJ
Czachów 54
27-530 O arów
Wewn trzna zasilaj ce instalacja elektryczna i
oddymiania w zakresie modernizacji budynku
Plan instalacji
PROJEKTOWAŁ:
Andrzej Skórski
Bran a
instalacje elektryczne
Uprawnienia
36/Tbg/98
rys.nr
E-2
data 08.2015
skala
Podpis
1:100
DPS - Czachów 54
rzut I-go pietra
d
Yn o c
T K en
SY tral
ek ki o
w dd
2x ym
2x ia
0, n
8m i a
m
2
plan instalacji elektrycznej i oddymiania
skala 1:100
SYMBOLE I OZNACZENIA
2.3
2.33
2.32
2.31
2.2
- wej cie do budynku
- reczny przycisk oddymiania RPO
- puszka instalacji elektrycznej
2.4
- instalacja sygnalizacji ppo i sterowania
2.30
2.1
2.29
YDYp -2x15mm2
(zasilanie z istn.elektrycznej o w. podstawowego)
2.5
- oprawa ewakuacyjna 8W
2.28
2.12
2.9
2.11
2.18 2.21
2.16
2.17
2.24
2.22
2.23
2.27
80
210
90
210
2.10
2.15
2.6
2.7
2.8
2.13
2.14
2.19
2.20
2.25
2.26
Temat
opracowania
Inwestor
Rodzaj
opracowania
Modernizcja budynku zamieszkania zbiorowego polegaj ca
na wykonaniu platformy dla niepełnosprawnych z samono nym
szybem windowym posadowionym na stopie elbetowej.
DOM POMOCY SPOŁECZNEJ
Czachów 54
27-530 O arów
Wewn trzna zasilaj ce instalacja elektryczna i
oddymiania w zakresie modernizacji budynku
Plan instalacji
PROJEKTOWAŁ:
Andrzej Skórski
Bran a
instalacje elektryczne
Uprawnienia
36/Tbg/98
rys.nr
E-3
data 08.2015
skala
Podpis
1:100
DPS - Czachów 54
rzut II-go pietra
plan instalacji elektrycznej i oddymiania
skala 1:100
YnTKSYekw 2x2x0,8mm2
(do centralki sygnalizacji ppo )
HDGs 2x1,5mm2
(nap d okna oddymiaj cego)
HDGs 3x2,5mm2
(zasilanie centralki od TR )
do
Y n c en
T tr
ta KS alki
H blic Yek syg
D y
G ro w 2 na
s z
l
3x dz x2 iza
2, ie x0 cji
5m lcz ,8 pp
m ej mm o
2 TR 2
3.30
SYMBOLE I OZNACZENIA
3.29
3.2
YnTKSYekw 2x2x0,8mm2
- wej cie do budynku
do
3.3
AGF
S
S
3.1
- chwytak elektromagnetyczny
(zasilanie z istn. instalacji elektrycznej o w. podstawowego)
3.4
- siłownik
- reczny przycisk oddymiania RPO
3.28
3.5
- puszka instalacji elektrycznej
ZK-3-ZPP
3.12
3.9
3.10
3.11
3.15
3.18 3.21
3.16
3.17
3.24
3.22
3.27
- główna tablica rozdzielcza
AW
- ster.o w AW
CSP
3.23
- złacze kablowe ZK-3 ze skrzyni licznikow
TR
AGF
- centralka sygnalizacji ppo
- centralka oddymiania
- instalacja elektryczna w układzie TN-S
- instalacja sygnalizacji ppo i sterowania
- oprawa ewakuacyjna 8W
3.6
3.7
3.8
3.13
3.14
3.19
3.20
3.25
3.26
Temat
opracowania
Inwestor
Rodzaj
opracowania
Modernizcja budynku zamieszkania zbiorowego polegaj ca
na wykonaniu platformy dla niepełnosprawnych z samono nym
szybem windowym posadowionym na stopie elbetowej.
DOM POMOCY SPOŁECZNEJ
Czachów 54
27-530 O arów
Wewn trzna zasilaj ce instalacja elektryczna i
oddymiania w zakresie modernizacji budynku
Plan instalacji
PROJEKTOWAŁ:
Andrzej Skórski
Bran a
instalacje elektryczne
Uprawnienia
36/Tbg/98
rys.nr
E-4
data 08.2015
skala
Podpis
1:100
YnTKSYekw 2x0,8mm2
HDGs 2x1,5mm2
YnTKSYekw 2x2x0,8mm2
DPS - Czachów 54
przekrój pionowy
układane na tynku w listwach PCV LN 21x10
plan instalacji elektrycznej i oddymiania
skala 1:100
AGF
S
HDGs 3x2,5mm2
układane na tynku w listwach PCV LN 21x10
HDGs 2x1,5mm2
SYMBOLE I OZNACZENIA
- wej cie do budynku
S
- siłownik
- chwytak elektromagnetyczny
CSP
- reczny przycisk oddymiania RPO
S
TR
- puszka instalacji elektrycznej
ZK-3-ZPP
- złacze kablowe ZK-3 ze skrzyni licznikow
TR
- główna tablica rozdzielcza
AW
- ster.o w AW
CSP
AGF
- centralka sygnalizacji ppo
- centralka oddymiania
- instalacja elektryczna w układzie TN-S
- instalacja sygnalizacji ppo i sterowania
- oprawa ewakuacyjna 8W
Temat
opracowania
Inwestor
Rodzaj
opracowania
Modernizcja budynku zamieszkania zbiorowego polegaj ca
na wykonaniu platformy dla niepełnosprawnych z samono nym
szybem windowym posadowionym na stopie elbetowej.
DOM POMOCY SPOŁECZNEJ
Czachów 54
27-530 O arów
Wewn trzna zasilaj ce instalacja elektryczna i
oddymiania w zakresie modernizacji budynku
Plan instalacji
PROJEKTOWAŁ:
Andrzej Skórski
Bran a
instalacje elektryczne
Uprawnienia
36/Tbg/98
rys.nr
E-5
data 08.2015
skala
Podpis
1:100
DPS - Czachów 54
TR
S191C20
SCHEMAT ZASILANIA ELEKTRYCZNEGO
I ROZDZIELNIA GŁÓWNA
YDYp 4x2,5mm2 p/t
obwód 3 faz. rezerwa
ROZDZIELNIA GŁÓWNA MODUŁOWA 3X12
WN KOWA Z DRZWICZKAMI PEŁNYMI
IP 40
S191C25
YDYp 4x2,5mm2 p/t
obwód 3 faz. pralnia
S191C20
YDYp 4x2,5mm2 p/t
obwód 3 faz. kotłownia
S191B16
YDYp 2x2,5mm2 p/t
obwód o wietl. 2 pietro
S191B20
YDYp 2x2,5mm2 p/t
obwód gn. 1faz 2 pi tro
S191B20
YDYp 2x2,5mm2 p/t
obwód gn. 1faz 2 pi tro
S191B16
YDYp 2x2,5mm2 p/t
obwód o wietl. 1 pi tro
S191B20
YDYp 2x2,5mm2 p/t
obwód gn. 1faz 1 pi tro
S191B20
YDYp 2x2,5mm2 p/t
obwód gn. 1faz 1 pi tro
S191B16
YDYp 2x2,5mm2 p/t
obwód o wietl. parter
S191B20
YDYp 2x2,5mm2 p/t
obwód gn. 1faz parter
S191B20
YDYp 2x2,5mm2 p/t
obwód gn. 1faz parter
S191B16
S191B6
S191B20
S191B16
YDYp 2x2,5mm2 p/t
obwód o wietl. piwnica
YDYp 3x2,5mm2 p/t
YDYp 2x2,5mm2 p/t
obwód gn. 1faz piwnica
YDYp 3x2,5mm2 p/t
S191B20
Wył cznik
ró nicowopr dowy
P-302 25-30-03A
YDYp 2x2,5mm2 p/t
obwód gn. 1faz piwnica
obw. zasilania centralki oddymiania AGF
obw. gn.1faz. piwnica prostownik akumulat.
instalacja zmodernizowana pracuj ca w systemie TN-S
S193C20
YDYp 5x2,5mm2 p/t
obw. zasilania platformy (windy)
FR -304
63
PE
ZŁ CZE KABLOWE NA BUDYNKU GŁÓWNYM
ISTN. ZŁ CZE KABLOWE NA BUDYNKU GOSPODARCZYM
WG
ZL
ZK-3
N
LGY 1x5x25mm2
w rurze RG 40 pt
N
ZK-3
LICZNIK 3 faz
CORAX
WT-1/F
WT-1/F
80
250
WT-1/F
FR -304
100
63
250
PE
PE
S193C40A
80
250
WT-1/F
63
250
WT-1/F
32
250
LGY 1x5x25mm2
N
N
istn. wlz. DY 1X4X10mm2
LGY 1x5x25mm2
R<10 omów
istn.YAKY 4x120mm2
istn.YAKY 4x120mm2
instalacja istniej ca pracuj ca w systemie TN-C
istn.YAKY 4x120mm2
N
PB
250
WT-1/F
WT-1/F
100
250
100
250
L-1, L-2, L-3
Temat
opracowania
N
Inwestor
15/0,4 kV
Istn.
160kVA
STACJA TRANSFORMATOROWA
CZACHÓW DSS
UWAGA !
Kolorem niebieskim wyró niono elementy instalacji elektrycznej podlegaj cej
modernizacji w zakresie okre lonym na planach budynku.
Rodzaj
opracowania
Modernizcja budynku zamieszkania zbiorowego polegaj ca
na wykonaniu platformy dla niepełnosprawnych z samono nym
szybem windowym posadowionym na stopie elbetowej.
DOM POMOCY SPOŁECZNEJ
Czachów 54
27-530 O arów
Wewn trzna zasilaj ce instalacja elektryczna i
oddymiania w zakresie modernizacji budynku
Schemat zasilania elektrycznego
PROJEKTOWAŁ:
Andrzej Skórski
Bran a
instalacje elektryczne
Uprawnienia
36/Tbg/98
rys.nr
E-6
data 08.2015
Podpis