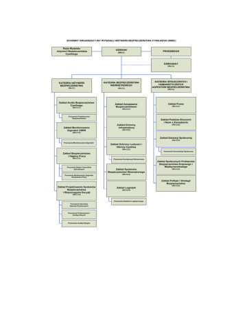
Wydział Inżynierii Bezpieczeństwa Cywilnego (WIBC)

Transkrypt

Wydział Inżynierii Bezpieczeństwa Cywilnego (WIBC)
SCHEMAT
ORGANIZACYJNY
WYDZIAŁU
INŻYNIERII BEZPIECZEŃSTWA
CYWILNEGO
Wydział
Inżynierii
Bezpieczeństwa
Cywilnego
(WIBC)(WIBC)
Rada Wydziału
Inżynierii Bezpieczeństwa
Cywilnego
DZIEKAN
(RN-C)
PRODZIEKAN
DZIEKANAT
(RN-C4)
KATEDRA INŻYNIERII
BEZPIECZEŃSTWA
KATEDRA BEZPIECZEŃSTWA
WEWNĘTRZNEGO
(RN-C1)
(RN-C2)
Zakład Analiz Bezpieczeństwa
Cywilnego
(RN-C1/1)
Zakład Zarządzania
Bezpieczeństwem
(RN-C3)
Zakład Prawa
(RN-C3/1)
(RN-C2/1)
Pracownia Projektowania
Bezpieczeństwa
Zakład Monitorowania
Zagrożeń CBRN
KATEDRA SPOŁECZNYCH I
HUMANISTYCZNYCH
ASPEKTÓW BEZPIECZEŃSTWA
Zakład Podstaw Ekonomii
i Nauk o Zarządzaniu
Zakład Ochrony
Infrastruktury
(RN-C3/2)
(RN-C2/2)
(RN-C1/2)
Zakład Edukacji Społecznej
(RN-C3/3)
Pracownia Monitorowania Zagrożeń
Zakład Ochrony Ludności i
Obrony Cywilnej
(RN-C2/3)
Pracownia Komunikacji Społecznej
Zakład Bezpieczeństwa
i Higieny Pracy
(RN-C1/3)
Pracownia Badań Czynników
Szkodliwych
Pracownia Modelowania Zagrożeń
Środowiska Pracy
Pracownia Koordynacji Ratownictwa
Zakład Systemów
Bezpieczeństwa Wewnętrznego
Zakład Społecznych Problemów
Bezpieczeństwa Krajowego i
Międzynarodowego
(RN-C3/4)
(RN-C2/4)
Zakład Polityki i Strategii
Bezpieczeństwa
Zakład Projektowania Systemów
Bezpieczeństwa
i Wspomagania Decyzji
Zakład Logistyki
(RN-C2/5)
(RN-C1/4)
Pracownia Zasilania Logistycznego
Pracownia Symulacji
Sytuacji Kryzysowych
Pracownia Przetwarzania i
Analizy Danych
Pracownia Analizy Ryzyka
(RN-C3/5)