doczz
  • Wejść
  • Rejestracja
Katalog

Schemat organizacyjny ZST

download Reklamacja

Transkrypt

Schemat organizacyjny ZST
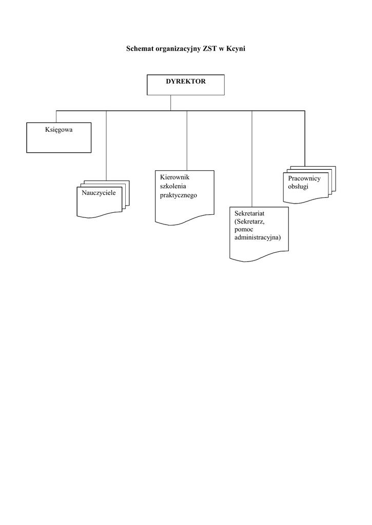
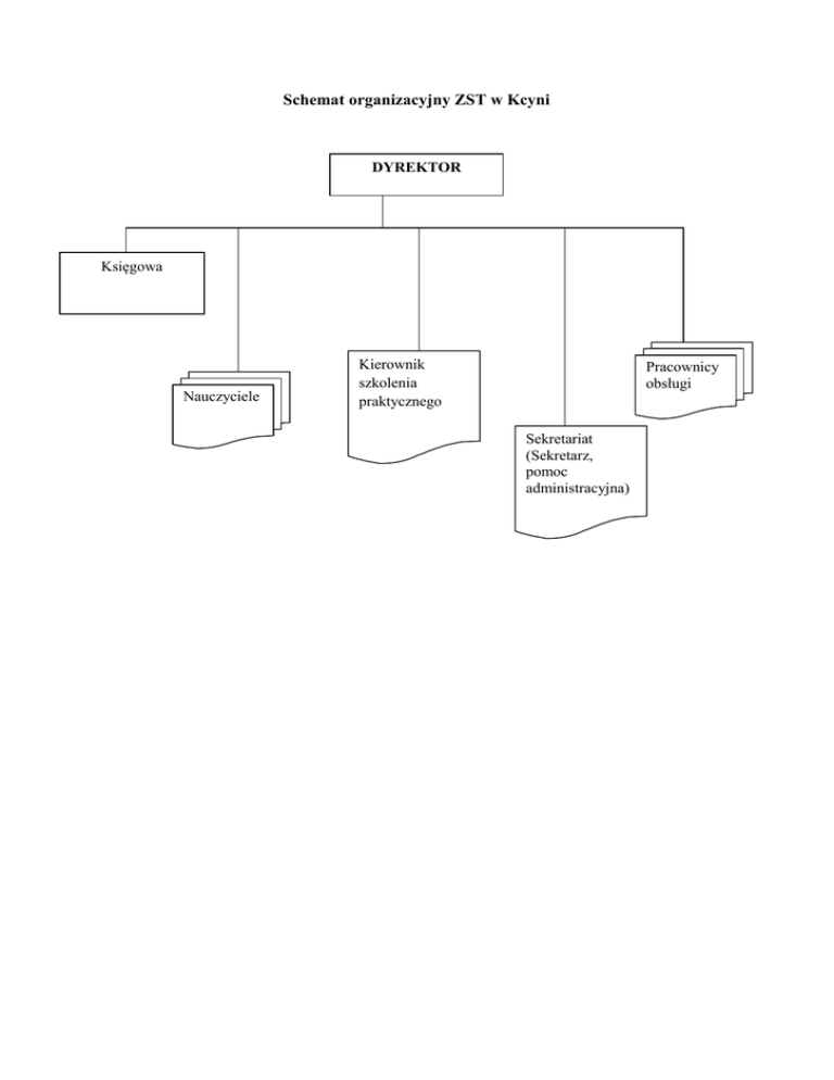
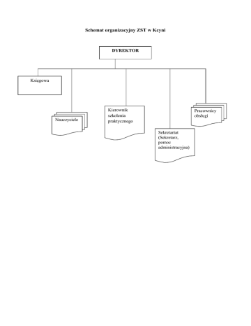
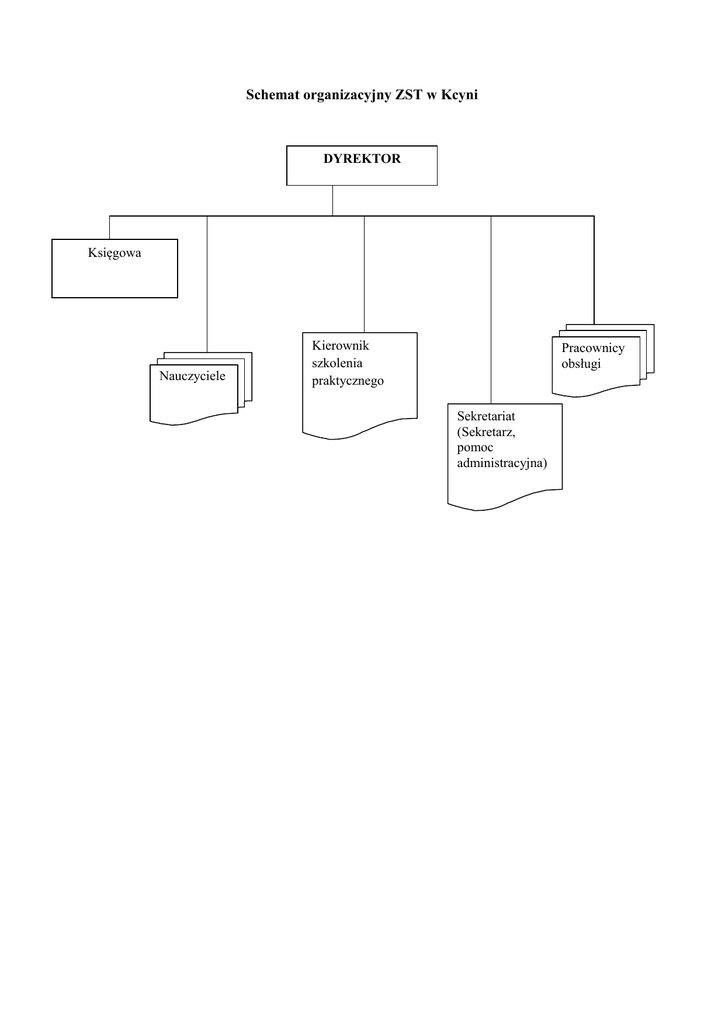
Schemat organizacyjny ZST w Kcyni
DYREKTOR
Księgowa
Nauczyciele
Kierownik
szkolenia
praktycznego
Pracownicy
obsługi
Sekretariat
(Sekretarz,
pomoc
administracyjna)

Podobne dokumenty

Dwujęzyczna Szkoła Podstawowa w Poznaniu Dyrektor Sekretariat

Dwujęzyczna Szkoła Podstawowa w Poznaniu Dyrektor Sekretariat

Bardziej szczegółowo

schemat organizacyjnych centrum edukacji artystycznej

schemat organizacyjnych centrum edukacji artystycznej

Bardziej szczegółowo

Schemat organizacyjny pionu prorektora ds. nauki

Schemat organizacyjny pionu prorektora ds. nauki

Bardziej szczegółowo

Sekretariat - godziny pracy - Szkoła Podstawowa im. Juliana

Sekretariat - godziny pracy - Szkoła Podstawowa im. Juliana

Bardziej szczegółowo

Technik elektronik-termin etapu praktycznego

Technik elektronik-termin etapu praktycznego

Bardziej szczegółowo

Artykuł 4 - Elżbieta Baj

Artykuł 4 - Elżbieta Baj

Bardziej szczegółowo

Podstawy informatyki

Podstawy informatyki

Bardziej szczegółowo

Powiatowy Urząd Pracy w Strzelcach Opolskich

Powiatowy Urząd Pracy w Strzelcach Opolskich

Bardziej szczegółowo

KI/10/2013 - Urząd Miejski w Kcyni

KI/10/2013 - Urząd Miejski w Kcyni

Bardziej szczegółowo

Powiatowy Urząd Pracy w Strzelcach Opolskich

Powiatowy Urząd Pracy w Strzelcach Opolskich

Bardziej szczegółowo

ŻYJĘ bez ryzyka AIDS.pub

ŻYJĘ bez ryzyka AIDS.pub

Bardziej szczegółowo

harmonogram - Zespół Szkół Technicznych | Tarnów

harmonogram - Zespół Szkół Technicznych | Tarnów

Bardziej szczegółowo
2026 © doczz.pl
O nas | DMCA / GDPR | Nadużycie