PARAMETRY DANYCH STATYSTYCZNYCH Średnia arytmetyczna

Transkrypt

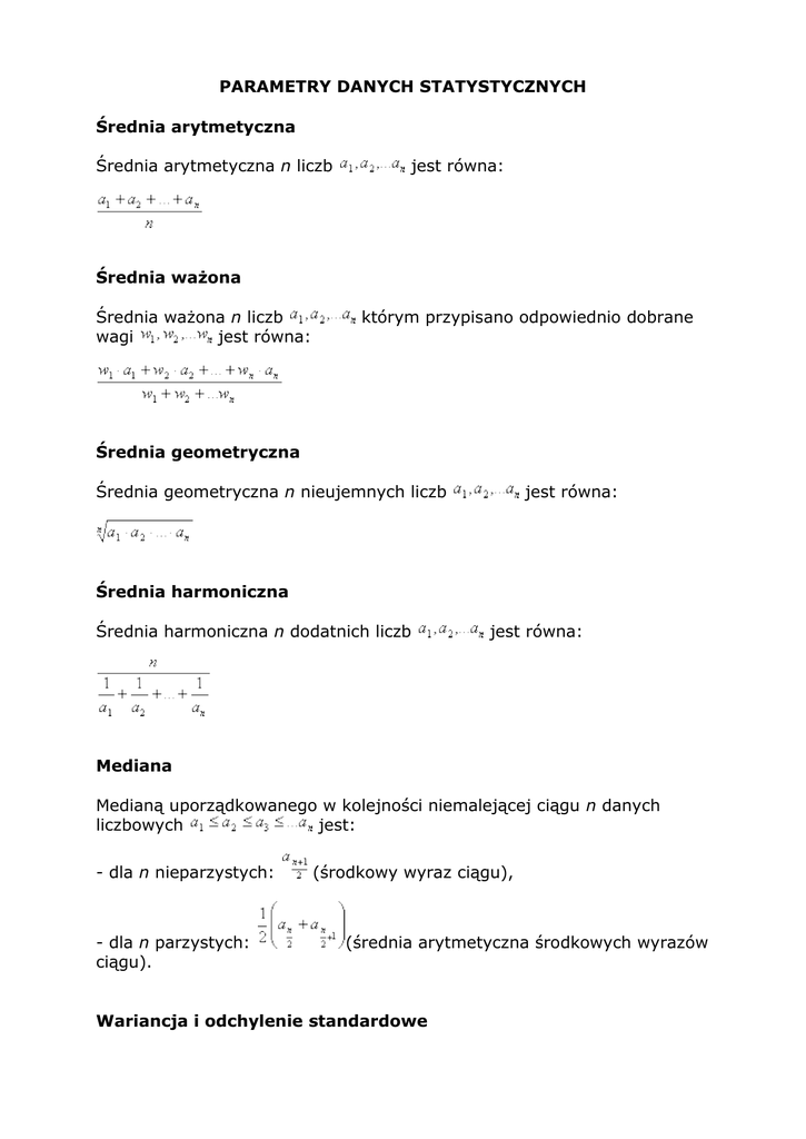
PARAMETRY DANYCH STATYSTYCZNYCH Średnia arytmetyczna
PARAMETRY DANYCH STATYSTYCZNYCH
Średnia arytmetyczna
Średnia arytmetyczna n liczb
jest równa:
Średnia ważona
Średnia ważona n liczb
wagi
jest równa:
którym przypisano odpowiednio dobrane
Średnia geometryczna
Średnia geometryczna n nieujemnych liczb
jest równa:
Średnia harmoniczna
Średnia harmoniczna n dodatnich liczb
jest równa:
Mediana
Medianą uporządkowanego w kolejności niemalejącej ciągu n danych
liczbowych
jest:
- dla n nieparzystych:
- dla n parzystych:
ciągu).
(środkowy wyraz ciągu),
(średnia arytmetyczna środkowych wyrazów
Wariancja i odchylenie standardowe
Wariancją n danych liczbowych
liczba:
o średniej arytmetycznej
jest
Odchylenie standardowe σ jest pierwiastkiem kwadratowym z wariancji:
.