Prezi.com

Transkrypt

Prezi.com
Prezi.com
1) Wejdź na stronę prezi.com.
2) Wybierz Sign up, aby się zarejestrować.
3) Wybierz Public Sign up now – wybieramy darmową licencję, nasze prezentacje będą udostępniane innym
użytkownikom.
4) Podajemy dane
First name – imię
Last name – nazwisko
e-mail
poniżej dwa razy podajemy wybrane hasło
zaznaczamy okienko ‘I agree to the terms of use’ („Akceptuję warunki”)
i klikamy Sign up
5) Nasze konto jest założone i można tworzyć swoją prezentację poprzez kliknięcie New prezi.
6) Kolejne wejście na stronę wymaga tylko zalogowania (Log in – prawy górny róg strony)
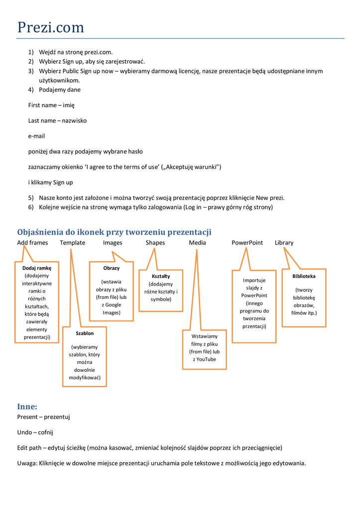
Objaśnienia do ikonek przy tworzeniu prezentacji
Add frames
Template
Dodaj ramkę
(dodajemy
interaktywne
ramki o
różnych
kształtach,
które będą
zawierały
elementy
prezentacji)
Images
Shapes
Media
PowerPoint
Library
Obrazy
(wstawia
obrazy z pliku
(from file) lub
z Google
Images)
Szablon
(wybieramy
szablon, który
można
dowolnie
modyfikować)
Kształty
(dodajemy
różne kształty i
symbole)
Importuje
slajdy z
PowerPoint
(innego
programu do
tworzenia
przentacji)
Biblioteka
(tworzy
bibliotekę
obrazów,
filmów itp.)
Wstawiamy
filmy z pliku
(from file) lub
z YouTube
Inne:
Present – prezentuj
Undo – cofnij
Edit path – edytuj ścieżkę (można kasować, zmieniać kolejność slajdów poprzez ich przeciągnięcie)
Uwaga: Kliknięcie w dowolne miejsce prezentacji uruchamia pole tekstowe z możliwością jego edytowania.