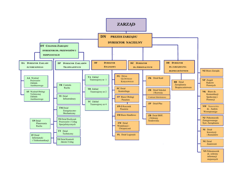
Struktura organizacyjna

Transkrypt

Struktura organizacyjna
ZARZĄD
DN
PREZES ZARZĄDU
DYREKTOR NACZELNY
DT DT CZŁONEK ZARZĄDU
DYREKTOR DS. PRZEWOZÓW I
EKSPLOATACJI
DA
DYREKTOR ZAKŁADU
AUTOBUSOWEGO
DP
DYREKTOR ZAKŁADÓW
TRAMWAJOWYCH
DF
DYREKTOR
DZ
FINANSOWY
DB
DYREKTOR
DS. PERSONALNYCH
DYREKTOR
DS. ZARZĄDZANIA
BEZPIECZEŃSTWEM
AA Wydział
Przewozów
Zakładu
Autobusowego
TR Centrala
Ruchu
AS Wydział Obsługi
Technicznej
Zakładu
Autobusowego
TA Zakład
Tramwajowy nr 1
FG DZIAŁ
GŁÓWNEGO
KSIĘGOWEGO
TB Zakład
Tramwajowy nr 2
FC Dział
Kontrolingu
TI Dział
Infrastruktury
TC Zakład
Tramwajowy nr 4
TM Dział
EnergetycznoMechaniczny
TP Dział
Planowania
Ruchu
IT Dział
Informatyki
i Telekomunikacji
TS Dział Rozliczeń
Przewozów i Usług
Specjalistycznych
TT Dział
Techniczny
TJ Dział
UsługKontroli
Jakości
Usług
Specjalistycznych
FP Biuro Obsługi
Pasażera
ZK Dział Kadr
BB Dział
Zarządzania
Bezpieczeństwem
ZR Dział Szkoleń
i Rozwoju
Centrum Szkoleniowe
NZ Biuro Zarządu
NP Zespół
Radców
Prawnych
NK Biuro ds.
Komunikacji
Społecznej i
Promocji
ZP Dział Płac
NW Stanowisko
ds. Audytu
Wewnętrznego
FP-2 Rzecznik
Pasażera
FH Biuro Handlowe
FW Dział
Windykacji i
Ubezpieczeń
FL Dział Logistyki
ZB Dział BHP,
i Ochrony
Środowiska
NJ Pełnomocnik
Zintegrowanego
Syst. Zarządzania
NI Dział
Inwestycji
i Remontów
NU Dział
Zamówień
NN Pełnomocnik
ds. ochrony
informacji
niejawnych