Pobierz plik

Transkrypt

Pobierz plik
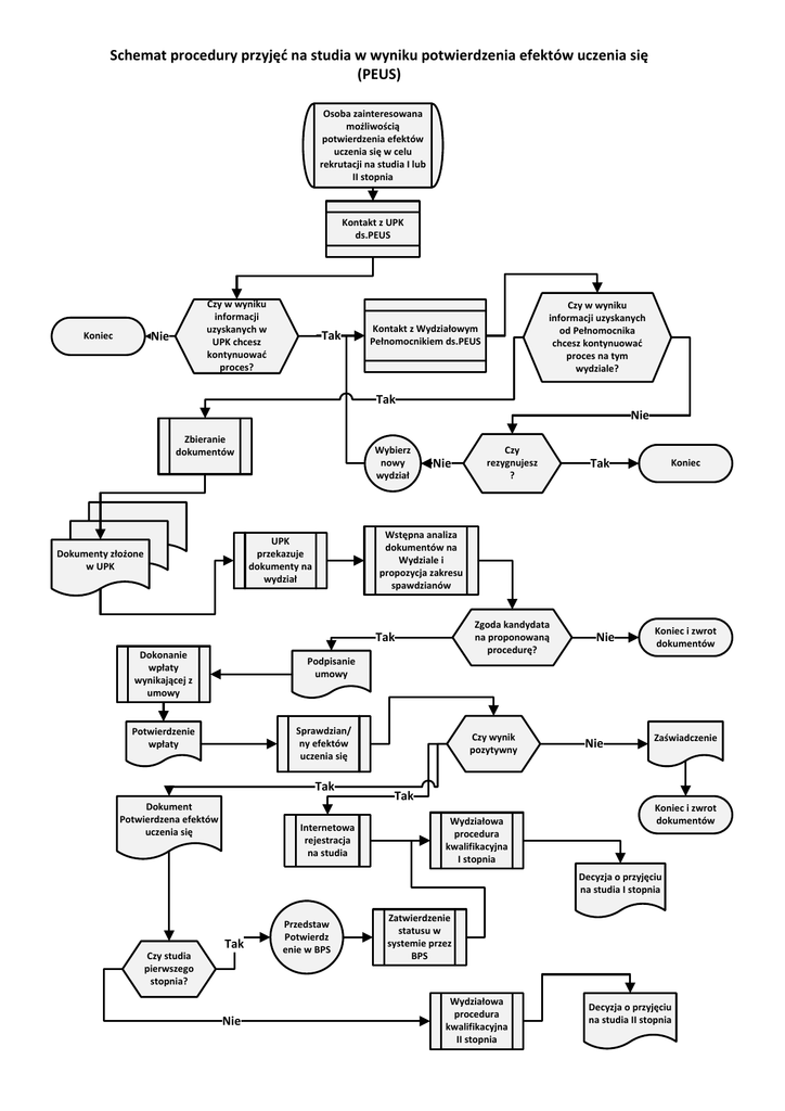
Schemat procedury przyjęć na studia w wyniku potwierdzenia efektów uczenia się
(PEUS)
Osoba zainteresowana
możliwością
potwierdzenia efektów
uczenia się w celu
rekrutacji na studia I lub
II stopnia
Kontakt z UPK
ds.PEUS
Czy w wyniku
informacji
uzyskanych w
UPK chcesz
kontynuować
proces?
Nie
Koniec
Tak
Czy w wyniku
informacji uzyskanych
od Pełnomocnika
chcesz kontynuować
proces na tym
wydziale?
Kontakt z Wydziałowym
Pełnomocnikiem ds.PEUS
Tak
Nie
Zbieranie
dokumentów
Wybierz
nowy
wydział
Zgoda kandydata
na proponowaną
procedurę?
Tak
Dokonanie
wpłaty
wynikającej z
umowy
Czy
rezygnujesz
?
Tak
Koniec
Wstępna analiza
dokumentów na
Wydziale i
propozycja zakresu
spawdzianów
UPK
przekazuje
dokumenty na
wydział
Dokumenty złożone
w UPK
Nie
Nie
Koniec i zwrot
dokumentów
Podpisanie
umowy
Sprawdzian/
ny efektów
uczenia się
Potwierdzenie
wpłaty
Tak
Dokument
Potwierdzena efektów
uczenia się
Internetowa
rejestracja
na studia
Czy wynik
pozytywny
Nie
Zaświadczenie
Tak
Wydziałowa
procedura
kwalifikacyjna
I stopnia
Koniec i zwrot
dokumentów
Decyzja o przyjęciu
na studia I stopnia
Czy studia
pierwszego
stopnia?
Tak
Nie
Przedstaw
Potwierdz
enie w BPS
Zatwierdzenie
statusu w
systemie przez
BPS
Wydziałowa
procedura
kwalifikacyjna
II stopnia
Decyzja o przyjęciu
na studia II stopnia