Struktura Organizacyjna

Transkrypt

Struktura Organizacyjna
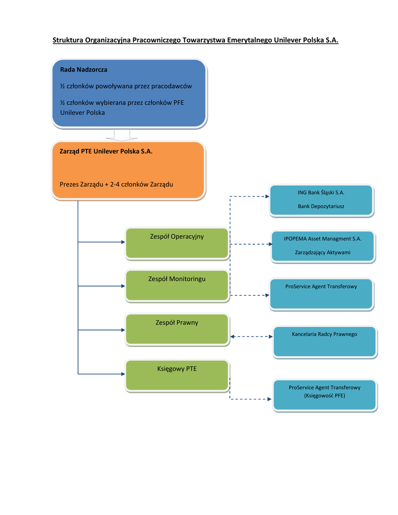
Struktura Organizacyjna Pracowniczego Towarzystwa Emerytalnego Unilever Polska S.A.
Rada Nadzorcza
½ członków powoływana przez pracodawców
½ członków wybierana przez członków PFE
Unilever Polska
Zarząd PTE Unilever Polska S.A.
Prezes Zarządu + 2-4 członków Zarządu
ING Bank Śląski S.A.
Bank Depozytariusz
Zespół Operacyjny
IPOPEMA Asset Managment S.A.
Zarządzający Aktywami
Depozytariusz
Zespół Monitoringu
ProService Agent Transferowy
Zespół Prawny
Kancelaria Radcy Prawnego
Księgowy PTE
ProService Agent Transferowy
(Księgowość PFE)