Zbiór zadań

Transkrypt

Zbiór zadań
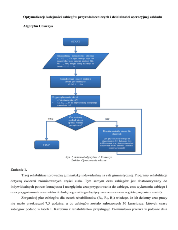
Optymalizacja kolejności zabiegów przyrodoleczniczych i działalności operacyjnej zakładu
Algorytm Conwaya
Rys. 1. Schemat algorytmu J. Conwaya
Źródło: Opracowanie własne
Zadanie 1.
Trzej rehabilitanci prowadzą gimnastykę indywidualną na sali gimnastycznej. Programy rehabilitacji
dotyczą ćwiczeń zróżnicowanych części ciała. Tym samym czas zabiegów jest dostosowywany do
indywidualnych potrzeb kuracjusza i uwzględnia czas przygotowania do zabiegu, czas wykonania zabiegu i
czas przygotowania stanowiska do kolejnego zabiegu (będący zarazem czasem wyjścia pacjenta z szatni).
Zorganizuj plan zabiegów dla trzech rehabilitantów (R1, R2, R3) wiedząc, że ich dzienny czas pracy
nie może przekraczać 7,5 godziny, a do zabiegów zostało zgłoszonych 30 kuracjuszy, których czasy
zabiegów podano w tabeli 1. Każdemu z rehabilitantów przysługuje 15-minutowa przerwa w połowie dnia
pracy. Nazwiska kuracjuszy zakodowano symbolami A1, A2, A3,…, A30. Ustal harmonogram pracy każdego
z rehabilitantów wiedząc, że zakład rozpoczyna pracę o godzinie 9:00.
Tabela 1. Czasy zabiegów 30 kuracjuszy.
Czas zabiegu
Zlecenia
(w godzinach)
A1
A2
A3
A4
A5
A6
A7
A8
A9
A10
A11
A12
A13
A14
A15
Zlecenia
Czas zabiegu
(w godzinach)
A16
A17
A18
A19
A20
A21
A22
A23
A24
A25
A26
A27
A28
A29
A30
0:28
0:28
0:28
0:43
0:57
0:57
0:57
0:28
1:12
0:43
0:28
0:43
0:28
0:57
0:57
1:12
0:43
0:28
0:28
0:28
0:57
0:43
0:28
0:28
0:28
0:43
0:57
0:28
0:57
0:43
Źródło: Opracowanie własne
Zadanie 2.
Zarząd Spółki Uzdrowiskowej posiadającej 12 sanatoriów (A1, A2, A3,…, A12.) postanowił utworzyć
dział porządkowy, w którym zatrudnił czterech pracowników (P1, P2, P3, P4) sprzątających pokoje. Każdego
dnia sanatoria zgłaszają do działu porządkowego liczbę pokoi, które trzeba posprzątać. Pracownicy
zatrudnieni są na pełny etat (pracują 8 godz. dziennie), a każdy z nich sprząta 3 pokoje w ciągu jednej
godziny. Należy zaplanować plan pracy każdego z pracowników, uwzględniając podaną w tabeli 2 liczbę
pokoi oraz czas na przebycie drogi przez pracownika z jednego sanatorium do drugiego wynoszący 10 min.
Pracownicy rozpoczynają pracę od godziny 8:00.
Tabela 6. Charakterystyka zleceń sprzątania pokoi.
Sanatorium
Nazwa sanatorium
(zlecenie)
A1
A2
A3
A4
A5
A6
A7
A8
A9
A10
A11
A12
Źródło: Opracowanie własne
Szarotka
Stokrotka
Tulipan
Róża
Lilia
Goździk
Wierzba
Dąb
Olcha
Brzoza
Sosna
Świerk
Ilość pokoi
8
7
3
5
9
12
10
4
2
10
11
7
Algorytm Gonzalesa i Sahniego
Rys.3. Schemat algorytmu Gonzalesa i Sahniego
Źródło: Opracowanie własne
Zadanie 3.
Zaplanuj zabiegi siedmiorga kuracjuszy A1, A2, A3, ... A7 na dwóch stanowiskach zabiegowych S1
i S2. Kolejność zabiegów nie ma znaczenia. Znane są czasy wykonania poszczególnych operacji na każdym
ze stanowisk (tab. X).
Tabela 10. Czasy 7 zabiegów na dwóch stanowiskach.
Kuracjusze
(zlecenia)
S1
S2
A1
A2
A3
A4
A5
A6
A7
0:42
1:48
1:24
1:12
0:42
0:54
0:42
1:06
0:24
0:54
1:35
0:24
1:18
1:30
Źródło: Opracowanie własne
Zadanie 4.
Zaplanuj zabiegi dziesięciorga kuracjuszy A1, A2, A3, ... A10 na dwóch stanowiskach zabiegowych
M1 i M2. Kolejność zabiegów nie ma znaczenia, ale należy pamiętać, iż każdy kuracjusz powinien otrzymać
zabieg na obu stanowiskach. Należy zwrócić uwagę, aby kuracjusz podlegający zabiegowi na jednym
stanowisku nie miał jednocześnie zaplanowanego zabiegu na drugim stanowisku. Czasy trwania zabiegów
prezentuje tabela X.
Tabela 18. Czasy realizacji zleceń.
Kuracjusze
(zlecenia)
S1
S2
A1
A2
A3
A4
A5
A6
A7
A8
0:29
1:15
0:58
2:00
0:29
0:37
0:29
0:11
0:46
0:16
0:37
2:02
0:16
0:54
1:03
0:53
A9
0:42
0:23
A10
0:44
0:23
Źródło: Opracowanie własne
Algorytm Johnsona
Rys. 4. Schemat algorytmu Johnsona
Źródło: Opracowanie własne
Zadanie 5.
Zakład Przyrodoleczniczy wprowadził zabieg łączony, składający się z dwóch etapów. W etapie
pierwszym stosuje się masaż rozluźniający na stanowisku S1, a następnie w ramach etapu drugiego
przechodzi się na stanowisko S2, gdzie wykonuje się ćwiczenia rehabilitacyjne. Ustal kolejność zabiegów 7
pacjentów dbając o zachowanie ciągłości pracy na obu stanowiskach. Zaplanuj terminy zabiegów od
godziny 8:00, w taki sposób aby zminimalizować czas przerw między pracą pracowników na stanowiskach
S1 i S2. Czasy zabiegów w minutach prezentuje tabela X.
Tabela 24. Czasy realizacji zleceń.
Zlecenia
S1
S2
A1
A2
A3
A4
A5
A6
A7
6
16
12
25
7
8
6
11
4
8
26
5
11
14
Źródło: Opracowanie własne
Zadanie 6.
Przyjmując treść polecenia z zadania 5 ustal kolejność zabiegów 10 pacjentów, których czasy
zabiegów podano (w minutach) w tabeli X.
Tabela 28. Czasy realizacji zleceń.
Zlecenia
M1
M2
Zlecenia
M1
M2
A1
A2
A3
A4
A5
A6
A7
A8
A9
A10
7
6
8
10
12
11
10
14
11
8
12
11
13
10
12
5
8
12
12
12
A11
A12
A13
A14
A15
A16
A17
A18
A19
A20
5
6
7
8
8
7
6
5
8
7
12
11
8
12
6
5
11
10
11
14
Źródło: Opracowanie własne
Algorytmy Palmera
Rys. 6. Schemat algorytmu Palmera
Źródło: Opracowanie własne
Rys. 7. Schemat algorytmu Palmera z poprawką
Źródło: Opracowanie własne
Zadanie 7.
Na sali gimnastycznej znajduje się 7 stanowisk gimnastycznych (S1, S2, S3,..., S7). Ustawiono je w
taki sposób, aby rozpocząć od rozgrzewki a zakończyć na rozciąganiu mięśni. Oznacza to, że pacjent
podlegający programowi rehabilitacji przechodzi przez każde ze stanowisk w określonej kolejności,
wykorzystując przerwy między stanowiskami na wypoczynek w grocie solnej. Zaplanuj sesję rehabilitacyjną
10 pacjentów (A1, A2, A3, ..., A10) na wszystkich stanowiskach, ustalając kolejność ich przybycia i
minimalizując czas oczekiwania na kolejną część programu. Uwzględnij fakt, że każdy z pacjentów posiada
indywidualny czas ćwiczeń na każdym stanowisku (w minutach), a zakład rehabilitacyjny pracuje w
godzinach od 8:00 do 16:00.
Tabela 29. Czasy realizacji zleceń na 7 stanowiskach.
Zlecenia
S1
S2
S3
S4
S5
S6
S7
A1
A2
A3
A4
A5
A6
A7
A8
A9
A10
17
8
17
18
28
23
44
17
25
18
6
5
13
20
37
20
52
20
22
21
7
9
22
22
41
18
57
19
30
23
11
14
25
26
43
23
45
18
20
19
14
14
20
17
35
18
43
16
19
17
4
7
13
16
32
16
36
14
24
15
4
5
15
12
26
14
40
13
15
13
Źródło: Opracowanie własne
Zadanie 8.
Na sali gimnastycznej znajduje się 7 stanowisk gimnastycznych (S1, S2, S3,..., S7). Ustawiono je w
taki sposób, aby rozpocząć od rozgrzewki a zakończyć na rozciąganiu mięśni. Oznacza to, że pacjent
podlegający programowi rehabilitacji przechodzi przez każde ze stanowisk w określonej kolejności.
Zaplanuj sesję rehabilitacyjną 10 pacjentów (A1, A2, A3,..., A10) na wszystkich stanowiskach, ustalając
kolejność ich przybycia i minimalizując czas oczekiwania na kolejną część programu. Uwzględnij fakt, że
każdy z pacjentów posiada indywidualny czas ćwiczeń na każdym stanowisku (w minutach), a zakład
rehabilitacyjny pracuje w godzinach od 8:00 do 16:00. Przerwa między ćwiczeniami nie powinna
przekraczać 30 minut.
Tabela 34. Czas realizacji zleceń.
Zlecenia
S1
S2
S3
S4
S5
S6
S7
A1
A2
A3
A4
A5
A6
A7
A8
A9
A10
5
8
7
6
7
4
5
7
6
5
12
31
13
20
37
20
52
20
22
21
21
24
22
22
33
18
35
19
30
23
22
25
25
26
43
23
45
28
20
27
14
14
20
17
35
18
31
16
19
17
16
11
13
16
18
16
15
14
22
15
17
14
15
12
26
14
21
13
15
13
Źródło: Opracowanie własne
Zadanie 9
Zakład Przyrodoleczniczy wykonuje 7 rodzajów zabiegów S1, S2, S3, …, S7. Zaplanuj zabiegi 30
pacjentów (A1, A2, A3, ..., A30), z których każdy powinien mieć wykonane 3 zaordynowane zabiegi. W
tabeli podano czas wykonania każdego z zabiegów (uwzględniając czas przygotowania, czas zabiegu i czas
zakończenia zabiegu). Zabiegi należy zaplanować uwzględniając czas pracy zakładu (8:00-16:00).
Tabela 35. Siatka zabiegów 30 kuracjuszy.
Zlecenia
M1
A1
A2
A3
A4
A5
A6
A7
A8
A9
A10
A11
A12
A13
A14
A15
A16
A17
A18
A19
A20
A21
A22
A23
A24
A25
A26
A27
A28
A29
A30
7
14
M2
M3
18
9
8
M4
12
19
5
13
10
11
12
19
8
5
16
18
5
13
18
9
9
8
6
11
5
19
5
14
11
13
13
12
9
6
11
13
12
7
12
6
8
15
17
6
7
19
14
17
Źródło: Opracowanie własne
19
19
11
18
14
19
16
10
16
11
16
12
18
5
8
13
13
13
M7
11
15
15
8
9
15
19
9
11
M6
14
13
16
10
15
11
M5
6
9
6
5
7
13
14
13
Ilość
zabiegów
3
3
3
3
3
3
3
3
3
3
3
3
3
3
3
3
3
3
3
3
3
3
3
3
3
3
3
3
3
3
Kolejki w pojedynczym kanale obsługi
Zadanie 1.
Przed gabinetem lekarskim gromadzą się kuracjusze mający zgłosić się do lekarza uzdrowiskowego
właśnie w tym dniu. Każdego dnia lekarz przyjmuje 40 osób. Kolejność obsługi zależy od kolejności
przybywania kuracjuszy. Czas obsługi każdego kuracjusza jest inny, gdyż wynika ze zróżnicowanych
potrzeb diagnostycznych. W ostatnim czasie do dyrekcji zakładu wpłynęło wiele skarg na czas oczekiwania
przed gabinetem z prośbą o poprawę obsługi kuracjuszy. W reakcji na skargi dyrekcja poleciła wykonanie
badań stanu tego systemu obsługi i ustalić czasy przybyć i obsługi kuracjuszy (wyniki badań prezentuje
tabela X).
Tabela 37. Obserwacje kolejki w gabinecie lekarskim.
Stan po wprowadzeniu
planu A
Stan po wprowadzeniu
planu B
8,1
12,5
10,0
9,7
7,3
15,0
3,0
11,3
4,7
7,0
3,4
12,3
7,0
3,6
8,7
21,6
13,9
15,3
7,7
13,3
7,0
2,5
14,7
12,3
10,5
7,0
9,3
7,0
3,3
1,7
7,2
6,8
8,6
9,9
5,6
5,9
7,0
2,6
5,4
4,3
Interwał
przybycia
[min]
4
4
7
4
8
5
6
9
4
4
9
9
3
6
5
8
4
4
6
11
7
4
4
5
5
8
5
3
9
10
4
8
11
9
5
6
7
12
4
6
4,0
6,0
5,0
7,2
6,0
7,5
6,7
6,0
6,1
7,3
5,1
9,2
6,4
2,8
7,0
7,2
7,0
7,0
5,3
6,0
6,2
7,0
7,4
5,4
6,8
6,0
5,2
4,1
9,6
5,5
5,7
6,0
6,0
4,8
7,5
7,3
3,0
5,5
7,8
7,4
Interwał
przybycia
[min]
5
3
8
7
10
4
5
7
5
5
10
7
6
10
5
5
9
7
9
6
8
5
9
9
5
2
5
3
9
10
4
8
11
2
5
6
7
6
4
6
333,9
252,0
249,1
257,0
Stan pierwotny
Kuracjusz
1
2
3
4
5
6
7
8
9
10
11
12
13
14
15
16
17
18
19
20
21
22
23
24
25
26
27
28
29
30
31
32
33
34
35
36
37
38
39
40
Interwał
przybycia
[min]
5
3
2
7
10
4
5
7
7
7
10
7
6
10
9
5
9
7
9
6
8
5
9
9
3
6
6
8
2
11
7
6
4
9
4
5
1
4
6
6
SUMA:
254,0
Czas obsługi
[min]
Czas obsługi
[min]
Czas obsługi
[min]
3,0
5,0
4,0
6,2
5,0
6,5
5,7
5,0
5,1
6,3
4,1
8,2
5,4
1,8
6,0
6,2
6,0
10,0
6,7
10,0
6,0
1,5
10,0
11,3
9,5
6,0
8,3
6,0
2,3
0,7
6,2
5,8
7,6
8,9
4,6
4,9
6,0
2,6
5,4
4,3
234,2
Źródło: Opracowanie własne
Jeśli niestabilność układu zostanie potwierdzona, to zostanie wprowadzony plan A - odciążenia
lekarza i próba upłynnienia obsługi kuracjuszy poprzez zlecenie niektórych czynności diagnostycznych
pielęgniarce (gdyż wprowadzenie drugiego lekarza uzdrowiskowego jest niemożliwe). Jeśli i to rozwiązanie
będzie nieskuteczne planuje się wprowadzić nowy system informatyczny wspierający lekarza w
sporządzaniu dokumentacji diagnostycznej i skracający czas obsługi (plan B). W toku analiz należy
odpowiedzieć na pytania:
a) Czy skargi kuracjuszy znajdują potwierdzenie w wynikach obliczeń? Jeśli tak, to należy zbadać jak
zmienił się stan obsługi kuracjusza przed i po wprowadzeniu wymienionych zmian?
b) Jaka jest przeciętna liczba kuracjuszy oczekujących w kolejce przed gabinetem?
c) Jakie jest prawdopodobieństwo tego, że w kolejce będzie stało więcej niż 5 osób?
d) Jakie jest prawdopodobieństwo tego, że kuracjusz będzie stał w kolejce dłużej niż 15 minut, 30
minut i 60 minut?
Kolejki w wielokrotnym kanale obsługi
Zadanie 2
Zgodnie z zaleceniami działu logistycznego w zakładzie uzdrowiskowym uruchomiono drugi gabinet
lekarski. W czasie pierwszej wizyty kuracjusze ustawiający się w kolejce wchodzą do pierwszego wolnego
gabinetu lekarskiego. Oszacowane stopy przybyć i obsługi w obu gabinetach są tożsame, a zatem: λ=9,5
oraz μ=7,2. Jakie jest prawdopodobieństwo, że przed gabinetem nie będzie kolejki? Ile osób będzie
przeciętnie przed gabinetem? Jakie jest prawdopodobieństwo, że kuracjusz stojący w kolejce przed
gabinetem spędzi w niej więcej niż 15 minut?
Klasyfikacja usług i produktów zdrowotnych
Zadanie 1
Kierownik Zakładu Przyrodoleczniczego świadczącego usługi w postaci 36 zabiegów terapeutycznych chce
dokonać analizy zabiegów, grupując je w 3 kategorie A B i C. Na podstawie poniższej tabeli danych ustal
klasyfikację zabiegów względem wartości sprzedaży poszczególnych zabiegów. Należy przyjąć dwa
parametry klasyfikacji (α=75% oraz β=95%), a następnie zaproponować zbiór zabiegów, które można
wycofać z oferty.
Tabela 38. Lista zabiegów i przychodów z zabiegów przyrodoleczniczych.
Lp.
1
Nazwa zabiegu
kąpiel mineralna
2
Roczna wartość
sprzedaży [PLN]
Lp.
Nazwa zabiegu
Roczna wartość
sprzedaży [PLN]
13 742,74
19
magnetoterapia
27 994,64
2 653,07
20
stymulacja
46 602,22
2
kąpiel CO
3
kąpiel wirowa
15,40
21
krioterapia
75 781,94
4
inhalacje indywidualne
65 883,66
22
krioterapia ogólna
32 373,37
5
inhalacje zbiorowe
26 785,17
23
kriożelki
13 057,25
6
inhalacje ultradźwiękowe
61 851,96
24
kapsuła kwasowęglowa
1 696,72
7
masaż podwodny
14 548,70
25
masaż ręczny częściowy
27 449,34
8
bicz szkocki
14 220,36
26
fotel wibracyjny
45 006,38
9
kąpiel perełkowa
33 547,87
27
aquavibron
75 190,83
10
masaż wirowy
28 976,65
28
borowina fasony
48 262,42
11
kąpiel solankowa
4 541,62
29
borowina zawijana
17 055,87
12
kąpiel zmiennocieplna
3 279,16
30
plastry borowinowe
18 665,17
13
kąpiel borowinowa
14 707,74
31
plastry borow. na dłonie
14
diadynamik
16 776,00
32
laser
17 287,71
15
galwanizacja
9 314,98
33
lampa SOLLUX
27 235,68
16
ultradźwięki
7 162,48
34
gimnastyka indywidualna
17
jonoforeza
5 932,55
35
gimnastyka zbiorowa
19 883,81
18
jonoforeze borowinowa
1 900,47
36
gimnastyka z krioterapią
50 194,32
Źródło: Opracowanie własne
1 123,32
3 322,98
Wykorzystanie własnego transportu w działalności uzdrowiskowej
Zadanie 1
Zakład uzdrowiskowy zapytał swoich gości o chęć uczestniczenia w wycieczce w dniach wolnych od
zabiegów fizykoterapeutycznych. Okazało się, że kuracjusze chętnie skorzystaliby z oferty wycieczek
autokarowych. Ankieta wykazała, że w ciągu roku należy się spodziewać około 9000 chętnych do wzięcia
udziału w wycieczce. Ze względu na ograniczenia personalne, jednorazowo zakład może zaoferować
wycieczkę od 100 do 150 chętnym. Menadżer zakładu dokonał kalkulacji zasobów transportowych.
Pobliskie przedsiębiorstwo transportowe może wypożyczyć w celach turystycznych 5 autokarów o
pojemości 70 osób oraz 5 autokarów o pojemności 50 osób, a także 5 mikrobusów o pojemości 25 osób
każdy. Koszty przejazdu i wypożyczenia (wraz z kosztami ubezpieczenia) prezentuje tabela X.
Tabela 41. Struktura transportu będącego w dyspozycji zakładu.
Typ pojazdu
Symbol
Autobus duży
M1
Autobus średni
M2
Bus
M3
Źródło: Opracowanie własne
Ładowność
Koszt
przejazdu
70
50
25
220
180
125
Koszty wypożyczenia i
ubezpieczenia (koszt obsługi
zamówienia)
120
120
120
Należy ustalić optymalną strukturę transportu kuracjuszy do miejsca atrakcji turystycznej minimalizującą
koszty organizatora.
Optymalizacja zakwaterowania kuracjuszy
Metoda kąta północno-zachodniego
Zadanie 1
Przedsiębiorstwo uzdrowiskowe stoi przed problemem optymalizacji rozdziału zakwaterowania
zakontraktowanych kuracjuszy. Należy zakwaterować 800 kuracjuszy w trzech sanatoriach (S1, S2, S3). Ich
pobyty są zakontraktowane z pięcioma Oddziałami NFZ (N1, N2, N3, N4 i N5). Ustal program
zakwaterowania zgodnie z danymi zamieszczonymi w tabeli pamiętając, że dzienne koszty pobytu (ujęte w
tabeli) są jednakowe i wynoszą 44zł.
Tabela 45. Tablica kosztów zakwaterowania kuracjuszy oraz potrzeb i ograniczeń infrastruktury sanatoryjnej.
Oddział NFZ
Sanatoria
i\j
Zasoby
(miejsca)
N1
N2
N3
N4
N5
S1
44
44
44
44
44
210
S2
44
44
44
44
44
310
S3
44
44
44
44
44
280
100
120
110
220
250
800
Zapotrzebowanie
(kuracjusze)
Źródło: Opracowanie własne
Metoda aproksymacyjna
Zadanie 2
Przedsiębiorstwo uzdrowiskowe stoi przed problemem optymalizacji rozdziału zakwaterowania
zakontraktowanych kuracjuszy. Należy zakwaterować 800 kuracjuszy w trzech sanatoriach (S1, S2, S3). Ich
pobyty są zakontraktowane z pięcioma Oddziałami NFZ (N1, N2, N3, N4 i N5). Ustal program
zakwaterowania zgodnie z danymi zamieszczonymi w tabeli pamiętając, że dzienne koszty pobytu (ujęte w
tabeli) uzależnione są od standardu sanatoriów i kontraktów z oddziałami NFZ.
Tabela 54. Koszty zakwaterowania kuracjuszy w sanatoriach.
Sanatoria
Tablica kosztów
cij
Oddział NFZ
N1
N2
N3
N4
N5
Zasoby
(miejsca)
S1
21
45
66
52
24
210
S2
24
22
33
34
45
310
S3
43
44
30
21
15
280
100
120
110
220
250
800
Kuracjusze
Źródło: Opracowanie własne
Wyznaczanie lokalizacji obiektów uzdrowiskowych i regionów obsługi
Lokalizacja urządzeń i Zakładów Lecznictwa Uzdrowiskowego
Zadanie 1
Inwestor chce podjąć decyzję o lokalizacji Zakładu Przyrodoleczniczego. Rozważa trzy lokalizacje
na terenie strefy A pewnego uzdrowiska (ZPL1, ZPL2, ZPL3). Należy określić optymalną lokalizację
przyjmując że celem nadrzędnym jest poziom zadowolenia kuracjuszy. Z przeprowadzonych badań
ankietowych wynika, że ważnym czynnikiem oceny lokalizacji Zakładu Przyrodoleczniczego jest jego
oddalenie od sanatorium. Na mapie naniesiono lokalizacje poszczególnych sanatoriów (ZLU), a w tabeli X
określono liczbę kuracjuszy przebywających w każdym z sanatoriów. Kierując się metryką prostokątną i
euklidesową sprawdź, jaką lokalizację powinien wybrać inwestor?
Rys. 8. Mapa uzdrowiska i lokalizacji Zakładów Lecznictwa Uzdrowiskowego
Źródło: Opracowanie własne na podstawie Statutu Uzdrowiska Ustka
Tabela 62. Charakterystyka lokalizacji Zakładów Lecznictwa Uzdrowiskowego i ich pojemności.
Sanatoria
ZLU1
ZLU2
ZLU3
ZLU4
ZLU5
ZLU6
Współrzędne obiektu na
siatce
x
y
27
20
13
17
10
8
17
14
12
4
5
2
Liczba miejsc
124
115
85
68
95
75
Źródło: Opracowanie własne
Zadanie 2
Inwestor chce podjąć decyzję o lokalizacji Zakładu Przyrodoleczniczego. Rozważa trzy lokalizacje
na terenie strefy A uzdrowiska (ZPL1, ZPL2, ZPL3). Należy określić najlepszą lokalizację przyjmując jako
cel - zadowolenie kuracjuszy. Z przeprowadzonych badań ankietowych wynika, że ważnym czynnikiem
oceny lokalizacji Zakładu Przyrodoleczniczego jest jego oddalenie od sanatorium. Na mapie naniesiono
proponowane lokalizacje Zakładu Przyrodoleczniczego (ZPL) i istniejących sanatoriów (ZLU). W tabeli
określono liczbę kuracjuszy przebywających w każdym z sanatoriów sklasyfikowanych jako obiekty 2, 3 i
4-gwiazdkowe. Sprawdź, która z lokalizacji proponowanych oraz oszacowanych (metryką prostokątną i
euklidesową) jest najlepsza biorąc pod uwagę minimalizację sumarycznej odległości?
Rys. 10. Mapa uzdrowiska i lokalizacji Zakładów Lecznictwa Uzdrowiskowego wraz z potencjalnymi lokalizacjami Zakładu
Przyrodoleczniczego
Źródło: Opracowanie własne na podstawie Statutu Uzdrowiska Ustka
Tabela 72. Współrzędne obiektów uzdrowiskowych i ich kategorii.
Współrzędne obiektu
na siatce
x
y
ZLU1
27
17
ZLU2
20
14
ZLU3
13
12
ZLU4
17
4
ZLU5
10
5
ZLU6
8
2
Źródło: Opracowanie własne
Sanatoria
Liczba
miejsc
Kategoria
obiektu
46
88
120
68
95
75
4
3
2
2
3
4
Lokalizacja regionów obsługi
Zadanie 1
Zakład uzdrowiskowy planuje wybudować Zakłady Przyrodolecznicze przy dwóch z dziewięciu
istniejących sanatoriów. Rozkład sanatoriów w uzdrowisku prezentuje rysunek X, a liczebność kuracjuszy
przebywających w określonych sanatoriach (regionach) ukazuje tabela X. Należy wybrać taką lokalizację
obu zakładów, aby mogły one realizować zlecenia terapeutyczne nie tylko z sanatorium przy, którym
znajduje się zakład, ale również z sanatoriów będących w jego bezpośrednim sąsiedztwie. Przyjęto zasadę,
iż zlecenia z sanatorium, przy którym zbudowano Zakład Przyrodoleczniczy są realizowane tylko w tym
zakładzie. Należy również przyjąć ograniczenie, iż budowane Zakłady Przyrodolecznicze będą mogły
obsłużyć maksymalnie po 300 osób.
Tabela 82. Dane charakteryzujące pojemność zakładów uzdrowiskowych w 9 dzielnicach uzdrowiska.
Sanatorium
Liczba kuracjuszy
S1
50
S2
78
S3
41
S4
50
S5
45
S6
25
S7
33
S8
45
S9
65
Źródło: Opracowanie własne
Rys. 12. Symboliczna mapa dzielnic uzdrowiskowych
Źródło: Opracowanie własne
Symulacje procesów produkcyjno-usługowych
Symulacja kolejki i czasu oczekiwania na świadczenie
Zadanie 1
W pewnej przychodni zgłaszano skargi na czas oczekiwania do lekarza. Pacjenci rejestrujący się
telefonicznie do lekarza otrzymywali jedynie informację że lekarz przyjmuje pacjentów od godziny 14 do
17. Pacjenci zgłaszający się do przychodni ustawiali się w kolejkę i oczekiwali na przyjęcie co najmniej
godzinę. Kierownik przychodni zlecił wykonanie badań mających na celu ustalenie z jaką częstotliwością
należy zapisywać pacjentów, aby czas oczekiwania był najmniejszy. Przy tej okazji poproszono pacjentów o
wypełnienie krótkiej ankiety na temat zadowolenia z czasu oczekiwania na obsługę. Pewien pracownik
przez tydzień badał czas przebywania pacjentów u lekarza (co do minuty) i uzyskał następującą strukturę
czasów wizyt: 10 pacjentów przebywało u lekarza przez 3 minuty, o minutę dłużej przebywało 50 osób,
przez 5 minut u lekarza było 90 pacjentów, 7 minut w gabinecie spędziło 30 pacjentów, a 20 osób
przebywało u lekarza 12 minut.
Dodatkowo zaobserwowano, że czas pracy lekarza jest przerywany dwoma czynnikami. Pierwszy to
zmiana lub wykonanie opatrunku w gabinecie zabiegowym - w całym tygodniu konieczne było wykonanie 4
takich opatrunków, a każdy wymagał poświęcenia pacjentowi dodatkowych 7 minut. Drugi czynnik, to
pacjenci, którzy wracają do lekarza, aby poprawić receptę lub ją odebrać. W badanym tygodniu było ich 6, a
każdy przebywał w gabinecie 1 minutę. Nie zaobserwowano przeszkód w wizytach 190 pacjentów.
Wykonana ankieta wykazała, że niezadowolonych z oczekiwania do lekarza jest 50% badanych. Pacjent jest
zadowolony z obsługi jeśli nie oczekuje na swoją kolej dłużej niż 15 minut.
Dokonaj symulacji średniego czasu przebywania pacjenta planowego u lekarza i na tej podstawie
sporządź harmonogram pracy lekarza w taki sposób, aby lista niezadowolonych z czasu oczekiwania nie
przekroczyła 40%. Wiadomo również, że lekarz w ciągu dnia może przyjąć około 40 osób. W celu
oszacowania czasu wizyty należy wykonać 3000 replikacji. Jak zmieni się odsetek niezadowolonych
pacjentów, jeśli zaplanujemy częstotliwość wizyt pacjentów zgodnie ze (a) średnim czasem wizyty
(zaokrąglonym do 1 minuty), (b) średnim czasem powiększonym o 1 minutę i (c) średnim czasem
pomniejszonych o 1 minutę?
Warianty cenowe i wielkość produkcji
Zadanie 2
Menedżer pewnego zakładu uzdrowiskowego wpadł na pomysł rozszerzenia działalności i wydania
wieloosobowej gry planszowej dla kuracjuszy, zapewniając im rozrywkę i integrację w czasie wolnym. Gra
ma ukazywać się cyklicznie co rok w nowych wersjach. Menedżer powinien podjąć decyzję dotyczącą
zarówno planowanej wielkości produkcji S, jak i ceny gry C. Gry będą produkowane przed nowym rokiem,
a cena zostanie podana kierownikom sanatoriów niedługo przed rozpoczęciem roku. Z procesu
technologicznego wynika, iż seria produkcyjna może mieć 500, 1000 lub 1500 sztuk gry. Menedżer bierze
pod uwagę 3 warianty ceny: 100zł, 150zł lub 200zł. Aby niesprzedane gry nie zajmowały powierzchni
magazynowej po zakończeniu roku kalendarzowego zostanie zorganizowana wyprzedaż gier po cenie 20zł,
aby w kolejnym roku zaoferować nową wersję gry uzdrowiskowej.
Wykonano badanie ekspertów przeprowadzając wśród nich ankietę, która miała wskazać jaka będzie
sprzedaż gier przy kolejnych wariantach cenowych. Co dziesiąty ekspert stwierdził, że przy cenie
wynoszącej 100zł sprzedaż wyniesie 1000 sztuk, 40% ekspertów wskazało sprzedaż 1500 gier, a sprzedaż
około 2000 gier wskazał co drugi ankietowany. Gdy cena wyniesie 150zł, sprzedaż 500 sztuk przewiduje
35% ekspertów, a co drugi - 1000 sztuk, natomiast 15% ekspertów przewiduje sprzedaż 1500 gier. Jeżeli
cena wyniesie 200zł, to sprzedaż 1000 gier przewiduje 55% ekspertów. Sprzedaż 1500 gier przewiduje 30%
badanych a pozostali 2000 gier. Koszty produkcji nie były możliwe do dokładnego określenia, dlatego
zapytano o ofertę 10 producentów gier i poproszono ich o dokonanie oszacowania kosztów. Jeden z
producentów wskazał koszt w wysokości 50zł, dwóch podało kwotę 60zł, kwotę 70zł podał również jeden
producent, a czterech wskazało 80zł. Co pięty producent podał kwotę 90zł. Dokonując 1000 replikacji
należy ustalić na jakim poziomie powinna być cena gier oraz wielkość produkcji, aby zmaksymalizować
oczekiwany zysk? Należy pamiętać, że w przypadku sprzedaży wszystkich gier wynik finansowy wyznacza
iloczyn różnicy między ceną a kosztami, natomiast jeśli sprzedaż nie osiągnie wielkości produkcji,
konieczne będzie uwzględnienie również przychodów z wyprzedaży niesprzedanego w sezonie towaru.
Tabela 87. Tabela prawdopodobieństw wystąpienia określonych stanów wielkości popytu przy różnych wariantach cenowych.
Prawdopodobieństwo
wielkości popytu przy
określonym wariancie
cenowym
100
Cena C [zł]
150
200
Wielkość popytu D(i) [szt]
500
1000
1500
0,10
0,35
0,55
0,40
0,50
0,30
0,50
0,15
0,15
Źródło: Opracowanie własne
Tabela 88. Tabela prawdopodobieństw wystąpienia określonych stanów kosztów.
Prawdopodobieństwo wystąpienia określonego wariantu kosztów produkcji
Koszt K(i) [zł]
50
60
70
80
90
Prawdopodobieństwo
0,1
0,2
0,1
0,4
0,2
Źródło: Opracowanie własne