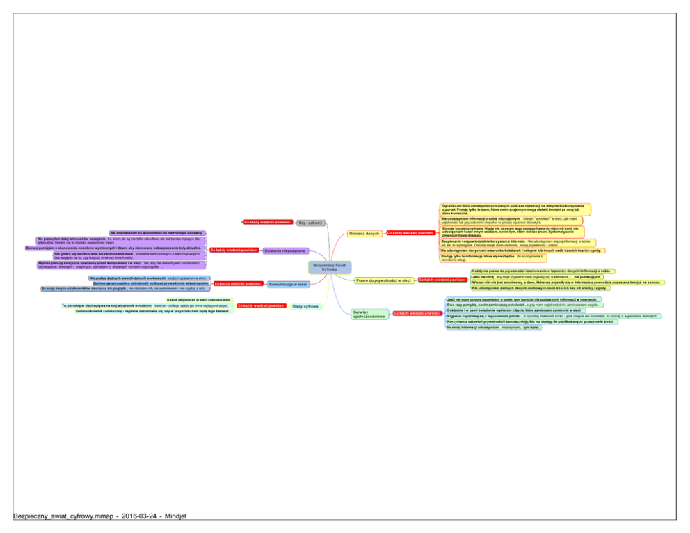
Bezpieczny Świat Cyfrowy

Transkrypt

Bezpieczny Świat Cyfrowy
Ograniczam ilo udost pnionych danych podczas rejestracji na witrynie lub korzystania
z portali. Podaj tylko te dane, które moim znajomym mog u atwi kontakt ze mn lub
dane konieczne.
Co ka dy wiedzie powinien:
Nie udost pniam informacji o sobie nieznajomym , których "spotykam" w sieci. Jak mam
tpliwo ci lub gdy co mnie niepokoi to prosz o pomoc doros ych.
Gry i zabawy
Nie odpowiadam na wiadomo ci od nieznanego nadawcy.
Ochrona danych
Co ka dy wiedzie powinien:
Nie przesy am dalej
cuszków szcz cia , bo wiem, e s nie tylko szkodliwe, ale te bardzo irytuj ce dla
adresatów. Staram si to równie u wiadomi innym.
Bezpiecznie i odpowiedzialnie korzystam z Internetu . Nie udost pniam wi cej informacji o sobie
ni jest to wymagane. Chroni swoje dane osobowe, swoj prywatno i siebie.
Zawsze pami tam o skanowaniu no ników wymiennych i dbam, aby stosowane zabezpieczenia by y aktualne.
Co ka dy wiedzie powinien:
Nie godz si na obra anie ani zastraszanie mnie , powiadamiam doros ych o takich sytuacjach
bez wzgl du na to, czy dotycz mnie czy innych osób.
Dzia ania niepo
Nie udost pniam danych ani wizerunku kole anek i kolegów lub innych osób trzecich bez ich zgody.
dane
Podaj tylko te informacje, które s niezb dne do skorzystania z
okre lonej us ugi.
drze planuj swój czas sp dzony przed komputerem i w sieci, tak, aby nie zaniedbywa codziennych
obowi zków, krewnych i znajomych, pami tam o aktywnych formach odpoczynku .
Nie podaj
Bezpieczny wiat
Cyfrowy
adnych swoich danych osobowych osobom poznanym w sieci.
Zachowuj szczególn ostro no
Stosuj bezpieczne has a. Nigdy nie u ywam tego samego has a do ró nych kont, nie
udost pniam hase innym osobom, nawet tym, które dobrze znam. Systematycznie
zmieniam has a dost pu.
podczas prowadzenia wideorozmów.
Co ka dy wiedzie powinien:
Ka dy ma prawo do prywatno ci i zachowania w tajemnicy danych i informacji o sobie.
Prawo do prywatno ci w sieci
Co ka dy wiedzie powinien:
Komunikacja w sieci
To, co robi w sieci wp ywa na mój wizerunek w realnym
Je li nie mam ochoty opowiada o sobie, tym bardziej nie podaj tych informacji w Internecie.
w sieci zostawia lad.
wiecie - od tego zale y jak mnie b
Zanim cokolwiek zamieszcz - najpierw zastanowi si , czy w przysz
ci nie b
nie publikuj ich .
Nie udost pniam adnych danych osobowych osób trzecich bez ich wiedzy i zgody.
Szanuj innych u ytkowników sieci oraz ich pogl dy , nie obra am ich, nie wy miewam i nie szydz z nich.
Ka da aktywno
Je li nie chc , aby moje prywatne dane pojawi y si w Internecie -
W sieci nikt nie jest anonimowy, a dane, które raz pojawi y si w Internecie z pewno ci pozostan tam ju na zawsze.
postrzega .
tego
owa .
Co ka dy wiedzie powinien:
Dwa razy pomy
lady cyfrowe
Serwisy
spo eczno ciowe
Co ka dy wiedzie powinien:
, zanim zamieszcz cokolwiek , a gdy mam w tpliwo ci nie zamieszczam wogóle.
Dok adnie i w pe ni wiadomie wybieram zdj cia, które zamierzam zamie ci w sieci.
Najpierw zapoznaj si z regulaminem portalu , a opó niej zak adam konto - je li czego nie rozumiem, to prosz o wyja nienia doros ych.
Korzystam z ustawie prywatno ci i sam decyduj , kto ma dost p do publikowanych przeze mnie tre ci.
Im mniej informacji udost pniam nieznajomym, tym lepiej.
Bezpieczny_swiat_cyfrowy.mmap - 2016-03-24 - Mindjet