Lokalizacja przedsięwzięć organizowanych w trakcie realizacji

Transkrypt

Lokalizacja przedsięwzięć organizowanych w trakcie realizacji
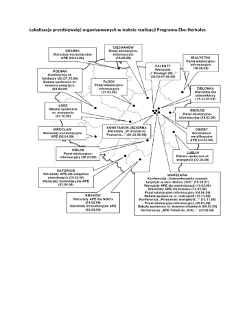
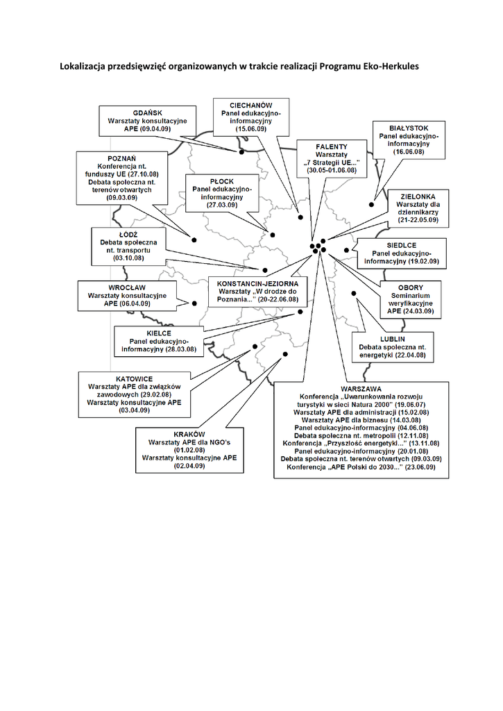
Lokalizacja przedsięwzięć organizowanych w trakcie realizacji Programu Eko-Herkules

Podobne dokumenty