Magiczne Bloczki

Transkrypt

Magiczne Bloczki
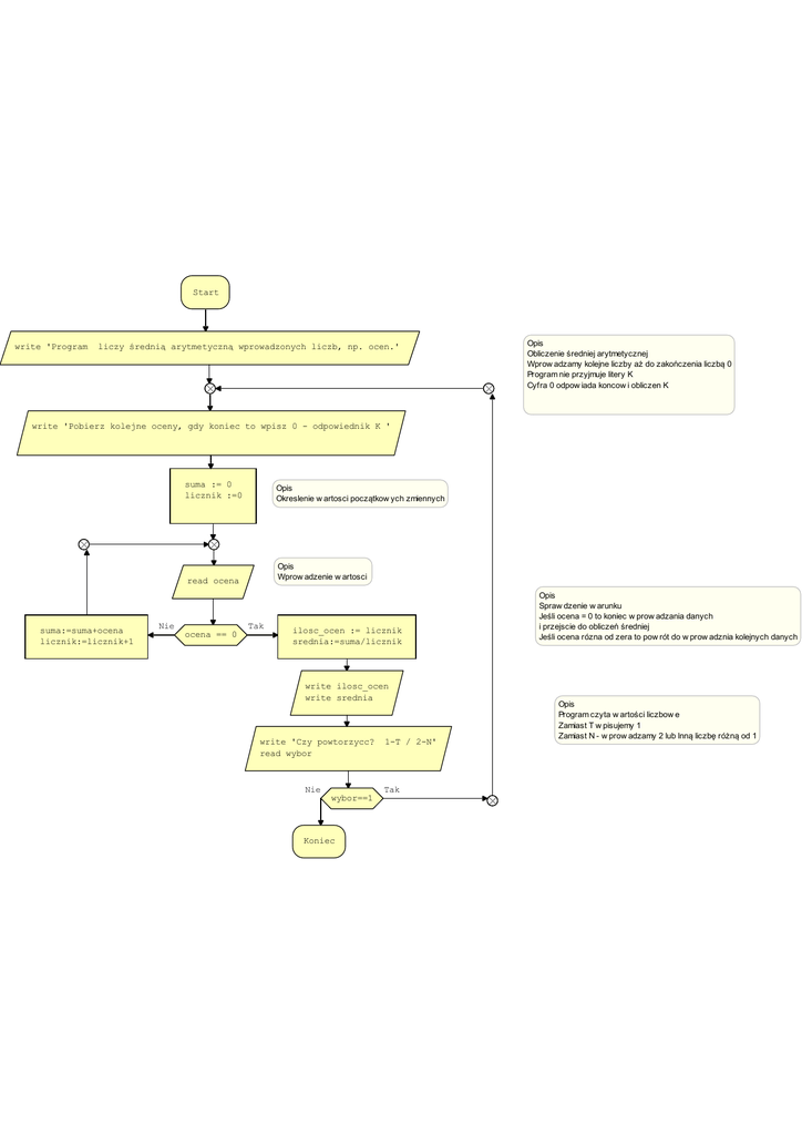
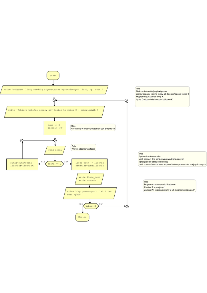
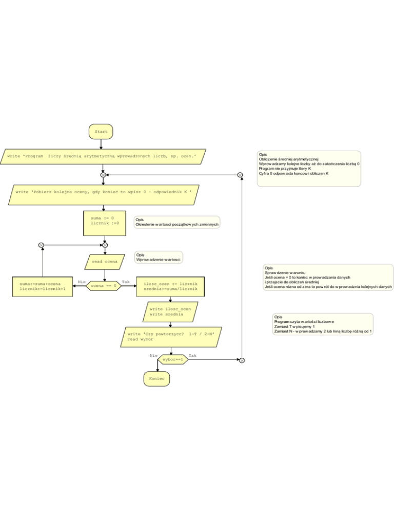
Start
write 'Program
liczy średnią arytmetyczną wprowadzonych liczb, np. ocen.'
Opis
Obliczenie średniej arytmetycznej
Wprow adzamy kolejne liczby aż do zakończenia liczbą 0
Program nie przyjmuje litery K
Cyfra 0 odpow iada koncow i obliczen K
write 'Pobierz kolejne oceny, gdy koniec to wpisz 0 - odpowiednik K '
suma:=suma+ocena
licznik:=licznik+1
suma := 0
licznik :=0
Opis
Okreslenie w artosci początkow ych zmiennych
read ocena
Opis
Wprow adzenie w artosci
Nie
Tak
ocena == 0
ilosc_ocen := licznik
srednia:=suma/licznik
write ilosc_ocen
write srednia
write 'Czy powtorzycc?
read wybor
Nie
1-T / 2-N'
Tak
wybor==1
Koniec
Opis
Spraw dzenie w arunku
Jeśli ocena = 0 to koniec w prow adzania danych
i przejscie do obliczeń średniej
Jeśli ocena rózna od zera to pow rót do w prow adznia kolejnych danych
Opis
Program czyta w artości liczbow e
Zamiast T w pisujemy 1
Zamiast N - w prow adzamy 2 lub lnną liczbę różną od 1