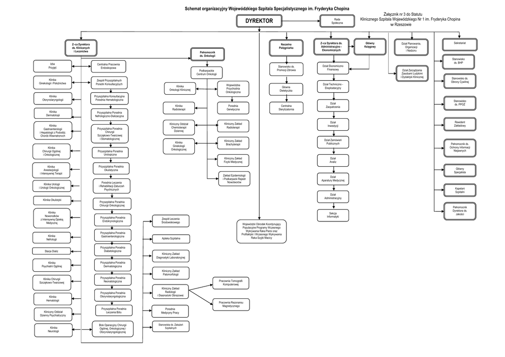
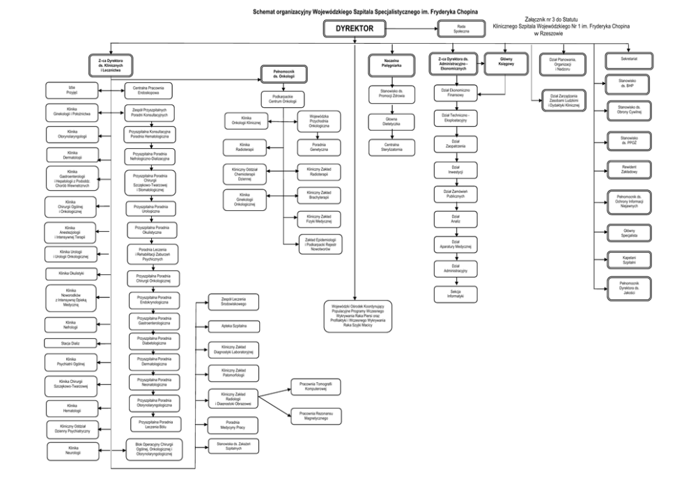
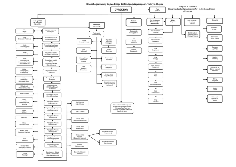
Schemat organizacyjny Wojewódzkiego Szpitala Specjalistycznego im

Transkrypt

Schemat organizacyjny Wojewódzkiego Szpitala Specjalistycznego im
Schemat organizacyjny Wojewódzkiego Szpitala Specjalistycznego im. Fryderyka Chopina
DYREKTOR
Z–ca Dyrektora
ds. Klinicznych
i Lecznictwa
Naczelna
Pielęgniarka
Pełnomocnik
ds. Onkologii
Izba
Przyjęć
Centralna Pracownia
Endoskopowa
Klinika
Ginekologii i Położnictwa
Zespół Przyszpitalnych
Poradni Konsultacyjnych
Klinika
Otorynolaryngologii
Klinika
Dermatologii
Klinika
Gastroenterologii
i Hepatologii z Pododdz.
Chorób Wewnętrznych
Klinika
Chirurgii Ogólnej
i Onkologicznej
Klinika
Anestezjologii
i Intensywnej Terapii
Klinika Urologii
i Urologii Onkologicznej
Klinika Okulistyki
Klinika
Noworodków
z Intensywną Opieką
Medyczną
Klinika
Nefrologii
Stanowisko ds.
Promocji Zdrowia
Podkarpackie
Centrum Onkologii
Przyszpitalna Poradnia
Nefrologiczno-Dializacyjna
Przyszpitalna Poradnia
Chirurgii
Szczękowo-Twarzowej
i Stomatologicznej
Przyszpitalna Poradnia
Urologiczna
Głowna
Dietetyczka
Klinika
Radioterapii
Poradnia
Genetyczna
Centralna
Sterylizatornia
Kliniczny Oddział
Chemioterapii
Dziennej
Kliniczny Zakład
Radioterapii
Dział
Inwestycji
Kliniczny Zakład
Brachyterapii
Dział Zamówień
Publicznych
Kliniczny Zakład
Fizyki Medycznej
Dział
Analiz
Klinika
Ginekologii
Onkologicznej
Dział
Zaopatrzenia
Zakład Epidemiologii
i Podkarpacki Rejestr
Nowotworów
Przyszpitalna Poradnia
Gastroenterologiczna
Zespół Leczenia
Środowiskowego
Apteka Szpitalna
Sekcja
Informatyki
Wojewódzki Ośrodek Koordynujący
Populacyjne Programy Wczesnego
Wykrywania Raka Piersi oraz
Profilaktyki i Wczesnego Wykrywania
Raka Szyjki Macicy
Kliniczny Zakład
Diagnostyki Laboratoryjnej
Kliniczny Zakład
Patomorfologii
Przyszpitalna Poradnia
Neonatologiczna
Przyszpitalna Poradnia
Otorynolaryngologiczna
Przyszpitalna Poradnia
Leczenia Bólu
Blok Operacyjny Chirurgii
Ogólnej, Onkologicznej i
Otorynolaryngologicznej
Pracownia Tomografii
Komputerowej
Kliniczny Zakład
Radiologii
i Diagnostyki Obrazowej
Poradnia
Medycyny Pracy
Stanowiska ds. Zakażeń
Szpitalnych
Pracownia Rezonansu
Magnetycznego
Główny
Księgowy
Dział Planowania,
Organizacji
i Nadzoru
Sekretariat
Stanowisko
ds. BHP
Dział Zarządzania
Zasobami Ludzkimi
i Dydaktyki Klinicznej
Stanowisko ds.
Obrony Cywilnej
Stanowisko
ds. PPOŻ
Rewident
Zakładowy
Pełnomocnik ds.
Ochrony Informacji
Niejawnych
Dział
Aparatury Medycznej
Przyszpitalna Poradnia
Chirurgii Onkologicznej
Przyszpitalna Poradnia
Endokrynologiczna
Załącznik nr 3 do Statutu
Klinicznego Szpitala Wojewódzkiego Nr 1 im. Fryderyka Chopina
w Rzeszowie
Główny
Specjalista
Dział
Administracyjny
Przyszpitalna Poradnia
Dermatologiczna
Klinika
Neurologii
Dział Techniczno Eksploatacyjny
Wojewódzka
Przychodnia
Onkologiczna
Klinika
Onkologii Klinicznej
Poradnia Leczenia
i Rehabilitacji Zaburzeń
Psychicznych
Klinika
Psychiatrii Ogólnej
Kliniczny Oddział
Dzienny Psychiatryczny
Dział Ekonomiczno
Finansowy
Przyszpitalna Poradnia
Okulistyczna
Przyszpitalna Poradnia
Diabetologiczna
Klinika
Hematologii
Z–ca Dyrektora ds.
Administracyjno Ekonomicznych
Przyszpitalna Konsultacyjna
Poradnia Hematologiczna
Stacja Dializ
Klinika Chirurgii
Szczękowo-Twarzowej
Rada
Społeczna
Kapelani
Szpitalni
Pełnomocnik
Dyrektora ds.
Jakości