Struktura organizacyjna - Akademia Wychowania Fizycznego i

Transkrypt

Struktura organizacyjna - Akademia Wychowania Fizycznego i
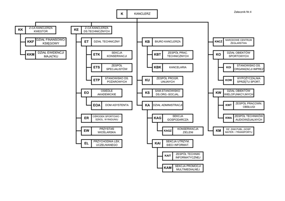
K
KK
Z-CA KANCLERZA
KWESTOR
KKF
DZIAŁ FINANSOWOKSIĘGOWY
KKM
DZIAŁ EWIDENCJI
MAJĄTKU
KE
Załacznik Nr.4
KANCLERZ
Z-CA KANCLERZA
DS.TECHNICZNYCH
ET
EO
DZIAŁ TECHNICZNY
KB
BIURO KANCLERZA
ETK
SEKCJA
KONSERWACJI
KBT
ZESPÓŁ PRAC.
TECHNICZNYCH
ETS
ZESPÓŁ
SPECJALISTÓW
KBK
KANCELARIA
ETP
STANOWISKO DS.
POŻAROWYCH
OSIEDLE
AKADEMICKIE
EOA
DOM ASYSTENTA
ER
OŚRODEK SPORTOWO SZKOL. W RADUNIU
EW
PRZYSTAŃ
WIOŚLARSKA
EL
PRZYCHODNIA LEK.
UCZELNIANEGO
KU
ZESPÓŁ PROGR.
UNIJNYCH
KS
SAM.STANOWISKO
DS.ORG.-SOCJAL.
KNCŻ
NARODOWE CENTRUM
ŻEGLARSTWA
KO
DZIAŁ OBIEKTÓW
SPORTOWYCH
KAI
KONSERWACJA
ZIELENI
SEKCJA UTRZYM.
SIECI INFORMAT.
KAIT
ZESPÓŁ TECHNIKI
INFORMATYCZNEJ
KAM
SEKCJA PROMOCJI
MULTIMEDIALNEJ
KOW
WYPOŻYCZALNIA
SPRZĘTU SPORT.
DZIAŁ OBIEKTÓW
SEKCJA
GOSPODARCZA
KAGZ
STANOWISKO DS.
ORGANIZACJI IMPREZ
KW WIELOFUNKCYJNYCH
KA DZIAŁ ADMINISTRACJI
KAG
KOI
KM
KWT
ZESPÓŁ PRACOWN.
OBSŁUGI
KWA
ZESPÓŁ TECHNIKÓW
AUDIOWIZUALNYCH
DZ. ZAM.PUBL.,GOSP.
MATER. I TRANSPORTU
REKTOR
K
PN
KANCLERZ
KOMÓRKI ORGANIZACYJNE
W PIONIE KANCLERZA
PROREKTOR DS.NAUKI I
WSPOŁPR. Z ZAGR.
PA
PROREKTOR DS.
STUDEN. I SPORTU
PU
PROREKTOR DS. ROZWOJU
I KSZTAŁCENIA
DT
DZIEKAN WYDZ.
TURYSTYKI I REKR.
DF
DZIEKAN WYDZ.
WYCH.FIZYCZNEGO
NN
DZIAŁ NAUKI, WYDAWNICTW I
KONTAKT Z ZAGRAN.
AS
SPRAWY SOCJALNE
STUDENTÓW
UE
UCZELNIANE CENTRUM
EDUKACJI USTAWICZNEJ
TP
PRODZIEKAN
FD
PRODZIEKAN DS. STUDIÓW
STACJONARNYCH
NB
BIBLIOTEKA GŁÓWNA
AD
DOM STUDENTA
UK
DZIAŁ KSZTAŁCENIA
TB
SEKRETARIAT DZIEKANA
FN
PRODZIEKAN DS. STUDIÓW
NIESTACJONARNYCH
AZS
KLUB SPORTOWY AZS
FB
SEKRETARIAT DZIEKANA
RB
BIURO REKTORA
NBO
OŚRODEK INFORMACJI
NAUKOWEJ
RR
RZECZNIK PRASOWY
NBA
ARCHIWUM AKADEMII
RP
DZIAŁ SPRAW
PRACOWNICZYCH
RH
SAM. STANOWISKO
PRACY DS. BHP
UA
AKADEMICKIE CENTRUM
KARIER
RC
SAM. STANOWISKO
DS. OBR.CYWILNEJ
UJ
STUDIUM JĘZYKÓW OBCYCH
RN
SAM. STAN. DS. OCHRONY
INF. NIEJAWNYCH
RA
OBSŁUGA PRAWNA
RW
AUDYT WEWNĘTRZNY
UKP
PLANOWANIE I ORGANIZACJA
UKR
REKRUTACJA
FL
LABORATORIUM WYSIŁKU
FIZYCZNEGO
UKW
EWIDENCJA WOJSKOWA
FO
STUDIA DOKTORANCKIE
KATEDRY I ZAKŁADY
KATEDRY I ZAKŁADY
WYDZIAŁ WYCHOWANIA FIZYCZNEGO
Załącznik Nr 2
DF
FS
FZ
DZIEKAN
FD
PRODZIEKAN DS. STUDIÓW
STACJONARNYCH
FN
PRODZIEKAN DS. STUDIÓW
NIESTACJONARNYCH
FDS
DZIEKANAT DS. STUDENTÓW
STACJONARNYCH
FNN
DZIEKANAT DS. STUDIÓW
NIESTACJONARNYCH
FB
SEKRETARIAT DZIEKANA
FH
KATEDRA TEORII I METODYKI
ZESPOŁOWYCH GIER
SPORTOWYCH
KATEDRA NAUK
SPOŁECZNYCH
FSP
ZAKŁAD PEDAGOGIKI
FSS
ZAKŁAD PSYCHOLOGII
FSF
ZAKŁAD FILOZOFII
I SOCJOLOGII
FW
ZAKŁAD TEORII
WYCHOWANIA FIZYCZNEGO
FP
ZAKŁAD METODYKI W-F
I PRAKTYK
PEDAGOGICZNYCH
FG
KATEDRA ZDROWIA
PUBLICZNEGO
FZZ
FZFB
FZFP
FL
FO
ZAKŁAD PIŁKI RĘCZNEJ
FHS
ZAKŁAD PIŁKI SIATKOWEJ
FHK
ZAKŁAD KOSZYKÓWKI
FHN
ZAKŁAD PIŁKI NOŻNEJ
FHI
ZAKŁAD SPORTÓW RÓZNYCH
KATEDRA FIZJOLOGII
FFC
FFCF
FFS
FM
ZAKŁAD GIMNASTYKI
PODSTAWOWEJ
FMB
FGT
ZAKŁAD TAŃCA I ĆWICZEŃ
MUZYCZNO-RUCHOWYCH
ZAKŁAD FIZJOLOGII SPORTU
ZAKŁAD BIOMECHANIKI
FMBS
FT
PRACOWNIA FIZJOLOGII
PRACY I WYPOCZYNKU
KATEDRA BIOMECHANIKI
I TECHNOLOGII
KATEDRA TEORII I METODYKI
GIMNASTYKI
FGP
ZAKŁAD FIZJOLOGII
CZŁOWIEKA
PRACOWNIA INFORMATYKI
I STATYSTYKI
KATEDRA TEORII SPORTU
FTT
ZAKŁAD TEORII TRENINGU
SPORTOWEGO
ZAKŁAD PROMOCJI ZDROWIA
FI
FZF
FHR
FF
KATEDRA SPORTÓW
INDYWIDUALNYCH
FTM
ZAKŁAD FIZJOTERAPII
PRACOWNIA ODNOWY
BIOLOGICZNEJ
PRACOWNIA POSTAWY
CIAŁA
LABORATORIUM WYSIŁKU
FIZYCZNEGO
FE
ZAKŁAD
MOTORYCZNOŚCI
CZŁOWIEKA
KATEDRA NAUK
PRZYRODNICZYCH
FIL
ZAKŁAD LEKKIEJ ATLETYKI
FIC
ZAKŁAD PŁYWANIA
FEA
FIR
ZAKŁAD SPORTÓW WALKI
FEM
PRACOWNIA MEDYCYNY
SPORTOWEJ
FEB
ZAKŁAD BIOLOGII OGÓLNEJ
I EKOLOGII
ZAKŁAD ANATOMII
ANTROPOLOGII
STUDIA DOKTORANCKIE
FC
ZAKŁAD BIOCHEMII
I
WYDZIAŁ TURYSTYKI I REKRACJI
Załącznik Nr.3
DT
TP
PRODZIEKAN
TB
SEKRETARIAT DZIEKANA
TD
DZIEKANAT
DZIEKAN
TT
KATEDRA TURYSTYKI
I REKREACJI
TTT
ZAKŁAD PODSTAW
TURYSTYKI
TTA
ZAKŁAD ANIMACJI CZASU
WOLNEGO
TR
ZAKŁAD SPORTÓW
REKREACYJNYCH
TG
KATEDRA GOSPODARKI
TURYSTYCZNEJ
TŻ
TH
TGE
ZAKŁAD EKONOMIKI
TURYSTYKI I MARKETINGU
TGH
ZAKŁAD HOTELARSTWA
I GASTRONOMII
KATEDRA ŻEGLARSTWA
I TURYSTYKI WODNEJ
TŻŻ
ZAKŁAD ŻEGLARSTWA
TŻW
ZAKŁAD TURYSTYKI WODNEJ
TŻWO
PRACOWNIA
OBOZOWNICTWA
I SPORTÓW ZIMOWYCH
ZAKŁAD HISTORII
I ORGANIZACJI KULTURY
FIZYCZNEJ
KA
DZIAŁ ADMINISTRACJI
KAI
KAG
SEKCJA UTRZYM. SIECI
INFORMAT.
KAIT
ZESPÓŁ TECHNIKI
INFORMATYCZNEJ
KAM
SEKCJA PROMOCJI
MULTIMEDIALNEJ
SEKCJA GOSPODARCZA
KAGZ
KONSERWACJA ZIELENI