procedura oceny programów kształcenia studiów
Transkrypt
										procedura oceny programów kształcenia studiów
                                        
                                        
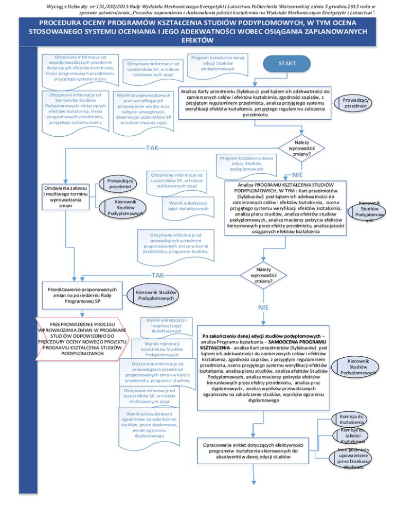
                                Wyciąg z Uchwały nr 151/XXI/2013 Rady Wydziału Mechanicznego Energetyki i Lotnictwa Politechniki Warszawskiej z dnia 3 grudnia 2013 roku w sprawie zatwierdzenia „Procedur zapewnienia i doskonalenia jakości kształcenia na Wydziale Mechanicznym Energetyki i Lotnictwa”. PROCEDURA OCENY PROGRAMÓW KSZTAŁCENIA STUDIÓW PODYPLOMOWYCH, W TYM OCENA STOSOWANEGO SYSTEMU OCENIANIA I JEGO ADEKWATNOŚCI WOBEC OSIĄGANIA ZAPLANOWANYCH EFEKTÓW Otrzymane informacje od współprowadzących przedmiot dotyczących efektów kształcenia, treści programowych przedmiotu, przyjętego systemu oceny Otrzymane informacje od Kierownika Studiów Podyplomowych dotyczących efektów kształcenia, treści programowych przedmiotu, przyjętego systemu oceny Program kształcenia danej edycji Studiów podyplomowych Otrzymane informacje od uczestników SP, w trakcie realizowanych zajęć Wyniki przeprowadzonych prac weryfikujących przyswojenie wiedzy oraz nabycie umiejętności, obserwacja uczestników SP w trakcie trwania zajęć START Analiza Karty przedmiotu (Sylabusu) pod kątem ich adekwatności do zamierzonych celów i efektów kształcenia, zgodności zapisów, z przyjętym regulaminem przedmiotu, analiza przyjętego systemu weryfikacji efektów kształcenia, przyjętego regulaminu zaliczenia przedmiotu TAK Program kształcenia danej edycji Studiów podyplomowych Omówienie zakresu i możliwego terminu wprowadzania zmian Otrzymane informacje od uczestników SP, w trakcie realizowanych zajęć Prowadzący przedmiot Kierownik Studiów Podyplomowych Wyniki ankietyzacji zajęć dydaktycznych Otrzymane informacje od prowadzących przedmiot proponowanych zmian w karcie przedmiotu, programie studiów, TAK Przedstawienie proponowanych zmian na posiedzeniu Rady Programowej SP Prowadzący przedmiot Należy wprowadzić zmiany? NIE Analiza PROGRAMU KSZTAŁCENIA STUDIÓW PODYPLOMOWYCH, W TYM : Kart przedmiotów (Sylabusów) pod kątem ich adekwatności do zamierzonych celów i efektów kształcenia, ocena przyjętego systemu weryfikacji efektów kształcenia, analiza planu studiów, analiza efektów studiów podyplomowych, analiza macierzy pokrycia efektów kierunkowych przez efekty przedmiotu, analiza jakości osiąganych efektów kształcenia Kierownik Studiów Podyplomow ych Należy wprowadzić zmiany? Kierownik Studiów Podyplomowych NIE PRZEPROWADZENIE PROCESU WPROWADZANIA ZMIAN W PROGRAMIE STUDIÓW ODPOWIEDNIO DO PROCEDURY OCENY NOWEGO PROJEKTU PROGRAMU KSZTAŁCENIA STUDIÓW PODYPLOMOWYCH Wyniki ankietyzacji i hospitacji zajęć dydaktycznych Wyniki rejestracji uczestników Studiów Podyplomowych Otrzymane informacje od prowadzących przedmiot proponowanych zmian w karcie przedmiotu, programie studiów, Otrzymane informacje od uczestników SP, w trakcie realizowanych zajęć Po zakończeniu danej edycji studiów podyplomowych – analiza Programu kształcenia – SAMOOCENA PROGRAMU KSZTAŁCENIA - analiza Kart przedmiotów (Sylabusów) pod kątem ich adekwatności do zamierzonych celów i efektów kształcenia, zgodności zapisów, z przyjętym regulaminem przedmiotu, ocena przyjętego systemu weryfikacji efektów kształcenia, analiza planu studiów, analiza efektów Studiów Podyplomowych, analiza macierzy pokrycia efektów kierunkowych przez efekty przedmiotu, analiza prac dyplomowych , analiza wyników przewidzianych egzaminów na zakończenie studiów, wyników egzaminu dyplomowego Wyniki przewidzianych egzaminów na zakończenie studiów, prace dyplomowe, wyniki egzaminu dyplomowego Kierownik Studiów Podyplomowych Komisja ds. Kształcenia Opracowanie ankiet dotyczących efektywności programów kształcenia skierowanych do absolwentów danej edycji studiów Komisja ds. Jakości Kształcenia Inne podmioty upoważnione przez Dziekana Wydziału Wyciąg z Uchwały nr 151/XXI/2013 Rady Wydziału Mechanicznego Energetyki i Lotnictwa Politechniki Warszawskiej z dnia 3 grudnia 2013 roku w sprawie zatwierdzenia „Procedur zapewnienia i doskonalenia jakości kształcenia na Wydziale Mechanicznym Energetyki i Lotnictwa”. PROCEDURA OCENY PROGRAMÓW KSZTAŁCENIA STUDIÓW PODYPLOMOWYCH, W TYM OCENA STOSOWANEGO SYSTEMU OCENIANIA I JEGO ADEKWATNOŚCI WOBEC OSIĄGANIA ZAPLANOWANYCH EFEKTÓW- cd. Opracowanie ankiet dotyczących efektywności programów kształcenia skierowanych do absolwentów danej edycji studiów Przedstawienie ankiet Dziekanowi Wydziału celem akceptacji. Przedstawienie harmonogramu procesu ankietyzacji Komisja ds. Kształcenia Komisja ds. Jakości Kształcenia Inne podmioty upoważnione przez Dziekana Wydziału Komisja ds. Kształcenia Komisja ds. Jakości Kształcenia Inne podmioty upoważnione przez Dziekana Wydziału NIE Zapoznanie się z przedstawionymi dokumentami Dziekan Wydziału Akceptacja? TAK Wydanie decyzji w sprawie przeprowadzania procesu ankietyzacji – harmonogram działań, formularze ankiety Przeprowadzenie procesu ankietyzacji abslowentów Wyniki ankietyzacji i hospitacji zajęć dydaktycznych Wyniki ankietyzacji absolwentów Wyniki rejestracji uczestników Studiów Podyplomowych Wyniki Samooceny dokonanej przez Kierownika Studiów Podyplomowych Wyniki przewidzianych egzaminów na zakończenie studiów, prace dyplomowe, wyniki egzaminu dyplomowego PRZEPROWADZENIE PROCESU WPROWADZANIA ZMIAN W PROGRAMIE STUDIÓW ODPOWIEDNIO DO PROCEDURY OCENY NOWEGO PROJEKTU PROGRAMU KSZTAŁCENIA STUDIÓW PODYPLOMOWYCH PROCEDURA OCENY NOWEGO PROJEKTU PROGRAMU KSZTAŁCENIA STUDIÓW PODYPLOMOWYCH SAMOOCENA PODSUMOWUJĄCA PROGRAM KSZTAŁCENIA oraz warunki realizacji DANEJ EDYCJI STUDIÓW Dziekan Wydziału Komisja ds. Kształcenia Komisja ds. Jakości Kształcenia Inne podmioty upoważnione przez Dziekana Wydziału Rada Programowa SP Potrzeba wprowadzenia zmian? TAK NIE Wydanie opinii dotyczącej rekomendowania Programu Kształcenia Studiów Podyplomowych na następną edycję KONIEC Rada Programowa SP