Podstawy rachunkowoœci

Transkrypt

Podstawy rachunkowoœci
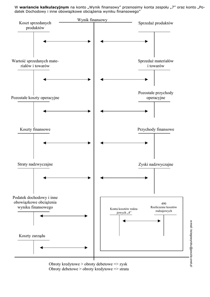
W wariancie kalkulacyjnym na konto „Wynik finansowy” przenosimy konta zespołu „7” oraz konto „Podatek Dochodowy i inne obowiązkowe obciążenia wyniku finansowego”
Koszt sprzedanych
produktów
Wynik finansowy
Sprzedaż produktów
Wartość sprzedanych materiałów i towarów
Sprzedaż materiałów
i towarów
Pozostałe koszty operacyjne
Pozostałe przychody
operacyjne
Koszty finansowe
Przychody finansowe
Straty nadzwyczajne
Zyski nadzwyczajne
Podatek dochodowy i inne
obowiązkowe obciążenia
wyniku finansowego
Konta kosztów rodzajowych „4”
Obroty kredytowe > obroty debetowe => zysk
Obroty debetowe > obroty kredytowe => strata
e-mail: [email protected]
Koszty zarządu
490
Rozliczenie kosztów
rodzajowych
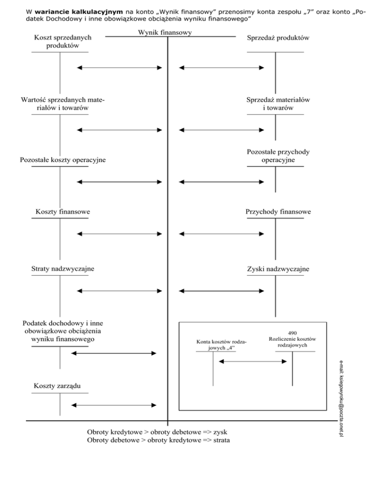
W wariancie porównawczym na konto „Wynik finansowy” przenosimy obroty kont kosztów rodzajowych zamiast kont zespołu „7”.
„4”
Konta kosztów rodzajowych
Wynik finansowy
Sprzedaż produktów
„490” Rozliczenie kosztów
rodzajowych
Koszt sprzedanych produktów
Sprzedaż materiałów
i towarów
Zmniejszenie stanu produktów
Zwiększenie stanu produktów
Pozostałe koszty operacyjne
Pozostałe przychody
operacyjne
Koszty finansowe
Przychody finansowe
Straty nadzwyczajne
Zyski nadzwyczajne
Podatek dochodowy i inne
obowiązkowe obciążenia
wyniku finansowego
Koszty zarządu
e-mail: [email protected]
Obroty kredytowe > obroty debetowe => zysk
Obroty debetowe > obroty kredytowe => strata
Koszt sprzedanych produktów