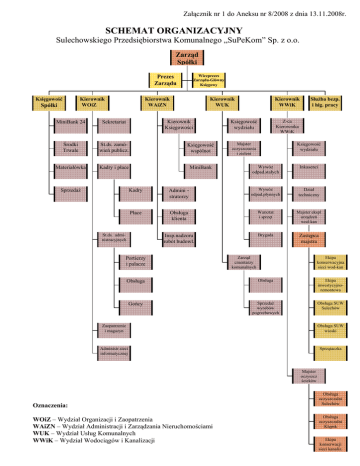
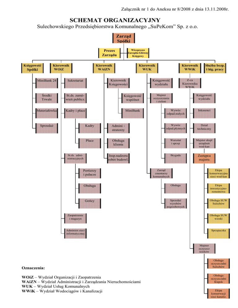
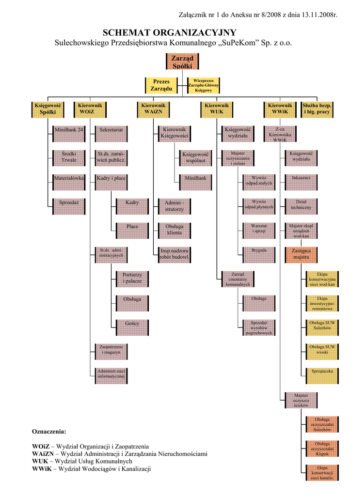
schemat organizacyjny

Transkrypt

schemat organizacyjny
Załącznik nr 1 do Aneksu nr 8/2008 z dnia 13.11.2008r.
SCHEMAT ORGANIZACYJNY
Sulechowskiego Przedsiębiorstwa Komunalnego „SuPeKom” Sp. z o.o.
Zarząd
Spółki
Wiceprezes
Zarządu-Główny
Księgowy
Prezes
Zarządu
Księgowość
Kierownik
WOiZ
Spółki
Kierownik
WAiZN
Kierownik
WUK
Kierownik
Księgowości
MiniBank 24
Sekretariat
Środki
Trwałe
St.ds. zamówień publicz.
Księgowość
wspólnot
Materiałówka
Kadry i płace
MiniBank
Sprzedaż
Kierownik
WWiK
Służba bezp.
i hig. pracy
Z-ca
Kierownika
WWiK
Księgowość
wydziału
Majster
oczyszczania
i zieleni
Księgowość
wydziału
Wywóz
odpad.stałych
Inkasenci
Kadry
Admini stratorzy
Wywóz
odpad.płynnych
Dział
techniczny
Płace
Obsługa
klienta
Warsztat
i sprzęt
Majster ekspl
urządzeń
wod-kan
Insp.nadzoru
robót budowl.
Brygada
Zastępca
majstra
St.ds. administracyjnych
Portierzy
i palacze
Zarząd
cmentarzy
komunalnych
Ekipa
konserwacyjna
sieci wod-kan
Obsługa
Obsługa
Ekipa
inwestycyjnoremontowa
Gońcy
Sprzedaż
wyrobów
pogrzebowych
Obsługa SUW
Sulechów
Zaopatrzenie
i magazyn
Obsługa SUW
wioski
Administr.sieci
informatycznej
Sprzątaczka
Majster
oczyszcz
ścieków
Oznaczenia:
WOiZ – Wydział Organizacji i Zaopatrzenia
WAiZN – Wydział Administracji i Zarządzania Nieruchomościami
WUK – Wydział Usług Komunalnych
WWiK – Wydział Wodociągów i Kanalizacji
Obsługa
oczyszczalni
Sulechów
Obsługa
oczyszczalni
Klępsk
Ekipa
konserwacji
sieci kanaliz.