Visual Paradigm for UML Enterprise Edition

Transkrypt

Visual Paradigm for UML Enterprise Edition
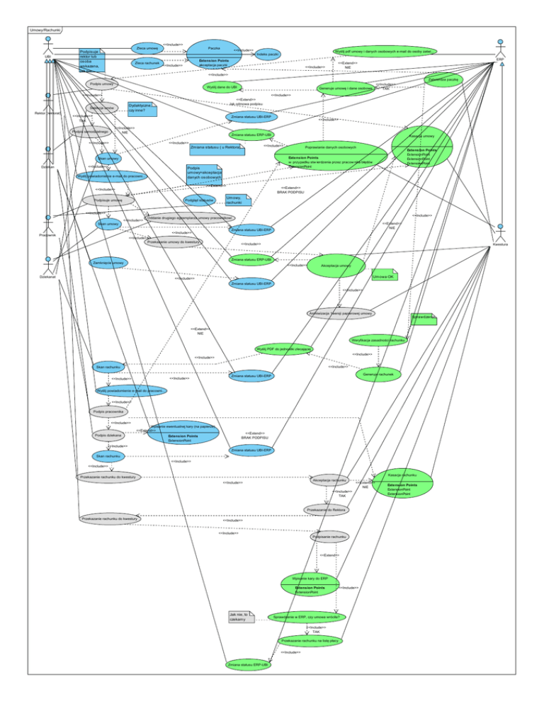
Umowy/Rachunki
UBI
Zleca umowę
Podpisuje
rektor lub
osoba
wskazana,
jak nie
<<Include>>
Paczka
<<Include>>
Wyślij pdf umowy i danych osobowych e-mail do osoby zatwi...
Indeks paczki
Zleca rachunek
Extension Points
akceptacja paczki
<<Include>>
<<Include>>
ERP
<<Extend>>
NIE
<<Include>>
Zatwierdza paczkę
Podpis umowy
Wyślij dane do UBI
<<Include>>
<<Include>>
<<Extend>>
Jak odmowa podpisu
Dydaktyczne,
czy inne?
Selekcja umów
Rektor (rektorat)
<<Include>>
TAK
Zmiana statusu UBI-ERP
Podpis samodzielnego
<<Include>>
NIE
<<Include>>
Zmiana statusu ERP-UBI
<<Include>>
<<Include>>
<<Include>>
Podpis
umowy=akceptacja
danych osobowych
<<Extend>>
<<Include>>
Podpisuje umowę
Podgląd statusów
Poprawianie danych osobowych
Extension Points
ExtensionPoint
ExtensionPoint
ExtensionPoint
Extension Points
w przypadku stw ierdzenia przez pracow nika błędów
ExtensionPoint
Skan umowy
Wyślij powiadomienie e-mail do pracowni...
Kasacja umowy
<<Include>>
Zmiana statusu ( u Rektora)
Dziekan
<<Include>>
TAK
Generuje umowę i dane osobowe
<<Extend>>
BRAK PODPISU
Umowy,
rachunki
<<Include>>
Skan umowy
<<Include>>
<<Extend>>
NIE
Zmiana statusu UBI-ERP
<<Include>>
Pracownik
<<Include>>
Oddanie drugiego egzemplarza umowy pracownikowi
<<Include>>
Przekazanie umowy do kwestury
<<Include>>
Kwestura
Zmiana statusu ERP-UBI
Zamknięcie umowy
<<Include>>
Dziekanat
Akceptacja umowy
Umowa OK
<<Include>>
Zmiana statusu UBI-ERP
<<Include>>
Archiwizacja 1wersji papierowej umowy
Sprawdzenie
<<Extend>>
NIE
Weryfikacja zasadności rachunku
Wyślij PDF do jednostki zlecającej
<<Include>>
<<Include>>
<<Include>>
Skan rachunku
<<Include>>
<<Include>>
Generuje rachunek
Zmiana statusu UBI-ERP
Wyślij powiadomienie e-mail do pracowni...
<<Include>>
Podpis pracownika
<<Include>>
Wpisanie ewentualnej kary (na papierze)
<<Extend>>
Podpis dziekana
<<Extend>>
BRAK PODPISU
Extension Points
ExtensionPoint
<<Include>>
Zmiana statusu UBI-ERP
Skan rachunku
<<Include>>
<<Include>>
Kasacja rachunku
Przekazanie rachunku do kwestury
Akceptacja rachunku
<<Include>>
<<Extend>>
NIE
<<Include>>
TAK
Przekazanie do Rektora
Przekazanie rachunku do kwestury
<<Include>>
<<Include>>
Podpisanie rachunku
<<Extend>>
Wpisanie kary do ERP
Extension Points
ExtensionPoint
Jak nie, to
czekamy
Sprawdzenie w ERP, czy umowa wróciła?
<<Include>>
TAK
Przekazanie rachunku na listę płacy
<<Include>>
Zmiana statusu ERP-UBI
<<Include>>
Extension Points
ExtensionPoint
ExtensionPoint
Formularz osobowy
imię,
nazwisko,
data urodzenia,
email-alternatywny
<<pr
e-dane@
Po założeniu konta (student/pracownik)
wypełnia elektroniczny kwestionariusz
danych osobowych
e-formularz
Action
Formularz papierowy
Formularz
Papier
Wysłanie e-mail
Tak
PSQL
ERP
Nie