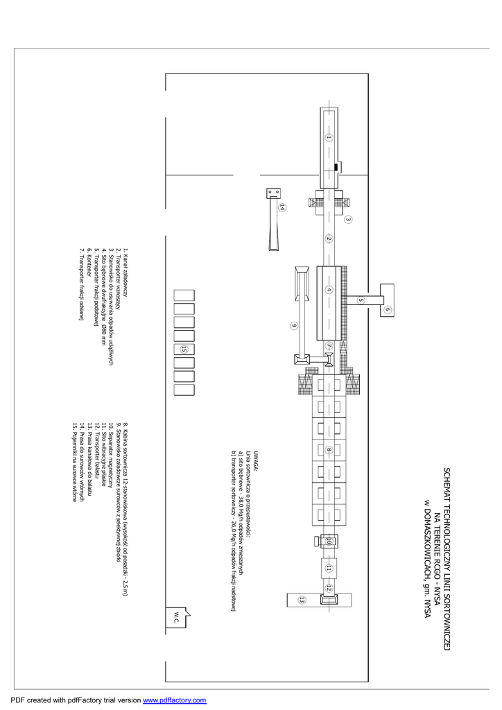
Nysa - Schemat technologiczny linii sortowniczej - ZMIANA A3

Transkrypt

Nysa - Schemat technologiczny linii sortowniczej - ZMIANA A3
1
14
3
2
4
5
6
9
7
15
1. Kanał załadowczy
2. Transporter wznoszący
3. Stanowisko do usuwania odpadów uciążliwych
4. Sito bębnowe dwufrakcyjne Ø80 mm
5. Transporter frakcji podsitowej
6. Kontener
7. Transporter frakcji odsianej
8
11
12
W.C.
SCHEMAT TECHNOLOGICZNY LINII SORTOWNICZEJ
NA TERENIE RCGO - NYSA
w DOMASZKOWICACH, gm. NYSA
10
13
UWAGA:
Linia sortownicza o przepustowości:
a) sito bębnowe - 38,0 Mg/h odpadów zmieszanych
b) transporter sortowniczy - 26,0 Mg/h odpadów frakcji nadsitowej
8. Kabina sortownicza 12-stanowiskowa (wysokość od posadzki - 2,5 m)
9. Stanowisko załadowcze surowców z selektywnej zbiórki
10. Separator magnetyczny
11. Sito wibracyjne płaskie
12. Transporter balastu
13. Prasa kanałowa do balastu
14. Prasa do surowców wtórnych
15. Pojemniki na surowce wtórne
PDF created with pdfFactory trial version www.pdffactory.com