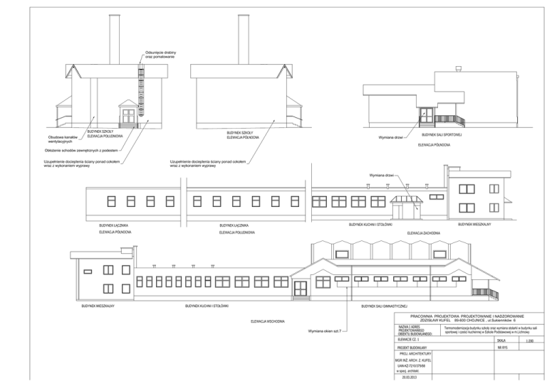
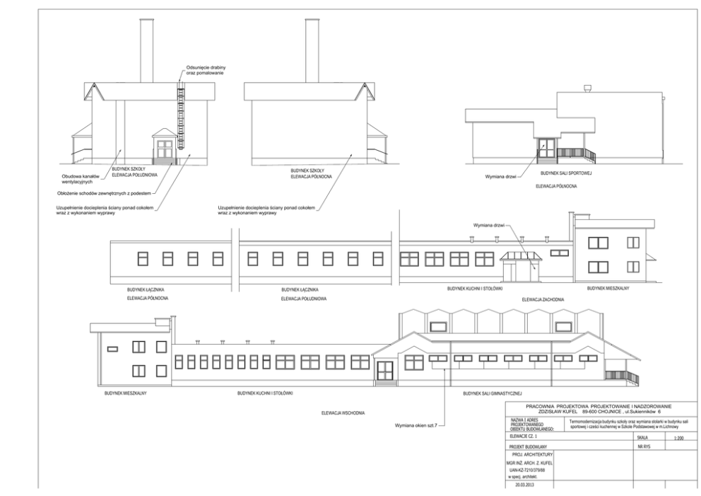
Obudowa kanałów wentylacyjnych Obłożenie schodów

Transkrypt

Obudowa kanałów wentylacyjnych Obłożenie schodów
Odsunięcie drabiny
oraz pomalowanie
Obudowa kanałów
wentylacyjnych
BUDYNEK SZKOŁY
ELEWACJA POŁUDNIOWA
BUDYNEK SZKOŁY
ELEWACJA PÓŁNOCNA
BUDYNEK SALI SPORTOWEJ
Wymiana drzwi
ELEWACJA PÓŁNOCNA
Obłożenie schodów zewnętrznych z podestem
Uzupełnienie docieplenia ściany ponad cokołem
wraz z wykonaniem wyprawy
Uzupełnienie docieplenia ściany ponad cokołem
wraz z wykonaniem wyprawy
Wymiana drzwi
BUDYNEK ŁĄCZNIKA
ELEWACJA PÓŁNOCNA
ELEWACJA POŁUDNIOWA
BUDYNEK MIESZKALNY
BUDYNEK MIESZKALNY
BUDYNEK KUCHNI I STOŁÓWKI
BUDYNEK ŁĄCZNIKA
ELEWACJA ZACHODNIA
BUDYNEK KUCHNI I STOŁÓWKI
BUDYNEK SALI GIMNASTYCZNEJ
PRACOWNIA PROJEKTOWA PROJEKTOWANIE I NADZOROWANIE
ZDZISŁAW KUFEL 89-600 CHOJNICE , ul.Sukienników 6
ELEWACJA WSCHODNIA
Wymiana okien szt.7
NAZWA I ADRES
PROJEKTOWANEGO
OBIEKTU BUDOWLANEGO:
Termomodernizacja budynku szkoły oraz wymiana stolarki w budynku sali
sportowej i cześci kuchennej w Szkole Podstawowej w m.Lichnowy
ELEWACJE CZ. 1
SKALA
PROJEKT BUDOWLANY
NR RYS
PROJ. ARCHITEKTURY
MGR INŻ. ARCH. Z. KUFEL
UAN-KZ-7210/379/88
w specj. architekt.
20.03.2013
1:200