WAGI 3% 3% 3% 3% 3% 3%

Transkrypt

WAGI 3% 3% 3% 3% 3% 3%
+ 9,81
+ 11,00
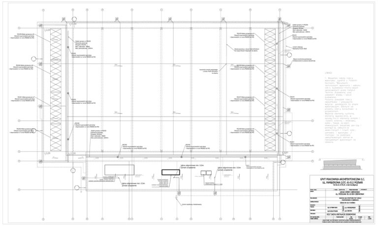
Kabel grzejny nr RG/54
Ułożenie poziome
Długość 25,0mb
Moc całkowita - 500W
Moc jednostkowa - 20W/m
+ 3,55
RG/55-Mata grzejwcza nr1
Obwód wyprowadzić pod strop
i doprowadzić w rurce REØ20 do RG
RG/59-Mata grzewcza nr5
Obwód wyprowadzić pod strop
i doprowadzić w rurce REØ20 do RG
RG/51
Obwód wyprowadzić pod strop
i doprowadzić w rurce REØ20 do RG
Kabel grzejny nr RG/52
Ułożenie poziome
Długość 25,0mb
Moc całkowita - 500W
Moc jednostkowa - 20W/m
0,5%
2%
Zwód poziomy z drutu FeZn Ø 8,0mm
na wspornikach klejonych do dachu
Uziom otokowy
bednarka Fe/Zn 35x5
korytko dachowe
podgrzewane
90x160 mm
RG/50
Obwód wyprowadzić pod strop
i doprowadzić w rurce REØ20 do RG
2%
Złącze kontrolno-pomiarowe
umieszczone w puszce doziemnej
3%
3%
Łaczenie zwodu poziomego
z drutu FeZn Ø 8,0mm
na dachu
RG/56-Mata grzejwcza nr2
Obwód wyprowadzić pod strop
i doprowadzić w rurce REØ20 do RG
WAGI
0,5%
3%
RG/60-Mata grzewcza nr6
Obwód wyprowadzić pod strop
i doprowadzić w rurce REØ20 do RG
ż
2%
ć
ó
RG/61-Mata grzewcza nr7
Obwód wyprowadzić pod strop
i doprowadzić w rurce REØ20 do RG
RG/51
Obwód wyprowadzić pod strop
i doprowadzić w rurce REØ20 do RG
RG/57-Mata grzejwcza nr3
Obwód wyprowadzić pod strop
i doprowadzić w rurce REØ20 do RG
2%
RG/50
Obwód wyprowadzić pod strop
i doprowadzić w rurce REØ20 do RG
ż
ż
ć
0,5%
ć
ł
ż
3%
3%
ć
3%
ż
2%
ó
korytko dachowe
podgrzewane
90x160 mm
RG/50
Obwód wyprowadzić pod strop
i doprowadzić w rurce REØ20 do RG
RG/58-Mata grzejwcza nr4
Obwód wyprowadzić pod strop
i doprowadzić w rurce REØ20 do RG
ó
ę
ży
ć
ć
ć
RG/51
Obwód wyprowadzić pod strop
i doprowadzić w rurce REØ20 do RG
RG/50
Obwód wyprowadzić pod strop
i doprowadzić w rurce REØ20 do RG
+ 9,81
+ 11,00
0,5%
0,5%
0,5%
0,5%
Iglica odgromowa min. 0,5m
ponad urządzenie
Iglica odgromowa min. 0,5m
ponad urządzenie
24%
korytko dachowe
podgrzewane
90x160 mm
24%
Centrala wentylacyjna
nawiewno-wywiewna
nawiew i wywiew 12720 m³/h
(czerpnia i wyrzutnia zblokowana, wykonanie lewe)
24%
Iglica odgromowa min. 0,5m
ponad urządzenie
Centrala wentylacyjna
nawiewno-wywiewna
nawiew 1490 m³/h
wywiew 1290 m³/h
(czerpnia i wyrzutnia zblokowana,
wykonanie prawe)
0,5%
korytko dachowe
podgrzewane
90x160 mm
0,5%
RG/51
Obwód wyprowadzić pod strop
i doprowadzić w rurce REØ20 do RG
24%
0,5%
24%
0,5%
24%
2%
24%
2%
ł
ó
RG/50
Obwód wyprowadzić pod strop
i doprowadzić w rurce REØ20 do RG
+ 3,55
ń
ę
Kabel grzejny nr RG/53
Ułożenie poziome
Długość 36,0mb
Moc całkowita - 720W
Moc jednostkowa - 20W/m
2%
ś
ó
0,5%
RG/62-Mata grzewcza nr8
Obwód wyprowadzić pod strop
i doprowadzić w rurce REØ20 do RG
ś
Agregat skraplajcy
zlokalizowany na dachu H = 1,69m
Uziom szpilkowy miedziowany
E-03