Spółka jawna = bez udziału notariusza 1.Sporządzenie umowy W

Transkrypt

Spółka jawna = bez udziału notariusza 1.Sporządzenie umowy W
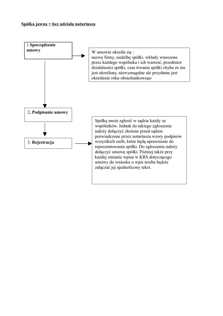
Spółka jawna = bez udziału notariusza
1.Sporządzenie
umowy
W umowie określa się :
nazwę firmy, siedzibę spółki, wkłady wnoszone
przez każdego wspólnika i ich wartość, przedmiot
działalności spółki, czas trwania spółki chyba że nie
jest określony, niewymagalne ale przydatne jest
określenie roku obrachunkowego
2. Podpisanie umowy
3. Rejestracja
Spółkę może zgłosić w sądzie każdy ze
wspólników. Jednak do takiego zgłoszenia
należy dołączyć złożone przed sądem
poświadczone przez notariusza wzory podpisów
wszystkich osób, które będą uprawnione do
reprezentowania spółki. Do zgłoszenia należy
dołączyć umowę spółki. Później także przy
każdej zmianie wpisu w KRS dotyczącego
umowy do wniosku o wpis trzeba będzie
załączać jej ujednolicony tekst.