doczz
  • Wejść
  • Rejestracja
Katalog

Magiczne Bloczki

download Reklamacja

Transkrypt

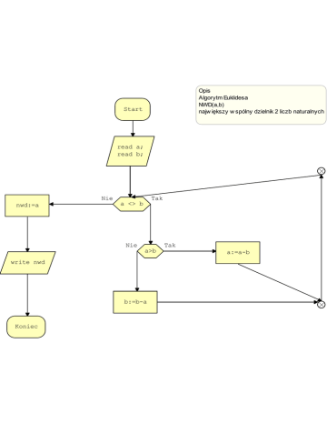
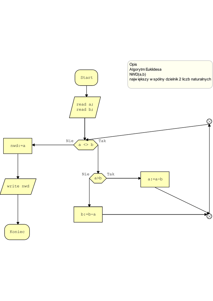
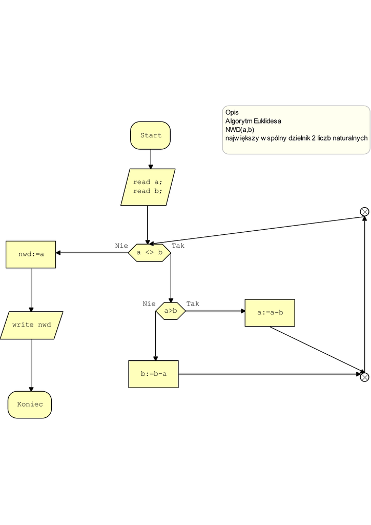
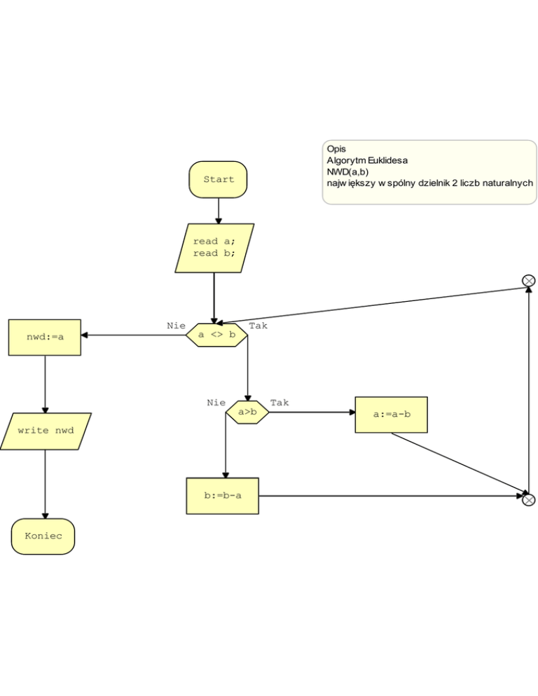
Magiczne Bloczki
Opis
Algorytm Euklidesa
NWD(a,b)
najw iększy w spólny dzielnik 2 liczb naturalnych
Start
read a;
read b;
Nie
nwd:=a
Tak
a <> b
Nie
Tak
a>b
write nwd
b:=b-a
Koniec
a:=a-b

Podobne dokumenty

Super-dzielnik

Super-dzielnik

Bardziej szczegółowo

Zadania na środę, 16 grudnia Zadanie 1. Niech a = 111 oraz b

Zadania na środę, 16 grudnia Zadanie 1. Niech a = 111 oraz b

Bardziej szczegółowo

Rozszerzony Algorytm Euklidesa i Liniowe równanie diofantyczne

Rozszerzony Algorytm Euklidesa i Liniowe równanie diofantyczne

Bardziej szczegółowo

Liczby pierwsze Funkcja Eulera

Liczby pierwsze Funkcja Eulera

Bardziej szczegółowo

POWTÓRZENIE WIADOMOŚCI O FUNKCJACH

POWTÓRZENIE WIADOMOŚCI O FUNKCJACH

Bardziej szczegółowo

Największy wspólny dzielnik

Największy wspólny dzielnik

Bardziej szczegółowo

Twierdzenie o dzieleniu z resztą 1. Napisać program oparty o

Twierdzenie o dzieleniu z resztą 1. Napisać program oparty o

Bardziej szczegółowo

Algorytm Euklidesa

Algorytm Euklidesa

Bardziej szczegółowo

Algorytm Euklidesa

Algorytm Euklidesa

Bardziej szczegółowo

Podstawy Programowania - Zajęcia III (17 października

Podstawy Programowania - Zajęcia III (17 października

Bardziej szczegółowo

algorytm euklidesowy

algorytm euklidesowy

Bardziej szczegółowo

Konkurs matematyczny - WŁADCA LICZB Etap 7

Konkurs matematyczny - WŁADCA LICZB Etap 7

Bardziej szczegółowo
2026 © doczz.pl
O nas | DMCA / GDPR | Nadużycie