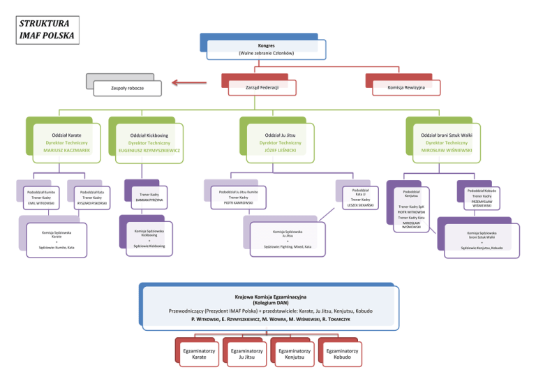
STRUKTURA IMAF POLSKA

Transkrypt

STRUKTURA IMAF POLSKA
STRUKTURA
IMAF POLSKA
Kongres
(Walne zebranie Członków)
Zarząd Federacji
Zespoły robocze
Komisja Rewizyjna
Oddział Karate
Oddział Kickboxing
Oddział Ju Jitsu
Oddział broni Sztuk Walki
Dyrektor Techniczny
Dyrektor Techniczny
Dyrektor Techniczny
Dyrektor Techniczny
MARIUSZ KACZMAREK
EUGENIUSZ RZYMYSZKIEWICZ
JÓZEF LEŚNICKI
MIROSŁAW WIŚNIEWSKI
Pododdział Kumite
Pododdział Kata
Trener Kadry
Trener Kadry
EMIL WITKOWSKI
RYSZARD PISKORSKI
Pododdział
Kata JJ
Pododdział Ju Jitsu Kumite
Trener Kadry
Trener Kadry
DAMIAN PYRZYNA
Pododdział
Kenjutsu
Trener Kadry
PIOTR KAMROWSKI
LESZEK SIEKAŃSKI
Trener Kadry SpK
Pododdział Kobudo
Trener Kadry
PRZEMYSŁAW
WIŚNIEWSKI
PIOTR WITKOWSKI
Trener Kadry Kata
MIROSŁAW
WIŚNIEWSKI
Komisja Sędziowska
Karate
Komisja Sędziowska
Kickboxing
Komisja Sędziowska
Ju Jitsu
Komisja Sędziowska
broni Sztuk Walki
+
+
+
+
Sędziowie: Kumite, Kata
Sędziowie Kickboxing
Sędziowie: Fighting, Mixed, Kata
Sędziowie:Kenjutsu, Kobudo
Krajowa Komisja Egzaminacyjna
(Kolegium DAN)
Przewodniczący (Prezydent IMAF Polska) + przedstawiciele: Karate, Ju Jitsu, Kenjutsu, Kobudo
P. WITKOWSKI, E. RZYMYSZKIEWICZ, M. WOWRA, M. WIŚNIEWSKI, R. TOKARCZYK
Egzaminatorzy
Karate
Egzaminatorzy
Ju Jitsu
Egzaminatorzy
Kenjutsu
Egzaminatorzy
Kobudo