1. Operacje na macierzach 2. Obliczanie wyznacznika

Transkrypt

1. Operacje na macierzach 2. Obliczanie wyznacznika
Metody numeryczne
Laboratorium 3
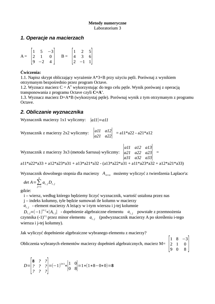
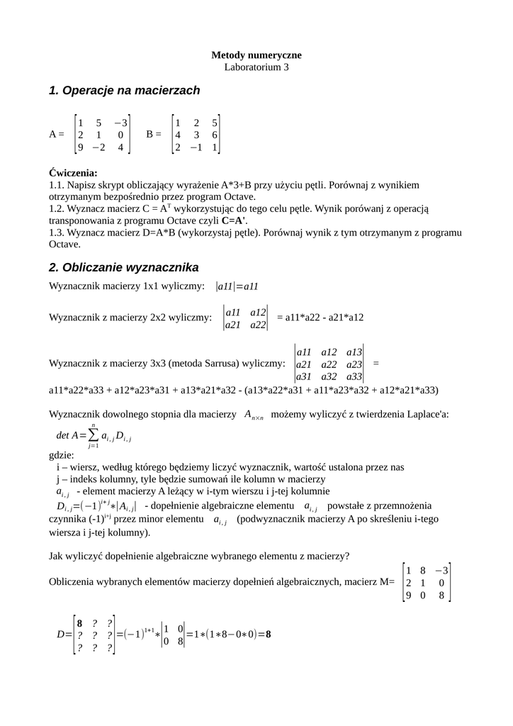
1. Operacje na macierzach
A=
[
1 5 −3
2 1
0
9 −2 4
]
B=
[
1 2 5
4 3 6
2 −1 1
]
Ćwiczenia:
1.1. Napisz skrypt obliczający wyrażenie A*3+B przy użyciu pętli. Porównaj z wynikiem
otrzymanym bezpośrednio przez program Octave.
1.2. Wyznacz macierz C = AT wykorzystując do tego celu pętle. Wynik porówanj z operacją
transponowania z programu Octave czyli C=A'.
1.3. Wyznacz macierz D=A*B (wykorzystaj pętle). Porównaj wynik z tym otrzymanym z programu
Octave.
2. Obliczanie wyznacznika
Wyznacznik macierzy 1x1 wyliczmy: ∣a11∣=a11
Wyznacznik z macierzy 2x2 wyliczmy:
∣
∣
a11 a12
a21 a22
= a11*a22 - a21*a12
∣
∣
a11 a12 a13
a21 a22 a23 =
a31 a32 a33
a11*a22*a33 + a12*a23*a31 + a13*a21*a32 - (a13*a22*a31 + a11*a23*a32 + a12*a21*a33)
Wyznacznik z macierzy 3x3 (metoda Sarrusa) wyliczmy:
Wyznacznik dowolnego stopnia dla macierzy A n×n możemy wyliczyć z twierdzenia Laplace'a:
n
det A=∑ ai , j Di , j
j=1
gdzie:
i – wiersz, według którego będziemy liczyć wyznacznik, wartość ustalona przez nas
j – indeks kolumny, tyle będzie sumowań ile kolumn w macierzy
ai , j - element macierzy A leżący w i-tym wierszu i j-tej kolumnie
i+ j
Di , j=(−1) ∗∣Ai , j∣ - dopełnienie algebraiczne elementu ai , j powstałe z przemnożenia
czynnika (-1)i+j przez minor elementu ai , j (podwyznacznik macierzy A po skreśleniu i-tego
wiersza i j-tej kolumny).
Jak wyliczyć dopełnienie algebraiczne wybranego elementu z macierzy?
Obliczenia wybranych elementów macierzy dopełnień algebraicznych, macierz M=
[ ]
8 ? ?
D= ? ? ? =(−1)1+1∗ 1 0 =1∗(1∗8−0∗0)=8
0 8
? ? ?
∣ ∣
[
1 8 −3
2 1 0
9 0 8
]
[
]
8 ? ?
2+3 1
8
D= ? ? 72 =(−1) ∗
=−1∗(1∗0−8∗9)=72
9 0
? ? ?
∣ ∣
Ćwiczenia:
A=
[ ]
1 5
2 0
B=
[
1 2 5
4 3 6
2 −1 1
]
2.1. Oblicz wartość wyznacznika macierzy A. Porównaj z wynikiem funkcji det(A).
2.2. Oblicz wartość wyznacznika macierzy B. Porównaj z wynikiem funkcji det(B).
2.3. Oblicz dopełnienie algebraiczne elementu b2,3 dla macierzy B (po skreśleniu 2 wiersza i 3
kolumny). Przy wyznaczaniu wyznacznika można skorzystać z funkcji systemowej det().
2.4. Wykorzystując pętle i wynik zadania 3.3 utworzyć macierz D dopełnień algebraicznych
macierzy B.
3. Odwracanie macierzy
Macierz odwrotna A-1
−1
A =
1
T
∗D
∣A∣
i+ j
Di , j=(−1) ∗∣Ai , j∣
gdzie
|A| - wyznacznik macierzy A, musi być różny od 0
D – macierz dopełnień algebraicznych,
∣Ai , j∣ - podwyznacznik macierzy A (po skreśleniu i-tego wiersza i j-tej kolumny)
Macierz odwrotna do A czyli A-1 spełnia równanie:
A× A−1= A−1× A=I
gdzie I to macierz jednostkowa czyli taka, która na główne przekątnej zawiera jedynki, a reszta jest
1 0 0
wypełniona zerami, np.: I 3 = 0 1 0
0 0 1
[ ]
Ćwiczenia
3.1. Korzystając z macierzy D otrzymanej w ćwiczeniu 2.4, wyznaczyć macierz odwrotną do
macierzy B. Wynik porównać z wynikiem funkcji inv(B).