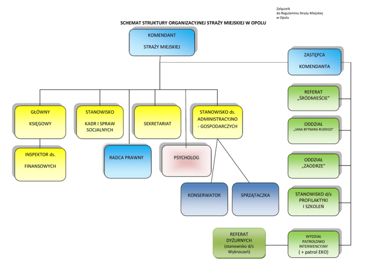
z551-09-schemat struktury organizacyjnej Straży Miejskiej w Opolu

Transkrypt

z551-09-schemat struktury organizacyjnej Straży Miejskiej w Opolu
Załącznik
do Regulaminu Straży Miejskiej
w Opolu
SCHEMAT STRUKTURY ORGANIZACYJNEJ STRAŻY MIEJSKIEJ W OPOLU
KOMENDANT
STRAŻY MIEJSKIEJ
ZASTĘPCA
KOMENDANTA
REFERAT
„ŚRÓDMIEŚCIE”
GŁÓWNY
STANOWISKO
KSIĘGOWY
KADR I SPRAW
SOCJALNYCH
INSPEKTOR ds.
RADCA PRAWNY
SEKRETARIAT
STANOWISKO ds.
ADMINISTRACYJNO
- GOSPODARCZYCH
ODDZIAŁ
„JANA BYTNARA RUDEGO”
PSYCHOLOG
ODDZIAŁ
„ZAODRZE”
FINANSOWYCH
KONSERWATOR
SPRZĄTACZKA
REFERAT
DYŻURNYCH
(stanowisko d/s
Wykroczeń)
STANOWISKO d/s
PROFILAKTYKI
I SZKOLEŃ
WYDZIAŁ
PATROLOWO
INTERWENCYJNY
( + patrol EKO)